玩盡5687自由自在 by Shiuen &李佳銘
 
  • 前言
    小弟是第一次裝管機,我挑選5687是因為他是旁熱雙三級管,可以省下前後級與材料的錢,(我是窮學生嘛,喊喊沒錢不為過@@”),而且聽強者我友人說,三級管的音色會比五級轉三級好,然後直熱三級等名管我又玩不起,所以就先挑選5687作入門機。----李佳銘
     
  • 時常到南投去找Steven Chen大哥請教電路問題,那天偶然碰到站長,一見如故,剛好最近在幫室友做5687,所以厚顏請求站長給我略盡綿薄之力的機會,所以才有這篇報告----Bander
  • 線路的選擇----Shiuen
  • 線路選擇上面,我挑簡單的單端訊號源(single-ended source,簡稱SE),相對於雙端平衡式訊號源(double-ended or balanced-source)來說,少去了推挽線路(真空管並聯線路,將波型切割,分開個別放大;或稱作push-pull,簡稱PP)上元件輸出相位差的影響;雖說推挽並聯輸出功率較大,特定頻率區段方面也可以用示波器或是其他儀器來調整管子特性趨於相近,但是設計再好的推挽(上下倒相)電路都不可能在全區段頻率輸出完全對稱的波形。

  • 另外,線路上元件盡量越少越好,所謂多個東西就多個聲音,多個聲音就多個鬼,什麼鬼?我自己的疑心生暗鬼!線路越簡單越好,又因為比較過的關係,拉掉負回授;其實負回授補償線路的優缺點,從學理上都可以分析的出來,但是,就我感覺它大部分的優點都存在於輸出電力波型,並非在聲音表現上,所以拉掉它,更簡單,更直接,也免去重複輸入訊號波型的時間延遲失真;況且……真空管特性中的極間與線間電容部分(並非交連電容),自然就會影響高頻響應,產生失真,這方面人耳可以自動由二次諧波作補償;若是真的這麼考慮輸出波型失真,其實可以考慮玩晶體機,君不知吾人追求的就是溫暖的失真呼?

  • 當這些因素方面考慮好後,電路圖自然就出現,剩下的只是帶入數值,下面的內容裡,讓我們輕鬆用幾個簡單的公式給想踏入真空管線路設計的玩家了解。
    單端無負回授的實際應用設計----Bander
  • 在進入正式內容之前,先跟大家說幾件事;這些設計的內容,其實我當時搜尋了很久,今天整理出來,用通俗的方式表達,是希望這個圈子能夠更普遍大眾化,也能讓想自己設計管機的朋友們有更進一步的了解;絕對不服於特定之事給少數營利者壟斷,這是我心中DIY的宗旨。
  • 先從基本開始,既然要搞線路,咱們要有基本的工具;這幾個簡單公式,背也要背下來;知識使人自由,別老說並非本科系的,然後拒絕知識的進入,花大錢卻被別人耍的團團轉。
  • 歐姆定律 V=IR;V是電壓,用伏特當單位;I是電流,用安培當單位;R是電阻值,單位是 歐姆。

  • 功率計算 P=IV;P是功率,單位是瓦特。
  • 頻率截止 f=1/(2πRC);f是頻率,單位是HZ,另外常聽的用詞是週率,日本人稱作周波數;;C是電容值,以法拉f作單位;我常用的是將常數拉出的形式:f=159/RC,這裡R用千歐姆,C用μ(10的負6次方)法拉。
  • 1.電容交連
    準備好後,先介紹三種交連方式(直接交連,電容交連,變壓器交連)中的電容交連:
  • 強放級(電力放大級,或說是兩級放大中的後級)工作點推算
    通常我們做兩級放大時(電壓放大跟電力放大,也可稱之驅動級與強放級),通常先設計強放級的工作點……
 
 
  • 圖中,首先我們找尋工作點的欄極偏壓線,通常找尋數值居於中間的偏壓線,我本身習慣是選最大偏壓的1/3,另外選取的工作點需要在最大屏耗4.2W下,才是正常工作!至於繪出屏耗線的方式,用之前提過的
  • P=IV=>4.2W=Ip*Vp
    第一組(屏耗線左上第一點):4.2W/60V=70mA
    第二組(屏耗線左上第二點):4.2W/80V=52.5mA
    .....以此類推
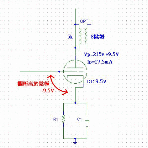
  • 所以先把工作點定在屏壓Vp=215V,屏流Ip=17.5mA,負偏壓9.5V;屏內阻方面我們看到咖啡色的三角形曲線,斜軸是經過工作點與負偏壓曲線相切,將底下的橫軸長度除以右邊的長度就是屏內阻, Rp=(260v-175v)/(37.5mA-0)=2.3KΩ。
  • 輸出功率W=1/2*(Ipeak)*(Vpeak)=1/2*(Ipeak-peak)/2*(Vpeak-peak)/2=(Ipp*Vpp)/8
    選取的偏壓是9.5V,所以A類工作正負擺幅都是9.5,正擺到0,負擺到-19V;假設我們的OPT是5K負載,那們負載線的斜率就是5K,如圖上綠色的線,60mA到300V,就是5K的負載線;接著在偏壓線0V與-19V交於5K負載線的兩點,作垂直與水平投影到電壓軸與電流軸,這時我們可以得到四個值,Imax,Imin,Vmin,Vmax。W=(Ipp*Vpp)/8= (Imax-Imin)*(Vmax-Vmin) /8=0.95w!!
 
 
  • 上面是標準強放級部份的線路圖,零件很少,需要計算的只有C1與R1;
    圖上的Vp是屏極對地,所以要把之前工作點的屏壓加上陰極墊上的負偏壓,才是這裡的Vp。
  • R1是陰極電阻,這裡是用來稱高陰極電位,使得陰極高於欄極9.5V,阻值的計算用到歐姆定律:V=I*R=>R=9.5V/17.5mA=543Ω
  • 因為電阻耐壓是看功率的,所以承受的功率為P=I*V=0.0175A*9.5V=0.17w
    阻值跟計算出來的不要差距太大即可,耐功率瓦數一般則是選擇4~6倍使用起來較安心。這裡選用560Ω/1W
  • 陰極旁路電容C1的值,會用到之前提的公式,來算低頻截止點!
    C=159/(0.56KΩ*10HZ)=28.39μf
    意思是說,當電容值為28.39μf時,其頻率10HZ為中段頻率(400HZ~4000HZ)的0.707倍增益,也就是說10HZ的增益曲線約是在-3db的點;為什麼取10HZ來帶入公式?因為這樣算起來,開始衰減的頻率約為30HZ,就是一般人聽覺的下限。
    這裡我們陰極旁路電容選用33μf /25v
  • 驅動級(電壓放大級,或前驅動級)工作點推算
 
 
  • 圖中,首先我們假設前端輸入的訊號電壓是0.7V~2V,所以求驅動偏壓上,為避免訊號過大或是訊號被截斷,所以通常設定1~2V之間,還須考慮驅動管的電壓放大率μ,5687雖然因為工作點的不同會改變μ值,嚴格來說變化不大,所以照廠方公佈的μ=16來算,這裡是用-2v,2v*16=32v,足以提供強放級的欄極負偏壓!再次提醒,選取的工作點需要在最大屏耗4.2W下,才是正常工作!
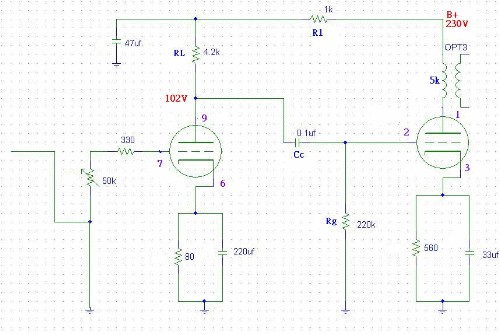
  • 所以先把工作點定在屏壓Vp=100V,屏流Ip=25mA,負偏壓2V,屏內阻Rp=(120v-45v)/(35mA-0)=2.14KΩ,關於這個值,等會在繪製線路圖上用的到。
 
 
  • 抓好工作點後,其他的就是填圖遊戲;上面的圖是標準的單端無負回授驅動級的線路圖,訊號輸入到驅動管欄極部分,除了R4是防止前級的電壓放大率太大,,以致於輸入訊號太大產生震盪之外,大致上沒有什麼特殊的道理,可以照個人習慣去搭配。
  • R1與C1同強放級的算法,這裡分別用80Ω/0.25W,220μf /15v;C2是退交連電容,作用上有點類似電源級的濾波電容,還可以減少反相回輸到後級去,選個適當的值即可,這裡選用47μf /350V。
  • R2是負載電阻(實際上的前級負載電阻應該是R2與交連電容後的Rg並聯),影響電路聲音上很大,由負載效應可求得實際增益A=μ*R2/(R2+Rp),理想情形R2越大於Rp,其輸出電壓越大,但是R2也相同影響B+分壓來的直流電壓,影響屏級電壓工作,一般我們是取內阻Rp的2~7倍。
 
 
  • 這是實際完整的線路圖,不包含電源濾波級,Cc跟Rg的值相同用頻率截止f=1/(2πRC)來計算。
  • 從B+到驅動管的屏極有壓差230-102=128V,其通過的驅動管電流為25mA,所以RL+R1=128V/25mA=5.12KΩ,又退交連電容前的分壓電阻不可小於1K,所以RL約用4.2k的阻值,功率部分,RL用10W以上,R1用5W。
 
  • 電源級設計
    這方面請記住幾點,通常變壓器輸出後的電壓經過整流後,無論是全波、半波、橋接式整流,晶體整流或是管整流,第一個濾波元件會決定電壓輸出值的大小。
 
 
  • 這是電容(C in)作初級濾波示意圖,其後可以多做濾波排,但是重點在於第一個濾波元件!
    輸出的電壓計算如下:
  • (V1-整流壓降)*1.41≒V2
 
 
  • 這是電感(choke in)作初級濾波示意圖,其後同樣也可以多做濾波排,但是要注意第一個電感磁飽後會共振的問題。
    輸出的電壓計算如下:
  • (V1-整流壓降)*0.9≒V2
  • 其整流濾波原理還有濾出的鏈波大小請自行參閱電子電路書籍,在此不墬述~~~
 
 
  • 實際整流濾波模擬情形,右下角為輸出電壓與其鏈波情形!使用的程式為PSU Designer II
 
  • 容交機實做----李佳銘
 
  • 實際備料約花了2700nt,因為學生的關係所以特會省錢,我們兩人錙銖必較的情形下,其實玩管機價格也可以很平民化!
    1.5687管子一對……600NT
    2.管座一對………….120NT
    3.OPT一對………….1100NT
    4.機箱………………..400NT
    5.端子………………..60NT
    6.電源………………..230NT
    7.一點都不發燒的零件+配線……200NT
  • 我是焊在管座腳上,直接倒置於機殼上,線路非常簡潔,每個聲道只需要5個電容、6個電阻和一個E10輸出變壓器;零件少可以獲得最少渲染的音質。
 
 
 
  • 圖:中間用那個銅柱,是用來做接地共點,拉成一長條也為了方便其他部位接地;因為沒用PCB,為了好整理紛亂的線,所以使用搭棚架,這是朋友教的小技巧;
 
 
  • 上圖:連接的線都折個直角比較漂亮,怕短路的地方記得套上熱縮套;中間那個交連電容,用RIFA的0.1μC與超詭異雜牌0.001μC並聯,朋友叫我用;是聽有人說低頻走大電容,高頻走小電容;不過主要是我朋友對它很感興趣,又剛好RIFA接腳不夠長,才讓它裝上;事後它的電解質四處灑,沒多久就拆了,還好沒出事@@;
 
 
  • 電源部分的特寫,左邊為兩聲道的燈絲供電POWER,中間的是高壓變壓器,旁邊有簡單的C-R-C濾波
 
 
 
  • 輸出端子焊上表面有銅箔的電木板作接地隔絕訊號,訊號傳輸線也是用隔離的單心同軸線
 
 
  • 在軍規管座上努力發亮工作的容交5687
 
 
  • 輸出OPT是跟吳大哥便宜拿的,其實聆聽過朋友的DIYsong OPT更超值喔!
 
 
  • 實際聆聽----Shiuen

    容交機至今做過四台,6BM8、2A3、6BM8三極接法、5687。
    除了第一台外,都是我的寶貝,音色表現也全都相當討喜,各有不同!
    簡單來說,5687容交機就是平衡下帶有細緻的音色,高音響亮清脆通透;空氣臨場感是6BM8三極接法勝出,中音醇厚是2A3較佳。
  • 這台5687也是會讓人聽了陷入其中,微微的發呆笑容下,不自覺的說出:好聽!
    也從這簡單超值的機子,讓我室友培養出對管味的著迷,還有DIY的興趣與信心。
    若是朋友們您也願意自己動手設計一台小功率的單端管後級,這樣的價錢相當迷人吧!