|
5687cascode-6BQ5
By steven chen |
|
|
|
- 前言:
- 近日趁空閒時整理了一下庫存品發現還有些5687及6BQ5的真空管,後來嘗試做了幾個線路聽感都不甚滿意.
- 後來在各大網站的討論區發現一個相當熱門的名辭 串疊放大( cascode
) ,這個架構的線路具有相當寬的頻率響應及放大率,就想來試試看.
- 並就此線路在功率級做了兩個形式的輸出線路,一是常見的共陰極輸出,另一個是陰極隨偶輸出.
- 功率級並採用固定偏壓的方式
|
|
 |
|
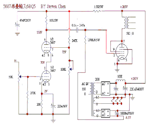
- 圖說: 5687 cascode 6BQ5共陰輸出,交聯電容0.1uF~0.47uF可隨個人喜好,換用不同電容值及材質進行調音
|
|
 |
|
- 圖說: 5687 cascode 6BQ5陰極隨耦輸出,但由於功率不大,作為耳擴應該不錯.
- 我的耳機世界中David Lin大帥採用6080真空管陰極隨耦輸出作耳擴.
|
|
- 線路分析:
- 所謂串疊放大是在一共陰極放大 (common cathode)組態上在疊一組共柵極 (common grid)放大.
- 由於兩級串疊在一起,採同一真空管在特性及計算上應更能符合需求.
|
|
- 推動級
- 設定工作點
- 第一個共陰組態的5687工作點取-2V,10mA,70V,陰極電阻為( 2V/10mA=200 ohm)
- 第二個共柵組態的5687工作點一樣取-2V,10mA,70V但此時由於這個5687的陰極與第一個5687的屏極相連接,柵極電壓為陰極電壓加2V由於實作時每個真空管的電壓電流值不會剛好和特性曲線上的一樣,這時用一個100K的可變電阻來調整第二個共柵組態的5687柵極偏壓在-2V,負載電阻取10K
ohm.
- 功率級
- 由於採固定偏壓就省掉了6BQ5的陰極電阻及陰極電容,但增加了一組變壓器及整流濾波線路.
- 功率級的工作點取-8V,35mA,280V,不要問我為什麼要取這個點,因為我會告訴你,我的電源變壓器可以提供的高壓就僅於AC200V,整流後就約是這個值.
|
|
- 實做:
- 1. 先固定所有的零件,包括變壓器,OPT,CHOKE,管座,端子,VR…等
|
|
 |
|
|
|
|
|
 |
|
- 圖說 :直接搭棚的線路,圖中的VR(可變電阻)採用精密型.
|
|
 |
|
|
|
- 3.調整
- 線路接好後送電,量了一下各點的電壓,和原設計值差不多,並調整提供共柵極組態柵級偏壓的VR使柵極偏壓為-2V.再過20分鐘後再re-check一次.嗯,柵負壓沒什麼變動相當穩定.
|
|
- 4.試聽
- 聽感個人覺的相當不錯(6BQ5共陰輸出),但6BQ5陰極隨耦輸出因為輸出功率太小,開大聲就會破音.當耳擴應該不錯,有人想試試嗎????
|
|
 |
|
- 圖說: 整個完成的正面圖,有人可以猜的出機箱是用什麼東西改裝的,猜對的,我送他2隻used的5687,當然我的那些已經知道答案的朋友們除外.
|
|
|
|
|
|
|
|
|
|
|
|
|
|
|
|
|
|
|
 |
|