|
¶Â·t¤¤°{«Gªº5¿O¤§¬P--6EM7³æºÝ«á¯Å
by hn702906 |
|
|
|
- 6EM7¡A³o°¦¦b°ê¥~³Q³\¦hDIYºÞ¾÷ª±®a¼sªx±Ä¥Îªº¯uªÅºÞ²y¡A ¦b¥Ø«eÁ٨èS¦³³Q¹L¶qª£°µªº±¡ªp¤§¤U¡ADS±o¥H¥Î³ÌÀu¶Õªº»ù®æ¨Ó¦n¦n³W¹º¡A
¤]¦]¬°¦p¦¹¡A²£¥Í¤F¤µ¤Ñ³Ì¬üÄRªº¥D¨¤ - - ¶Â·t¤¤°{«Gªº5¿O¤§¬P¡A6EM7³æºÝ«á¯Å
|
|
|
|
- ³o³¡®M¥ó¬O¥ÑDr.¨ô¡A¤]´N¬OID¡¨ªü¤ü¡¨ªº¨ô¥S©Ò¤@¤â«P¦¨¡A¦P®É¦b³\¦hªº¤è ±¡A³£¥H³ÌÀu½èªº¥Dnì¥ó¬°Àu¥ý¦Ò¶q¡A¨Ò¦p§¹¥þ±Ä¥ÎLook-Tªº¤â¤u
¶»sOPT(¦pªG¦³»{ÃÑLook-Tù¦Ñªº³£ª¾¹D¡Aù¦Ñªº²£«~¦V¨Ó³£¬O°í«ù¤â¤u¶ »s¡A¨CÁû³£»ö¾¹´ú¸Õ¹L¤~·|¥X¼t¡A©Ò¥H¦b«~½è¤Î¨Ï¥Î¤W³£¨ü¨ì³\¦h¸ê²`ª±®aªÖ©w¡A·íµM»ù®æ¤]¦³¤@©wªº¤ô·Ç^_^~)
- Âoªi¹q®e¤]«DRIFA¤£¥Î¡A¦Ó§ó¬°Àu²§ªº¡A«h¬OµÛ¾¥¦b¹q·½ÃÀ£ªºOD3ÃÀ£ºÞ¡A¡Aì¦âì¨ýªº¯uªÅºÞÃÀ£¡A¨ú¥N¤F¥H©¹
§{¶¡±`¥Îªº´¹ÅéÃÀ£¡A¤]«O¯d¤F¯uªÅºÞ¾÷¤£³Q§´¨ó¦Ñ¨ý¹D.
|
|
 |
|
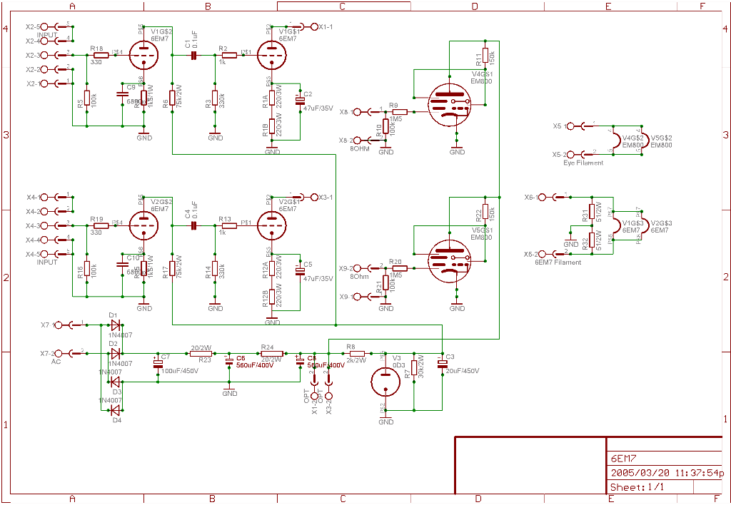
- ¤W¹Ï:6EM7§¹¾ã½u¸ô¹Ï(«ö¤p¹Ï¥i¬Ý¤j¹Ï)
|
|
- §ó¦³³ÓªÌ¡A¥[¤Jªº?«ß·®ÚªºEM800¿ß²´ºÞ¡Aº¡¨¬µøÄ±¨tª±®aªºn ¨D¡A¦Ó¥H©¹©Ò³Q«¯¯f¡¨¿ß²´·|¦Y±¼«H¸¹¡¨ªº°ÝÃD¡A¤]¦b³\¦h°ª¤âª±®a«ü¾É¤§¤U
¡A§Q¥Î¤p¤pªº§Þ¥©±N¨äÁ×§K¡A¬J«O¯d¤F«H¸¹¤£Lose¡A¤]¦P®É¨É¦³¿ß²´¯«¯µªº¦â ±m.
|
|
- ¬Ý§¹¤Wz²µuªº¤¶²Ð«á,Åý§Ṳ́@°_¹ê°µ³o¥x5¿O¤§¬P,º¥ý,½Ð²MÂI¹s¥óµL»~«á³Æ¦n¯OÅK,²k¿ü´N¥i¶}¤u,¦b¶}¤u¤§«e½Ð¥ý³Æ¦n¹s¥óªí,¹s¥óªí½Ð¦Ü:-->³oùؤU¸ü)<--
|
|
|
|
- ¤W¹Ï:PCBÁÙ¬Oºû«ù¥H©¹DSªº³W®æ,2.4mm«p,»Éªy¥[«p,Ááª÷ÂŦ⨾²kº£,®³¦b¤â¤¤¨I¨l¨lªº,¥Î¬Ýªº´N¬O²n¨ì³Ì°ªÂI!!
|
|
|
|
- ¤W¹Ï:¥ý±N¤G·¥ÅéDiode¸Ë¤W,ª`·N¤è¦V!!
|
|
|
|
- ¤W¹Ï:¸Ë¦n¤G·¥Å餧«á,¹ï·Ó¹s¥óªí¸Ë¹qªý¤F~
|
|
- ¬°¨D·V«,´£¿ô¤j®a¹s¥óªíªº¬Ýªk:
|
|
|
|
- ¤W¹Ï:¦A¨Ó±N¸û§Cªº¹qªý¤]²k¤W,½Ð¹ï·Ó¹s¥óªí¤Wªº½s¸¹¤Î¼ÆÈ¤@¤@¸Ë¤W,
|
|
- ¹s¥óªíªºÅªªk:½Ð¹ï·Ó6EM7¹s¥óªí,¨Ò¦p¹s¥óªí¤WªºR10¬°100K,«h¦bPCB¤W§ä¥XR10ªº¦ì¸m,¸Ë¤W100Kªº¹qªý,YµL¹s¥óªí¤WµL¥t¥~¼Ð¥Ü¥Ë¼Æ,´N¥Î¹s¥ó¥]¤¤©Òªþ¤Wªº¹qªý§Y¥i
|
|
|
|
- ¤W¹Ï:¨Ì§Ç¸Ë¤W¹qªý,¸Ë§¹«á½Ð¦AÀˬd¤@¦¸,¹qªý¦³¤À¥Ë¼Æ,¤£¦Pªº¥Ë¼Æ®t²§¦b¤j¤pªº³¡¥÷
|
|
|
|
- ¤W¹Ï:¥Ë¼Æ¤£¤@¼Ë¹qªý¤j¤p¤]¤£¤@¼Ë(¹Ï¤¤¹qªý¥u¨Ñ¥Ü½d¨Ï¥Î)
|
|
- µM«á±N¹qªý³v¤@¸Ë¤W¨Ã¥Ñ¨ì¤j²k±µ§¹¦¨,¦A¨Ó´N¬O¤WºÞ®y:
|
|
|
|
- ¤W¹Ï:¥ý±N¥ª¥kªº9PºÞ®y¸Ë¤W,¦A¨Ó±N8PªººÞ®y¤]¸Ë¤W²k¦n,°O±o8PªººÞ®y¥Î¤OÀ£¤U«á²k±µ,¦]¬°PCB¤Wªº¤Õ¦ì»PºÞ®y¬Oèè¦n,¬°ªº´N¬OÅýºÞ®y¥i¥HÃêºÂH¦bPCB¤W,©Ò¥H½Ð¦U¦ì¦h¥ÎÂI¤O^_^~
|
|
|
|
- ºÞ®y²k¦nªº¼Ë¤l,°O±o³á,8PªººÞ®y½Ð¥Î¤OÀ£¤U«á¦A²k±µ,³o¼Ë¹ï¥H«án±`±`´¡©ÞºÞ¤lªº¥i¾a«×·|¤ñ¸û¦n
|
|
- ±µ¤U¨Ó¥²¶·ª`·Nªº¬O,¦³¤TÓ¹q®en¸Ë¦bPCBªºI±,¦p¤U¹Ï:
|
|
|
|
- ¹Ï»¡:²Ä¤@Ó47uf/35Vªº¹q®en¸Ë¦bI±
|
|
|
|
- ¹Ï»¡:22ufªº¹q®e¤]¬O¸Ë¦b«á±
|
|
- ¤j³¡¥÷¬O¦p¦¹,¸Ë¨ì²{¦b,À³¸Ó¤]§Ö±µªñ§¹¤u,°e¤W¹q,YµL¤õªá¤ÎÅåÀ~Án,¿Oµ·ºCºC«G°_,¥i¥H¨M©wÀ³¸Ó¬O¨S¦³°ÝÃD¤F
|
|
- ±µ¤U´Nn¨Ó¸Ë½c°t½uªº³¡¥÷,¨ú¥XDS©ÒÃØ°eªº6EM7±MÄݾ÷½c.¨I«pªº2mm¤£Äÿû,¯u¬O¥O¤H·P°Ê§r~
|
|
- OPTªº¥X½u¦ì¸m¤ÎÃC¦â¥Ü·N¹Ï:
|
|
|
|
- ¤W¹Ï:OPT¤¤ªº¬õ¦â¬O±µB+,¤]´N¬O¾ã¬yÂoªi«áªº°ªÀ£,¶À½u¬O±µ«Ì¯Å,¦Ü©ó¨ä¥L¤G±ø½u,¶Â¦â¬O±µ³â¥zªº¶Â¦â,¥Õ¦â¬O±µ³â¥zªº¬õ¦â,¦¹®É¬°8¼Ú©iªºªý§Ü
|
|
|
|
- ¤W¹Ï:PT(¹q·½ÅÜÀ£¾¹)ªº¥X½u¹Ï,¦p¹Ï©Ò¦C,¹qÀ£½Ð¤ÅÅÍ¿ù,§_«h««h¿N¾÷,»´«hÀ~¤@¸õ¨Ã°ÝÔ¥L¤Hªø½ú
|
|
- ±µ¤U¨Ó§Ų́Ӭݬݦp¦ó±µ¤JPCBªO¤Wªº³¡¥÷:
|
|
|
|
- ¹Ï»¡:½Ð¥ý§ä¥X¦bPCBªO¤W¦³¼Ð¥Üªº6EM7 Filamentªº¦a¤è,³o¬O6EM7ªº¿Oµ·
|
|
- ½Ðª`·N:¦pªG±z¤â¤W®³¨ìªº¬O10EM7ªº¯uªÅºÞ(¯uªÅºÞ¥~²°¤W¦³¼Ð¥Ü),´N¥Nªí¿Oµ·¥²¶·°e10Vªº¹qÀ£(ÅÜÀ£¾¹¤Wªº¶Â-ºñ),Y¬O6EM7,«h¿Oµ·«h¿ï¾ÜÅÜÀ£¾¹¤Wªº0-6.3V(´N¬O¶Â-¶À),
|
|
- ¨ì³oÃä,§ÚÌ¥ý¥H¸Ë½cªº¨BÆJ°µ¤@Ó»¡©ú:(ÂêÁ³µ·ªº¦a¤è¦b¦¹´N¤£¦h°µ»¡©ú)
|
|
- 1.¥ý¸Ë¤W©Ò¦³ªºÅK¤ßì¥ó,Âê¦nÁ³µ·©T©w
|
|
- 2.¸Ë¤WºÝ¤l¤Î©Ò¦³ªº°t¥ó(¥]§tVR)
|
|
|
|
- ¹Ï»¡:6EM7ÅK¤ßì¥óÂ\¦ì¹Ï,°O±o¼Ë¥ýÂê¦í©T©w,¦Ó¦³±M¥Î§Ü¬y°é»Ý¸Ë¦bªO¤lªºI±(¶Â¦âµê½u³B)
|
|
- ¥ý¦w¸Ë¦nÅK¤ßì¥ó«á¦A¨Ó´N¬O°t½uªº¦a¤è,¥un¥ý±NOPT©MÅÜÀ£¾¹ªº½u¸Ë¦n,´N¦¨¥\¤@¥b
|
|
±NOPTªº½u·Ó¤U¹Ï°t±µ: |
|
|
|
- ¤W¹Ï:½Ðª`·N,Y¬O»r´ú½Ð·Ó¤W¹Ï,Y¬O±NPCB¸Ë¤J¾÷½c¤¤,«hPCB±µ¸}¬O¤Ï¤è¦Vªº,¨Ò¦p:쥻ªºB+¬O¦b¥kÃä,¦ý¸Ë¤J¾÷½c«á«hB+·|Åܦ¨¥ªÃä(§Æ±æ¦³¤HÀ´§Ú¦b»¡¬Æ»ò*_*~)
|
|
- OPT½Ð°Ñ·Ó¤W¹Ï,¬õ½u¬OB+,¶À½u¬O3K,¦¸¯Å¿é¥X¦aºÝ(GND)¬O¶Â½u,8Rªý§Ü¬O¥Õ½u(¹Ï¤¤¥Î¦Ç½uµe¥X,¦]¬°¬O¥Õ©³,¥Î¥Õ½u·|¬Ý¤£¨£),¦¸¯Å±µ¤JPCBªO¤Wªº¿ß²´«á¦A©Ô¥X¦Ü³â¥zºÝ¤l
|
|
|
|
- ¤W¹Ï:¹q·½ÅÜÀ£¾¹ªº±µªk,PCBªO¤WªºAC³B±µ¤JÅÜÀ£¾¹¤¤ªº2±ø¥Õ½u,¬°0V-170V,¤£¤À·¥©Ê
|
|
- ¦Ü¦¹,®¥³ß±z±NDSªº6EM7®M¥ó§¹¦¨,¦A¨Ó¥[¤WVR´N¦n,°O±oVRÂà¶b¦V¦Û¤v,±µ¸}¦V¤W,¥Ñ¥ª¦Ü¥k¬OIN-OUT-Gnd,¦³¤G¼h«h¤À§O¬O¥ª¥kÁn¹D
|
|
- «ç»ò¸Ë?ÂǦ¹¾÷·|¦Ò¦Ò¤j®a,,¤]ºâ¬O¾÷·|±Ð¨|¤@¤U,¸Ë¤Ï¤F¤£·|¿N¾÷,½Ð¦w¤ßªº¸Õ¸Õ§a!!
|
|
|
|
- «á°O:¦b¤p§Ì¨D¦n¤£¨D§Öªº±¡ªp¤U,³o½g¸Ë¾÷³ø§i¥i»¡¬O§ï¤F¤S§ï,¨ä¤¤¬°¨D±N¹Ï¥Üµeªº§¹¬ü,¥i¥H»¡¬Oªá¤F«Üªøªº®É¶¡,±µ¤U¨Ó·|¦³¤@½g¤õÀs¥Sªº·f´×³ø§i,«D±`ºë±m!!
|
|
|
|
|
|
|
|
|
|
|
|
|
|
|
|
|
|
|
|
|
|
|
|
|
|
|
|
|
|
|
|
|
|
|
|
|
|
|
|
|
|
|
|
|
|
|
|
|
|
|
|
|
|
|
|
|
|
|
|
|
|
|
|
|
|
|
|
|
|
|
|
|
|
|
|
|
|
|
|
|
 |
|