Diamond Buffer ±´¯µ

«e¨¥......

¥H«e¦b§Ú¾Ç¥Í®É¥N¡A°ò©ó¹ï¹q¤l¹q¸ôªº¿³½ì»P·R¦n¡A«Ü³ßÅw¬ã¨s¦UºØ¹q¤l¹q¸ô¡A¸g±`¦b¸£¤lùØ«ä¦Ò¬ã¨s¦UºØ¹q¸ô³]­pªº°Ê§@­ì²z©MÀu¯ÊÂI¡A¨Ã¶i¤@¨B±À·Q¦UºØ§ï¶i¹q¸ôªº¤èªk¡A¦Ó¥B¬Ù¦Y»ü¥Î¦s¿ú¶R¹s¥ó¦^¨Ó¹ê»Ú¥[¥H¹êÅçÅçÃÒ¡C

­è¶}©l¡A¤@¨Ç°ò¥»Â²³æªº¹q¸ô¹êÅç¡A­É¥Î¾Ç®Õªº»ö¾¹³]³Æ¡AÁÙ¥i¥H¶¶§Q¶i¦æ¡C¦ýº¥º¥¹ï¹q¤l¹q¸ô¬ã¨s±o§ó²`¤J¡A«Ü¦h¹êÅç»Ý­n»ù®æ°ª©ùªº»ö¾¹³]³Æ¤~¯à¶i¦æ¡A¦]¦¹«Ü¦hÃö©ó¹q¸ô³]­pªº±À½×¡A¥u¯à¦b¸£¤lùتŷQ¡AÃø¥H¹ê»Ú¶i¦æ¹êÅçÅçÃÒ¡C

·í¦~§Ú´¿¬ã¨s«ä¦Ò¹L Diamond Buffer¹q¸ô¡A¹ï Diamond Buffer¹q¸ôªº³]­p¦³¤@¨Ç·Qªk¡A¦ý¤í¯Ê»ù®æ°ª©ùªº»ö¾¹³]³Æ¨Ó¶i¦æ¹êÅç¡C¦p¤µ¡A§Ú¤´µM¤í¯Ê»ù®æ°ª©ùªº»ö¾¹³]³Æ¡A¦ý¬O«ô¹q¸£¬ì§Þµo¹F©Ò½ç¡A¹q¸ô¹êÅç¥i¥H¹B¥Î¹q¸ô¼ÒÀÀ³nÅé¦b¹q¸£¤W¨Ó¶i¦æ¡A¦]¦¹§Ú¹ï Diamond Buffer¹q¸ô³]­pªº¤@¨Ç·Qªk¡A¥i¥H¤@¤@¦b¹q¸£¤W¹êÅç¦LÃÒ¡C

¥»¤å±N±Ä¥Î OrCad PSPICE³o­Ó¹q¸ô¼ÒÀÀ³nÅé¡A°w¹ï¤»ºØ Diamond Buffer¹q¸ô¤Î¤@ºØ¥Î JFETÅX°Ê BJTªº Buffer¹q¸ô¶i¦æ¤@¨t¦Cªº¹êÅç¡A¸Ô²Ó±´°Q¤ñ¸û¦UºØ Diamond Buffer¹q¸ô¦b¦U¤è­±ªº©Ê¯à¡C

°ò¥»¤W¡A³o½g¤å³¹ºâ¬O¤@½g¹êÅç³ø§i¡C§Ú¾¨¥i¯à±N¹êÅ窺¹Lµ{¹d²ÓÃû¿ò¦a¥[¥H¬ö¿ý¡A¾ã­Ó¹Lµ{¤¾ªøÁcº¾¡A½Ð¦U¦ìŪªÌ°È¥²¸Ô²Ó¤ñ¸û¨C¤@±i¹Ï¤§¶¡ªº®t²§¡A¨Ã²`¤J«ä¦Ò³o¨Ç®t²§©Ò¥Nªíªº·N¸q¡C¬Û«H¸g¥Ñ³o¤@½g¹êÅç³ø§i¡A¤@©w¥i¥HÅý¦U¦ì§ó²`¤J¡B§ó¹ý©³ªº¤F¸Ñ Diamond Buffer¹q¸ô¡A¶i¦Ó±q¹q¸ôªº·L§®ÅܤƤ¤¡A¹ï Diamond Buffer¹q¸ô¦³§¹¥þ¹ñ·sªº»{ÃÑ¡C

¡@

Diamond Bufferªººt¤Æ......

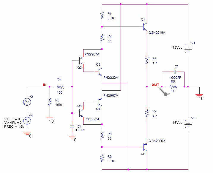
 ³Ì°ò¥»ªº½w½Ä¾¹ Buffer¹q¸ô¬O¹³ ¡i¹Ï 1¡j©Ò¥Üªº¹q´¹Åé®g·¥ÀH½¢¾¹¡C

³o¼Ëªº®g·¥ÀH½¢¾¹¹q¸ôªº¿é¤J»P¿é¥X¤§¶¡ªºª½¬y¹q¦ì¬Û®t¤F¤@­Ó¹q´¹Åé®g·¥ PN±µ­±ªº¶¶¦VÀ£­°¡C¦]¦¹±N NPN«¬¹q´¹Åé»PPNP«¬¹q´¹Åé±µ¦¨³æºÝ¤¬¸É±À®¾¿é¥X«¬¦¡®É¡A¥²¶·¹³ ¡i¹Ï 2¡jªº¹q¸ô¨º¼Ë¡A¥[¤W D1¡BD2¨â­Ó¤G·¥Åé°µ¬°¿é¥X¹q´¹Å骺°¾À£¡A¥Î¨Ó©è®ø¹q´¹Åé®g·¥ PN±µ­±ªº¶¶¦VÀ£­°¡A³o¼Ë´N¥i¥HÅý¿é¤J»P¿é¥X¤§¶¡ªºª½¬y¹q¦ì¬Û¦P¡C

¡i¹Ï 2¡jªº¹q¸ô¬O¥H D1¡BD2¨â­Ó¤G·¥Åé°µ¬°¿é¥X¹q´¹Å骺°¾À£¡A¦pªG¥Î¹q´¹Åé®g·¥ PN±µ­±¨ú¥N¤G·¥Åé°µ¬°¿é¥X¹q´¹Å骺°¾À£¡A«K§Î¦¨¤F ¡i¹Ï 3¡jªº¹q¸ô¡C¥Ñ©ó¤G·¥Åé¨S¦³¹q¬y©ñ¤j§@¥Î¡A¦Ó¹q´¹Åé«h¨ã¦³¹q¬y©ñ¤j§@¥Î¡A¦]¦¹ ¡i¹Ï 3¡jªº¹q¸ô¤ñ ¡i¹Ï 2¡jªº¹q¸ôªº¿é¤Jªý§Ü§ó°ª¡A¦¨¬°§ó²z·Qªº½w½Ä¾¹ Buffer¹q¸ô¡C ¡i¹Ï 3¡jªº¹q¸ô¥Ñ©ó¥|­Ó¹q´¹Å馨µÙ§Î±Æ¦C¡A¦]¦ÓºÙ¤§¬° Diamond Buffer¡C


¡i¹Ï 1¡j


¡i¹Ï 2¡j


¡i¹Ï 3¡j
¡@

ÀW²vÅTÀ³......

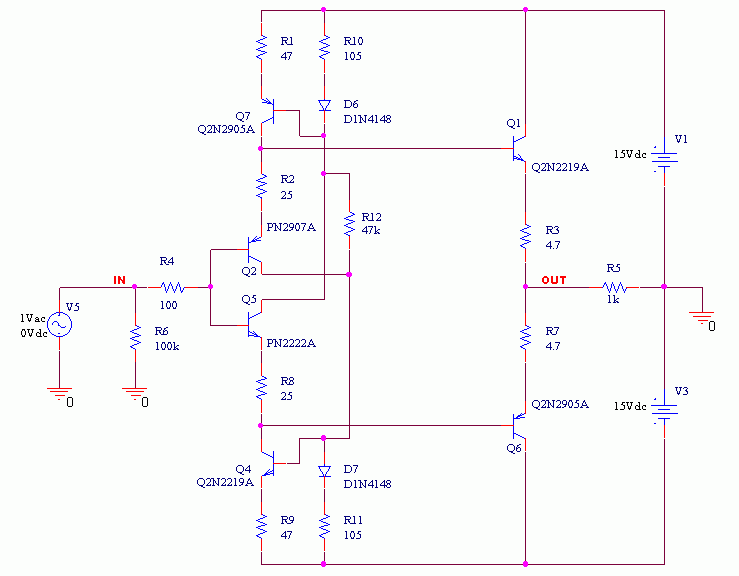
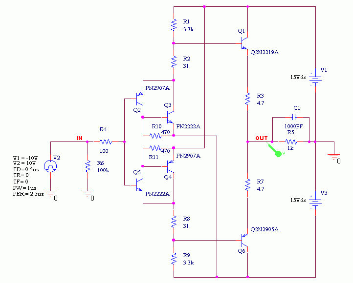
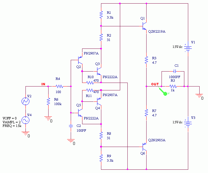
¦b¹ê¥Î¤W¡A¥Ñ©ó¤£¦P¹q´¹Å餧¶¡¡A®g·¥ PN±µ­±ªº¶¶¦VÀ£­°·|¦³¬Û·í¤jªº»~®t¡A¦Ó¥B®e©ö¨ü·Å«×¼vÅT¡A¦]¦¹¦b¹q¸ô³]­p®É¡A ¡i¹Ï 3¡j³o­Ó¹q¸ô¤¤¡A¦U­Ó¹q´¹Å骺¤u§@¹q¬yÃø¥H´x´¤¡A©Ò¥H°£¤F IC¤º³¡ªº¹q¸ô¤§¥~¡A¹ê»Ú¤W¥Î¤À¥ß¤¸¥ó²Õ¦¨ªº Diamond Buffer¹q¸ô¬O¹³ ¡i¹Ï 4¡j³o­Ó¼Ë¤l¡A¦b¥|­Ó¹q´¹Å骺®g·¥¥[¤W®g·¥¹qªý¡A¥Î¨Óí©w¦U­Ó¹q´¹Å骺¤u§@¹q¬y¡A³o¬O³Ì°ò¥»ªº Diamond Buffer¹q¸ô¡C


¡i¹Ï 4¡j

§Ú§â¹q¸ôªº¤u§@¹q¬y³]©w¬°«e­±ÅX°Êªº¨â­Ó¹q´¹Åé¤u§@¹q¬y¬ù¦b 4mA¡A«á­±¿é¥Xªº¨â­Ó¹q´¹Åé¤u§@¹q¬y¬ù¦b 15mA¡A¦p ¡i¹Ï 5¡j©Ò¥Ü¡C

¡i¹Ï 5¡jÅã¥Üªº¥u¬O³o­Ó¹q¸ô¦U­Ó¸`ÂIªºÀRºA¹q¬y¡A¤SºÙ¬°¹q¸ôªº°¾¬y( bias )¡C°¾¬yªº¥Øªº¬O¬°¤FÅý¹q´¹Åé³o¤@Ãþ«D½u©Ê¤¸¥ó¡A¥i¥H¤u§@¦b³]­pªÌ©Ò³]©wªº¤@­Ó¸û½u©Êªº°Ï°ì¡C


¡i¹Ï 5¡j

³o­Ó°ò¥»ªº Diamond Buffer¹q¸ô¥Î OrCad PSPICE¼ÒÀÀ¥X¨ÓªºÀW²vÅTÀ³©M¬Û¦ìÅTÀ³¦p ¡i¹Ï 6¡j©Ò¥Ü¡C¹Ï¤¤ªººñ½u¬°ÀW²vÅTÀ³¦±½u¡AÁa¶bªº³æ¦ì¬° dB¡C¬õ½u¬°¬Û¦ìÅTÀ³¦±½u¡AÁa¶bªº³æ¦ì¬°¨¤«×( ¢X )¡C

±q ¡i¹Ï 6¡j¥i¥H«Ü©úÅã¬Ý¥X³o­Ó°ò¥»ªº Diamond Buffer¹q¸ôªº¼W¯q¤ñ 0 dB²¤¤p¤@¨Ç¡A¤]´N¬O»¡¥¦ªº¼W¯q²¤¤p©ó 1¡A¨ä­ì¦]°£¤F¹q´¹Åé®g·¥¤ºªýªº¼vÅT¤§¥~¡A¥D­n¬O R1¡BR2ªº¤ÀÀ£¥H¤Î R8¡BR9ªº¤ÀÀ£©Ò¾É­P¡C¦ý R1¡BR9¬O´£¨Ñ Q2¡BQ5®g·¥°¾¬y©Ò¥²¶·¡A¦pªG R1¡BR9§ï¦¨°ªªý§Üªº«í¬y·½±N¥i¥H§ïµ½¦¹¤@¯ÊÂI¡C


¡i¹Ï 6¡j

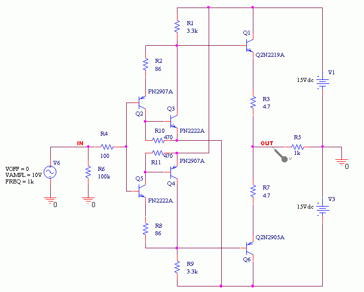
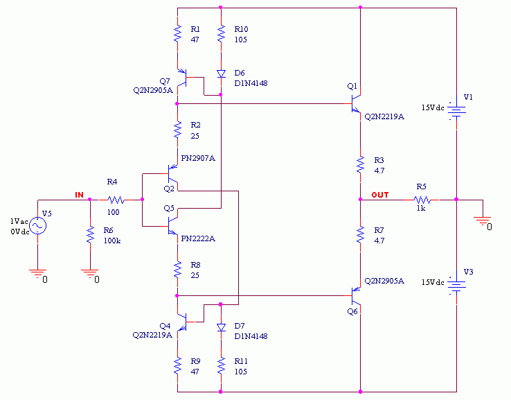
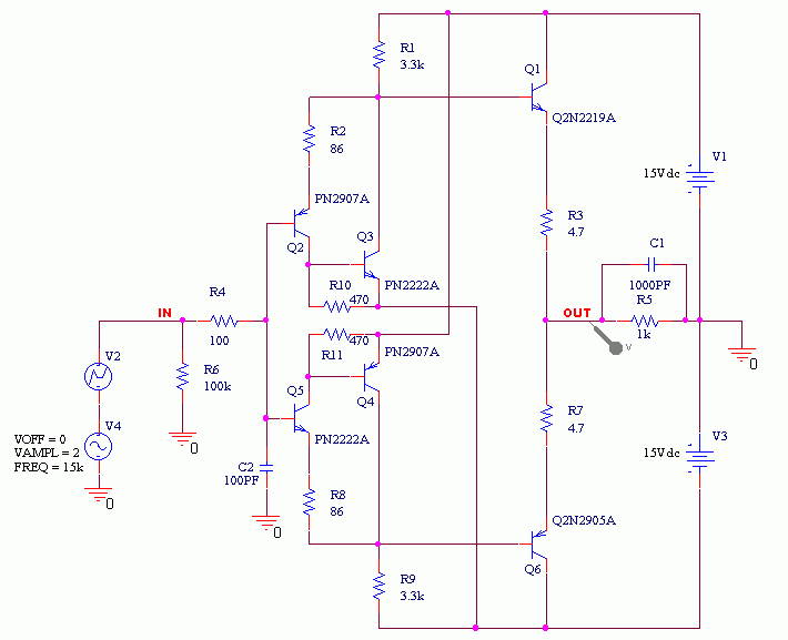
¦pªG§â ¡i¹Ï 4¡j¤¤ªº Q2¡BQ5§ï¦¨ Sziklai Pair¹q¸ô´N¦¨¬° ¡i¹Ï 7¡jªº¹q¸ô¡C

Sziklai Pair¹q¸ô¤SºÙ¬°¤¬¸É¦¡¹FÆF¹y¹q¸ô¡CÂù·¥©Ê¹q´¹Å骺¶°·¥¹q¬y»P°ò·¥¹q¬yªº¤ñ­È³q±`ºÙ¬° £] ­È¡A¥NªíµÛÂù·¥©Ê¹q´¹Å骺¹q¬y¼W¯q¯S©Ê¡C±N¨â­Ó¹q´¹Åé±µ¦¨¹FÆF¹y¹q¸ô©Î Sziklai Pair¹q¸ô¡A¥i¥H¬Û·í©ó¤@­Ó £] ­È¶W°ªªº¹q´¹Åé¡C¹FÆF¹y¹q¸ô©Î Sziklai Pair¹q¸ôªº £] ­È¬ù¬°¨â­Ó¹q´¹Åé £] ­Èªº­¼ÁZ¡A¦pªG¨â­Ó¹q´¹Å骺 £] ­È¬Ûµ¥¡A«h¹FÆF¹y¹q¸ô©Î Sziklai Pair¹q¸ôªºÁ` £] ­È¬°¨â­Ó¹q´¹Åé­Ó§O £] ­Èªº¥­¤è¡C¹FÆF¹y¹q¸ô©Î Sziklai Pair¹q¸ôªº¯ÊÂI´N¬O¹q´¹Å骺º|¹q¹q¬y¤]Åܦ¨ £] ­¿¡A¹q´¹Åé¶°·¥»P®g·¥¶¡ªºªý§Ü´î¤p¬° 1/ £] ¡C

¹FÆF¹y¹q¸ô»P Sziklai Pair¹q¸ôªº¤ñ¸û¡G
¹FÆF¹y¹q¸ô±N¨â­ÓÂù·¥©Ê¹q´¹Å骺®g·¥±µ­±¦êÁp¡A¨Ï±o®g·¥±µ­±ªº¶¶¦V¹qÀ£¥[­¿¡CSziklai Pair¹q¸ôªº®g·¥±µ­±ªº¶¶¦V¹qÀ£«h¨S¦³¥[­¿¡C
¹FÆF¹y¹q¸ôªº«e¤@­Ó¹q´¹Åé¬O¥H¹q´¹Åé¤TºØ°ò¥»©ñ¤j¹q¸ô²ÕºA¤¤ªº¦@¶°·¥²ÕºA¥hÅX°Ê«á¤@­Ó¹q´¹Åé¡A©Ò¥H¹FÆF¹y¹q¸ô¥»¨­¨â­Ó¹q´¹Åé³£¬O®g·¥ÀH½¢¾¹ªº§Î¦¡¡CSziklai Pair¹q¸ôªº«e¤@­Ó¹q´¹Åé«h¬O¥H¦@®g·¥²ÕºA¥hÅX°Ê«á¤@­Ó¹q´¹Åé¡A¨Ã¥B«á¤@­Ó¹q´¹Åé¤S¥H¦@®g·¥²ÕºA¿é¥X¦Ü«e¤@­Ó¹q´¹Å骺®g·¥¡A§Î¦¨¡§Àô¸ô­t¦^±Â¡¨©Ò¥H Sziklai Pair¹q¸ô¥»¨­¨â­Ó¹q´¹Åé³£¬O¦@®g·¥²ÕºAªº§Î¦¡¡C¦Ó¹q´¹Åé¤TºØ°ò¥»©ñ¤j¹q¸ô²ÕºA¤¤¡A¦@®g·¥²ÕºAªº¿é¥X©µ¿ð³ÌÄY­«¡A¦]¦¹ Sziklai Pair¹q¸ôªº¯ÊÂI¬°¿é¥X©µ¿ð¸ûÄY­«¡A°ªÀW¤u§@¸û¤£Ã­©w¡B®e©ö¦Û¿E¡C


¡i¹Ï 7¡j

§Ú²Ä¤@²´¬Ý¨ì ¡i¹Ï 7¡j³o­Ó Sziklai Diamond Buffer¹q¸ôªº·Pı¬O¡GR1¡BR9¨M©w¨â­Ó Sziklai Pairªº°¾¬y¡A¦pªG Sziklai Pairªº°¾¬y¬° 4 mA¡A¹q´¹Å骺 £] ­È¬° 200¡A¨º»ò Q2¡BQ5ªº°¾¬y¤£´N¥u³Ñ¤U 20 £gA¦Ó¤w¡A¤ñ¹q´¹Å骺º|¹q¹q¬y¤j¤£¤F¦h¤Ö¡ISziklai Pair¹q¸ô¤S¬O¨â­Ó¦@®g·¥²ÕºA§Î¦¨¡§Àô¸ô­t¦^±Â¡¨¡A¦pªG¦³¤j®¶´T¡B°jÂà²v«Ü°ª¡BÅܤƳt«×«Ü§Öªº°T¸¹¿é¤J¡A¥Ñ©ó Sziklai Pair¹q¸ô«e¤@­Ó¹q´¹Å骺¿é¥X©µ¿ð¡A¾É­P«á¤@­Ó¹q´¹Åé¸ûºC¤ÏÀ³¡A¨º»ò Sziklai Pair¹q¸ô«e¤@­Ó¹q´¹Åé«Ü®e©ö¦b¿é¤J°T¸¹°ª³tÅܤƪºÀþ¶¡µo¥ÍºI¤î¡A¤]´N¬O¦b¡§Àô¸ô­t¦^±Â¡¨¤¤µo¥ÍÀþ¶¡¿é¤J¹L²ü¦Ó²£¥Í¡§ÀþºA¤¬½Õ¥¢¯u TIM¡¨¡C

¥Ñ©ó Sziklai Pair¹q¸ôªº¿é¤J¹q´¹Åé®g·¥±µ­±¬y¹Lªº¹q¬y¤Ó¤p¡A®g·¥±µ­±ªº¶¶¦V¹qÀ£¸û¤p¡A¬°¤FÅý ¡i¹Ï 7¡jºû«ù¸ò ¡i¹Ï 4¡j¤j¤p¬Û·íªº°¾¬y¡A¦]¦¹ R2¡BR8ªºªý­È¥²¶·¥[¤j¡C³o­Ó¹q¸ôªº°¾¬y¦p ¡i¹Ï 8¡j©Ò¥Ü¡C


¡i¹Ï 8¡j

R2¡BR8ªºªý­È¥[¤j¡A¨Ï±o R1¡BR2ªº¤ÀÀ£¥H¤Î R8¡BR9ªº¤ÀÀ£©Ò³y¦¨ªº¼W¯q¤U­°§óÄY­«¡I±q ¡i¹Ï 9¡j³o­Ó Sziklai Diamond Buffer¹q¸ôªºÀW²vÅTÀ³©M¬Û¦ìÅTÀ³¤¤¥i¥H¬Ý¥X¡A¨ä¼W¯q¤ñ ¡i¹Ï 4¡j¹q¸ô§ó§C¡C¨äÀW¼e¤]»·§C©ó ¡i¹Ï 4¡j¹q¸ôªºÀW²vÅTÀ³©M¬Û¦ìÅTÀ³¡C ¡i¹Ï 9¡jªºÀW²vÅTÀ³°ªÀWºÝªº¤j´T¬ð°_¤]Åã¥Ü Sziklai Pair¹q¸ôªº¿é¥X©µ¿ð¸ûÄY­«¡A°ªÀW¤u§@¸û¤£Ã­©w¡B®e©ö¦Û¿E¡C


¡i¹Ï 9¡j

¡i¹Ï 7¡jªº¹q¸ô¤¤¡AQ2¡BQ5°¾¬y¤Ó¤pªº°ÝÃD¥i¥H¥Î ¡i¹Ï 10¡jªº¤è¦¡¸Ñ¨M¡C


¡i¹Ï 10¡j

¡i¹Ï 10¡jªº¹q¸ô¤¤¡A¦U¸`ÂIªº°¾¬y¦p¡i¹Ï 11¡j©Ò¥Ü¡C

Q2¡BQ5ªº°¾¬y¤j¤F¤@¨Ç¡A®g·¥±µ­±ªº¶¶¦V¹qÀ£¤]¤j¤F¤@ÂI¡A©Ò¥H R2¡BR8ªºªý­È§ï¦¨ 31 £[ ¡C


¡i¹Ï 11¡j

¡i¹Ï 12¡j¬° ¡i¹Ï 10¡jªºÀW²vÅTÀ³©M¬Û¦ìÅTÀ³¡C¨äÀW¼eÁöµMÅܼe¤F¡A¦ý R1¡BR2ªº¤ÀÀ£¥H¤Î R8¡BR9ªº¤ÀÀ£©Ò³y¦¨ªº¼W¯q¤U­°ªº°ÝÃD¤´µM«Ü©úÅã¡C°ªÀWªº¿Ó®¶ÂI²¾¨ì§ó°ªªºÀW²v¡C


¡i¹Ï 12¡j

¡i¹Ï 13¡j¸ò ¡i¹Ï 10¡jªº®t²§¦b©ó ¡i¹Ï 13¡j±N R2¡BR8¯Ç¤J Sziklai Pair¹q¸ôªº¡§Àô¸ô­t¦^±Â¡¨¤§¤¤¡C


¡i¹Ï 13¡j

¡i¹Ï 13¡jªº¹q¸ô¤¤¡A¦U¸`ÂIªº°¾¬y¦p¡i¹Ï 14¡j©Ò¥Ü¡C

¬y¹L R2¡BR8ªº¹q¬y´î¤Ö¡A©Ò¥H R2¡BR8ªºªý­È§ï¦¨ 86£[ ¡C


¡i¹Ï 14¡j

¡i¹Ï 13¡jªº¹q¸ô¤¤¡AR2¡BR8ªºªý­ÈÁöµM¥[¤j¡A¦ý¥Ñ©ó¡§Àô¸ô­t¦^±Â¡¨¨Ï¿é¥Xªý§ÜÅܤp¡A©Ò¥H±q¡i¹Ï 15¡j³o­ÓÀW²vÅTÀ³©M¬Û¦ìÅTÀ³¦±½u¹Ï¤¤¥i¥H¬Ý¥X¡A¡i¹Ï 13¡jªº¹q¸ôªº¹qÀ£¼W¯q¤ñ°_ ¡i¹Ï 4¡j¡B ¡i¹Ï 7¡j¡B ¡i¹Ï 10¡jµ¥¹q¸ô§ó±µªñ 0 dB¡IR1¡BR2ªº¤ÀÀ£¥H¤Î R8¡BR9ªº¤ÀÀ£©Ò³y¦¨ªº¼W¯q¤U­°ªº°ÝÃD¤Ï¦Ó¤j´T´î»´¡C


¡i¹Ï 15¡j

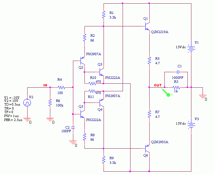
±N¡i¹Ï 4¡j³o­Ó³Ì°ò¥»ªº Diamond Buffer¹q¸ôªº R1¡BR9§ï¦¨°ªªý§Üªº«í¬y·½«h¦¨¬° ¡i¹Ï 16¡jªº¹q¸ô¡C


¡i¹Ï 16¡j

¡i¹Ï 16¡jªº¹q¸ô¦U­Ó¸`ÂIªº°¾¬y¦p ¡i¹Ï 17¡j©Ò¥Ü¡C


¡i¹Ï 17¡j

¡i¹Ï 18¡j¬°¡i¹Ï 16¡jªºÀW²vÅTÀ³©M¬Û¦ìÅTÀ³¡C«í¬y·½ªº°ªªý§Ü¨Ï±o¹qÀ£¼W¯q¬Û·í±µªñ 0 dB¡C
¹Ï¤¤ÀW²vÅTÀ³°ªÀWºÝªº¬ð°_¬O«í¬y·½ªº¹q´¹Åé·¥»Ú¹q®e©Ò³y¦¨¡A³q±`¥i¥H¦b«í¬y·½¹q´¹Å骺¶°·¥¦ê­Ó¹qªý¨Ó´î¤Ö¹q´¹Åé·¥»Ú¹q®eªº¼vÅT¡A¦ý«í¬y·½¹q´¹Å骺¶°·¥¦ê­Ó¹qªý¤]·|´î¤Ö«í¬y·½¦³®Ä¤u§@ªº¹qÀ£½d³ò¡C


¡i¹Ï 18¡j

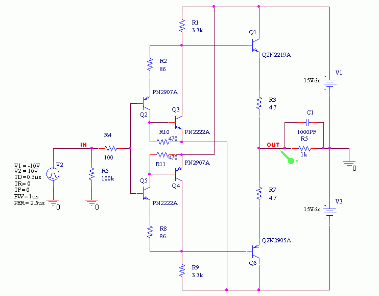
¡i¹Ï 16¡jªº¹q¸ôºâ¬O³Ì´¶¹M¡B³Ì¨å«¬ªº Diamond Buffer¹q¸ô¡A¦ý Diamond Bufferªº¿é¥X´¹Å骺ÅX°Ê¹q¬y³Q¹q¸ô¤¤ªº«í¬y·½©Ò­­¨î¡A¦]¦¹§Ú¬ðµo©_·Qµe¤F ¡i¹Ï 19¡jªº¹q¸ô¡A±N¡i¹Ï 16¡j¹q¸ô¤¤ªº«í¬y·½§ï¦¨¹q¬yÃè¡A¥Øªº¬OÅý¿é¥X´¹Å骺ÅX°Ê¹q¬y¥i¥HÀHµÛ¿é¥X¹q¬yªºÅܤj¦ÓÅܤj¡AÅý Diamond Buffer§ó¯àÀ³¥I¤j¹q¬y¿é¥X¡A³o¬O§Ú¹ï Diamond Buffer¹q¸ôªº³Ð·N¤§¤@¡C


¡i¹Ï 19¡j

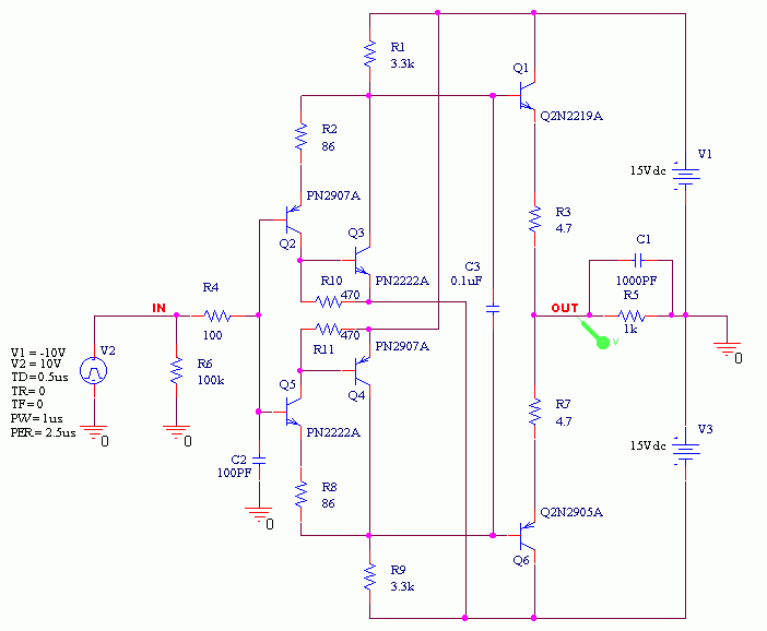
¡i¹Ï 19¡j ªº¹q¸ô¬O¨S¿ìªk¤u§@ªº¡I¦]¬°¹q¸ô¤¤ Q2ªº°¾¬y¬O¥Ñ Q5ªº¶°·¥¹q¬y¸g¹q¬yÃè¤Ï®g¨Ó´£¨Ñ¡A¤Ï¹L¨Ó Q5ªº°¾¬y¬O¥Ñ Q2ªº¶°·¥¹q¬y¸g¹q¬yÃè¤Ï®g¨Ó´£¨Ñ¡A¦ý Power on¤§«á Q2¡BQ5¨Ã¤£·|¦Û¤v¾É³q¡A¨º»ò¹q¬yÃè¤]¨S¦³¹q¬y¡A³o¼Ë¤@¨Ó¾ã­Ó¹q¸ô³£³B©óºI¤îª¬ºA¡B¨S¦³¹q¬y¡C¬°¤F±Ò°Ê¹q¸ô¡A§Ú¦Aµe¤F ¡i¹Ï 20¡jªº¹q¸ô¡A¥[¤F R12³o­Ó¹qªý¡AÅý¹q¬yÃè¦b Q2¡BQ5ºI¤î®É¤´·|¦³¤@¨Ç¹q¬y¡A³o¬O§Ú¹ï Diamond Buffer¹q¸ôªº³Ð·N¤§¤G¡C


¡i¹Ï 20¡j

¡i¹Ï 20¡jªº¹q¸ô¤´µM¬O¨S¿ìªk¤u§@ªº¡I¦]¬° ¡i¹Ï 20¡jªº¹q¸ô±Ò°Ê¤F¤§«á¡A¹q¸ôªº¹q¬y´N·|µLªk±±¨îªº¤@ª½¼W¥[¡A¦Ó­P¹q¸ô¿N·´¡I¬°¤F±±¨î¹q¸ôªº°¾¬y¡A§Ú¤Sµe¤F¡i¹Ï 21¡jªº¹q¸ô¡A±N Q2¡BQ5®g·¥¹qªýªº¹qÀ£ºã¨î¦í¡AQ2¡BQ5ªº°¾¬y«Kí©w¤U¨Ó¡A¹q¬yÃ誺¹q¬y¤]¸òµÛ©T©w¡A³o¬O§Ú¹ï Diamond Buffer¹q¸ôªº³Ð·N¤§¤T¡C

¡i¹Ï 21¡jªº¹q¸ô¥i¥H»¡¬O§Ú©Òµo©úªº¤@­Ó·sªº Diamond Buffer¹q¸ô¡C
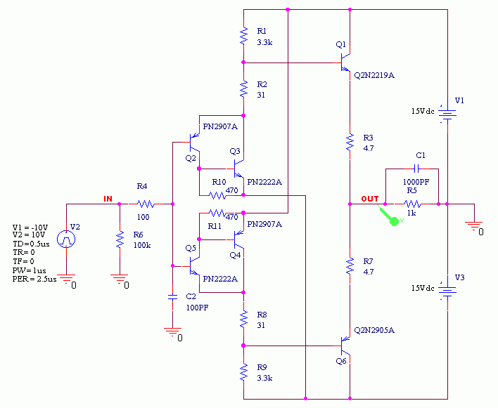
§Ú­ì¥»·Q¥Î¶¶¦V¹qÀ£¬ù 1.5Vªº¬õ¦âLED¨Óºã¨î Q2¡BQ5®g·¥¹qªýªº¹qÀ£¡A¦ý¬O§Ú¨Ã¨S¦³¬õ¦â LEDªº Spice Model¡A¥u¦n§ä¨â­Ó 1N4148¸ò¤@­Ó SB05-09ªº¿½¯S°ò¤G·¥Åé´ê¥X¬ù 1.5VªºÀ£­°¨Ó¶i¦æ¼ÒÀÀ¡A­Y¹ê»Ú»s§@¹q¸ô®É±N·|±Ä¥Î¬õ¦â LED¡C


¡i¹Ï 21¡j

¡i¹Ï21¡jªº¹q¸ô¦U­Ó¸`ÂIªº°¾¬y¦p ¡i¹Ï 22¡j©Ò¥Ü¡C¹q¬yÃ誺¹q¬y¼W¯q³]©w¦b¨â­¿¥ª¥k¡C


¡i¹Ï 22¡j

¡i¹Ï 23¡j¬°¡i¹Ï21¡jªºÀW²vÅTÀ³©M¬Û¦ìÅTÀ³¡CÀW¼e¸ò¨Ï¥Î«í¬y·½ªº Diamond Buffer¬Û·í¡A¹qÀ£¼W¯q¤]¬Û·í±µªñ 0 dB¡A¥u¬O°ªÀWºÝªº¬ð°_°ª¤F¨Ç¡C


¡i¹Ï 23¡j

¡i¹Ï 24¡j¬°¨Ï¥Î JFETÅX°ÊÂù·¥©Ê¹q´¹Å骺 Buffer¹q¸ô¡A§Q¥Î JFETªº G·¥»P S·¥ªº PN±µ­±­n°f°¾¡AÂù·¥©Ê¹q´¹Åé°ò·¥»P®g·¥ªº PN±µ­±«h­n¶¶°¾¡A´ê°_¨Ó´N¦¨¬°¤@­Ó¬J²³æ¤S©Ê¯àÀu²§ªº Buffer¹q¸ô¡C

³oºØ¹q¸ô¥Ñ©ó¤£·|¹³¤@¯ëªº Diamond Bufferªº¿é¥X´¹Å骺ÅX°Ê¹q¬y³Q¹q¸ô¤¤ªº­­¬y¹qªý©Î«í¬y·½©Ò­­¨î¡A©Ò¥H¨ä°jÂà²v»·°ª©ó¤@¯ëªº Diamond Buffer¹q¸ô¡A¦ý¬O¥¦ªº°jÂà²v¥¼¥²·|°ª©ó¡i¹Ï 21¡j§Ú©Òµo©úªº·s Diamond Buffer¹q¸ô¡I³o¤@ÂI±N·|¦b¤èªiÅTÀ³ªº¹êÅ礤ÃÒ¹ê¡C

 
¡i¹Ï 24¡j

¡i¹Ï24¡jªº¹q¸ô¦U­Ó¸`ÂIªº°¾¬y¦p ¡i¹Ï 25¡j©Ò¥Ü¡C³]­p³oºØ¹q¸ô®É¥²¶·ª`·N¿ï¥Îªº JFETªº Vgs(off)­n¤j©ó¿é¥X¹q´¹Åé®g·¥±µ­±ªº¹qÀ£¥[¤W®g·¥¹qªýªºÀ£­°¡A¤£µM JFETÁÙ¨S ¯àÅX°ÊÂù·¥©Ê¹q´¹Åé´N¤w¸gºI¤î¤F¡I


¡i¹Ï 25¡j

¡i¹Ï 26¡j¬°¡i¹Ï24¡jªºÀW²vÅTÀ³©M¬Û¦ìÅTÀ³¡CÀW¼eÁöµMµy·L¯¶¤F¤@ÂIÂI¡A¦ýÀW²vÅTÀ³¬Û·í¥­¶¶¡A¨S¦³¬ð°_¡A¹qÀ£¼W¯q¤]¬Û·í±µªñ 0 dB¡C


¡i¹Ï 26¡j

¡@

¡@

¹q·½¥¸©Ú¤ñ PSRR......

¥ô¦ó¹q¸ôªº¹q·½³£Ãø§K·|¦³º§ªi©Î¬ðªi¡BÂø°T¡A¬°¤F¨¾¤î¹q·½ªºº§ªi¡B¬ðªi©ÎÂø°T¼vÅT¨ì¿é¥X°T¸¹¡A¤@­Ó¦nªº©ñ¤j¹q¸ô©Î Buffer¥²¶·­n¦³«Ü°ªªº¡§¹q·½¥¸©Ú¤ñ PSRR¡¨¡C

³o´X­Ó¹q¸ô³£¬O¥Î¥¿­tÂù¹q·½¡A©Ò¥H§Ú³]­p¤F¤TºØ PSRRªº¹êÅç¡A
²Ä¤@ºØ¬O¥u±N¥æ¬y¤zÂZ«H¸¹¥[¦b¥¿¹q·½¡A­t¹q·½¤£¥[¥æ¬y¤zÂZ«H¸¹¡C
²Ä¤GºØ¬O¥¿­t¹q·½³£¥[¥æ¬y¤zÂZ°T¸¹¡A¦ý¥¿­t¹q·½©Ò¥[ªº¥æ¬y¤zÂZ°T¸¹ªº¬Û¦ì¬Û¦P¡C
²Ä¤TºØ¤]¬O¥¿­t¹q·½³£¥[¥æ¬y¤zÂZ°T¸¹¡A¦ý¥¿­t¹q·½©Ò¥[ªº¥æ¬y¤zÂZ°T¸¹ªº¬Û¦ì¬Û¤Ï¡C

¡i¹Ï 27¡j¬O³Ì°ò¥»ªº¥|­Ó¹q´¹Åé²Õ¦¨ªº Diamond Buffer¡A¥u±N¥æ¬y¤zÂZ«H¸¹¥[¦b¥¿¹q·½¡A­t¹q·½¤£¥[¥æ¬y¤zÂZ«H¸¹¡ABufferªº¿é¤JºÝµu¸ô¨ì¦a¡C
¡i¹Ï 28¡j¬O¨ä¿é¥XºÝ¹ï¹q·½¥æ¬y¤zÂZ°T¸¹©Ò²£¥ÍªºÀW²vÅTÀ³¡C

³o­Ó³Ì°ò¥»ªº¥|­Ó¹q´¹Åé²Õ¦¨ªº Diamond Bufferªº PSRR¤j¬ù¥u¦³±µªñ 46dB¦Ó¤w¡A¦Ó¥B¦b 1MHz¥ª¥k¶}©l¦H¤Æ¡C³o­Ó¹q¸ô¼vÅT PSRRªº¥D­n­ì¦]¬O R1¡BR2ªº¤ÀÀ£¥H¤Î R8¡BR9ªº¤ÀÀ£©Ò¾É­P¡A¦pªG R1¡BR9§ï¦¨°ªªý§Üªº«í¬y·½±N¥i¥H§ïµ½³o­Ó¹q¸ôªº PSRR¡C


¡i¹Ï 27¡j


¡i¹Ï 28¡j

¡i¹Ï 29¡j¬O²Ä¤@ºØ Sziklai Diamond Buffer¡A¥u±N¥æ¬y¤zÂZ«H¸¹¥[¦b¥¿¹q·½¡A­t¹q·½¤£¥[¥æ¬y¤zÂZ«H¸¹¡ABufferªº¿é¤JºÝµu¸ô¨ì¦a¡C
¡i¹Ï 30¡j¬O¨ä¿é¥XºÝ¹ï¹q·½¥æ¬y¤zÂZ°T¸¹©Ò²£¥ÍªºÀW²vÅTÀ³¡C

³o­Ó Sziklai Diamond BufferªºPSRR¤ñ³Ì°ò¥»ªº¥|­Ó¹q´¹Åé²Õ¦¨ªº Diamond Buffer§ó®t¡A¤j¬ù¥u¦³ 40dB¦Ó¤w¡A¦Ó¥B¦b 100KHz¥ª¥k¶}©l¦H¤Æ¡A³o¸ò Sziklai Pair¹q¸ôªº°ªÀW¯S©Ê¤£¨Î¦³Ãö¡C³o­Ó¹q¸ô¼vÅT PSRRªº¥D­n­ì¦]¸ò³Ì°ò¥»ªº¥|­Ó¹q´¹Åé²Õ¦¨ªº Diamond Buffer¤@¼Ë¡A¬O R1¡BR2ªº¤ÀÀ£¥H¤Î R8¡BR9ªº¤ÀÀ£©Ò¾É­P¡C¥Ñ©ó Sziklai Pair¹q¸ôªº¿é¤J¹q´¹Åé®g·¥±µ­±ªº¶¶¦V¹qÀ£Åܤp¡AR2¡BR8¥²¶·Åܤj¤~¯àºû«ù¦P¼Ëªº°¾¬y¡A¾É­P PSRR§ó®t¡C

¡@


¡i¹Ï 29¡j


¡i¹Ï 30¡j

¡i¹Ï 31¡j¬O²Ä¤GºØ Sziklai Diamond Buffer¡A¥u±N¥æ¬y¤zÂZ«H¸¹¥[¦b¥¿¹q·½¡A­t¹q·½¤£¥[¥æ¬y¤zÂZ«H¸¹¡ABufferªº¿é¤JºÝµu¸ô¨ì¦a¡C
¡i¹Ï 32¡j¬O¨ä¿é¥XºÝ¹ï¹q·½¥æ¬y¤zÂZ°T¸¹©Ò²£¥ÍªºÀW²vÅTÀ³¡C

³o­Ó Sziklai Diamond Bufferªº PSRR¸ò³Ì°ò¥»ªº¥|­Ó¹q´¹Åé²Õ¦¨ªº Diamond Buffer®t¤£¦h¡A¤j¬ù¬° 46dB¡A¤]¬O¦b 1MHz¥ª¥k¶}©l¦H¤Æ¡AQ2¡BQ5ªº°¾¬y¥[¤jÅý°ªÀW¯S©Ê§ïµ½¤£¤Ö¡C³o­Ó¹q¸ô¼vÅT PSRRªº¥D­n­ì¦]¸ò³Ì°ò¥»ªº¥|­Ó¹q´¹Åé²Õ¦¨ªº Diamond Buffer¤@¼Ë¡A¬O R1¡BR2ªº¤ÀÀ£¥H¤Î R8¡BR9ªº¤ÀÀ£©Ò¾É­P¡CR2¡BR8ÁöµM¤ñ³Ì°ò¥»ªº¥|­Ó¹q´¹Åé²Õ¦¨ªº Diamond Buffer¤j¤@¨Ç¡A¦ý Sziklai Pair¹q¸ôªº®g·¥¿é¥Xªý§Ü¸û¤p¡A©Ò¥Hºû«ù PSRR¤£­P©óÅÜ®t¡C


¡i¹Ï 31¡j


¡i¹Ï 32¡j

¡i¹Ï 33¡j¬O²Ä¤TºØ Sziklai Diamond Buffer¡A¥u±N¥æ¬y¤zÂZ«H¸¹¥[¦b¥¿¹q·½¡A­t¹q·½¤£¥[¥æ¬y¤zÂZ«H¸¹¡ABufferªº¿é¤JºÝµu¸ô¨ì¦a¡C
¡i¹Ï 34¡j¬O¨ä¿é¥XºÝ¹ï¹q·½¥æ¬y¤zÂZ°T¸¹©Ò²£¥ÍªºÀW²vÅTÀ³¡C

³o­Ó Sziklai Diamond Bufferªº PSRR¸û¨Î¡A¤j¬ù±µªñ 63dB¡A¦b 100KHz¥ª¥k¶}©l¦H¤Æ¡A¦ý§Y¨Ï¦b 1MHz¡A¨ä PSRR¤´µM¸û³Ì°ò¥»ªº¥|­Ó¹q´¹Åé²Õ¦¨ªº Diamond BufferÁÙ°ª¡C³o­Ó¹q¸ô R2¡BR8ÁöµM¥[¤j¨ì 86£[¡A¦ý¥Ñ©ó R2¡BR8¥]§t¦b Sziklai Pair¹q¸ôªº¡§Àô¸ô­t¦^±Â¡¨¤§¤¤¡A©Ò¥H®g·¥¿é¥Xªý§Ü¤Ï¦Ó§ó¤p¡A©Ò¥H PSRR©Ê¯àÅܦn¡C


¡i¹Ï 33¡j


¡i¹Ï 34¡j

¡i¹Ï 35¡j¬O§ï¥Î«í¬y·½ªº Diamond Buffer¡A¥u±N¥æ¬y¤zÂZ«H¸¹¥[¦b¥¿¹q·½¡A­t¹q·½¤£¥[¥æ¬y¤zÂZ«H¸¹¡ABufferªº¿é¤JºÝµu¸ô¨ì¦a¡C
¡i¹Ï 36¡j¬O¨ä¿é¥XºÝ¹ï¹q·½¥æ¬y¤zÂZ°T¸¹©Ò²£¥ÍªºÀW²vÅTÀ³¡C

³o­Ó¨Ï¥Î«í¬y·½ªº Diamond Bufferªº PSRR§ó¦n¡A¹F¨ì±Nªñ 69dB¡A¦b 100KHz¥ª¥k¶}©l¦H¤Æ¡C³o­Ó¹q¸ô¼vÅT PSRRªº¥D­n­ì¦]¬O¹q´¹Åé C-E·¥¶¡ªºªý§Ü¸ò Q2¡BQ5®g·¥¹qªýªº¤ÀÀ£©Ò¾É­P¡C


¡i¹Ï 35¡j


¡i¹Ï 36¡j

¡i¹Ï 37¡j¬O§Ú§ï¦¨¹q¬yÃ誺 Diamond Buffer¡A¥u±N¥æ¬y¤zÂZ«H¸¹¥[¦b¥¿¹q·½¡A­t¹q·½¤£¥[¥æ¬y¤zÂZ«H¸¹¡ABufferªº¿é¤JºÝµu¸ô¨ì¦a¡C
¡i¹Ï 38¡j¬O¨ä¿é¥XºÝ¹ï¹q·½¥æ¬y¤zÂZ°T¸¹©Ò²£¥ÍªºÀW²vÅTÀ³¡C

³o­Ó§ï¦¨¹q¬yÃ誺 Diamond Buffer¤ñ¨Ï¥Î«í¬y·½ªº Diamond Bufferªº PSRR§ó¦n¤@ÂIÂI¡A§ó±µªñ 69dB¡A¤]¦b 100KHz¥ª¥k¶}©l¦H¤Æ¡C³o­Ó¹q¸ô¼vÅT PSRRªº¥D­n­ì¦]¤@¼Ë¬O¹q´¹Åé C-E·¥¶¡ªºªý§Ü¸ò Q2¡BQ5®g·¥¹qªýªº¤ÀÀ£©Ò¾É­P¡C

¡@


¡i¹Ï 37¡j


¡i¹Ï 38¡j

¡i¹Ï 39¡j¬O¨Ï¥Î JFETÅX°ÊÂù·¥©Ê¹q´¹Å骺 Buffer¡A¥u±N¥æ¬y¤zÂZ«H¸¹¥[¦b¥¿¹q·½¡A­t¹q·½¤£¥[¥æ¬y¤zÂZ«H¸¹¡ABufferªº¿é¤JºÝµu¸ô¨ì¦a¡C
¡i¹Ï 40¡j¬O¨ä¿é¥XºÝ¹ï¹q·½¥æ¬y¤zÂZ°T¸¹©Ò²£¥ÍªºÀW²vÅTÀ³¡C

³o­Ó¨Ï¥Î JFETÅX°ÊÂù·¥©Ê¹q´¹Å骺 Bufferªº PSRR¥u¦³ 58dB¦Ó¤w¡A¤]¦b 100KHz¥ª¥k¶}©l¦H¤Æ¡C³o­Ó¹q¸ô¼vÅT PSRRªº¥D­n­ì¦]¬O JFET D-S·¥¶¡ªºªý§Ü©Ò¾É­P¡C


¡i¹Ï 39¡j


¡i¹Ï 40¡j

¡i¹Ï 41¡j¬O³Ì°ò¥»ªº¥|­Ó¹q´¹Åé²Õ¦¨ªº Diamond Buffer¡A¥¿­t¹q·½³£¦³¥[¥æ¬y¤zÂZ«H¸¹¡A¦Ó¥B¬Û¦ì¬Û¦P¡ABufferªº¿é¤JºÝµu¸ô¨ì¦a¡C
¡i¹Ï 42¡j¬O¨ä¿é¥XºÝ¹ï¹q·½¥æ¬y¤zÂZ°T¸¹©Ò²£¥ÍªºÀW²vÅTÀ³¡C

³o­Ó³Ì°ò¥»ªº¥|­Ó¹q´¹Åé²Õ¦¨ªº Diamond Bufferªº PSRR±q±µªñ 46dB­°¨ì 40dB¤£¨ì¡C¦]¬°¥¿­t¹q·½³£¥[ªº¥æ¬y«H¸¹¬Û¦ì¬Û¦P¡A¨Ï±o¿é¥XºÝªº°T¸¹¼W¥[©Ò­P¡C


¡i¹Ï 41¡j


¡i¹Ï 42¡j

¡i¹Ï 43¡j¬O²Ä¤@ºØ Sziklai Diamond Buffer¡A¥¿­t¹q·½³£¦³¥[¥æ¬y¤zÂZ«H¸¹¡A¦Ó¥B¬Û¦ì¬Û¦P¡ABufferªº¿é¤JºÝµu¸ô¨ì¦a¡C
¡i¹Ï 44¡j¬O¨ä¿é¥XºÝ¹ï¹q·½¥æ¬y¤zÂZ°T¸¹©Ò²£¥ÍªºÀW²vÅTÀ³¡C

³o­Ó²Ä¤@ºØ Sziklai Diamond Bufferªº PSRR±q±µªñ 40dB­°¨ì 34dB¡C

¡@


¡i¹Ï 43¡j


¡i¹Ï 44¡j

¡i¹Ï 45¡j¬O²Ä¤GºØ Sziklai Diamond Buffer¡A¥¿­t¹q·½³£¦³¥[¥æ¬y¤zÂZ«H¸¹¡A¦Ó¥B¬Û¦ì¬Û¦P¡ABufferªº¿é¤JºÝµu¸ô¨ì¦a¡C
¡i¹Ï 46¡j¬O¨ä¿é¥XºÝ¹ï¹q·½¥æ¬y¤zÂZ°T¸¹©Ò²£¥ÍªºÀW²vÅTÀ³¡C

³o­Ó²Ä¤GºØ Sziklai Diamond Bufferªº PSRR±q 46dB­°¨ì 40dB¡C

¡@


¡i¹Ï 45¡j


¡i¹Ï 46¡j

¡i¹Ï 47¡j¬O²Ä¤TºØ Sziklai Diamond Buffer¡A¥¿­t¹q·½³£¦³¥[¥æ¬y¤zÂZ«H¸¹¡A¦Ó¥B¬Û¦ì¬Û¦P¡ABufferªº¿é¤JºÝµu¸ô¨ì¦a¡C
¡i¹Ï 48¡j¬O¨ä¿é¥XºÝ¹ï¹q·½¥æ¬y¤zÂZ°T¸¹©Ò²£¥ÍªºÀW²vÅTÀ³¡C

³o­Ó²Ä¤TºØ Sziklai Diamond Bufferªº PSRR±q 63dB­°¨ì 57dB¡C

¡@


¡i¹Ï 47¡j


¡i¹Ï 48¡j

¡i¹Ï 49¡j¬O§ï¥Î«í¬y·½ªº Diamond Buffer¡A¥¿­t¹q·½³£¦³¥[¥æ¬y¤zÂZ«H¸¹¡A¦Ó¥B¬Û¦ì¬Û¦P¡ABufferªº¿é¤JºÝµu¸ô¨ì¦a¡C
¡i¹Ï 50¡j¬O¨ä¿é¥XºÝ¹ï¹q·½¥æ¬y¤zÂZ°T¸¹©Ò²£¥ÍªºÀW²vÅTÀ³¡C

³o­Ó§ï¥Î«í¬y·½ªº Diamond Bufferªº PSRR±q 69dB­°¨ì 64dB¡C


¡i¹Ï 49¡j


¡i¹Ï 50¡j

¡i¹Ï 51¡j¬O§ï¦¨¹q¬yÃ誺 Diamond Buffer¡A¥¿­t¹q·½³£¦³¥[¥æ¬y¤zÂZ«H¸¹¡A¦Ó¥B¬Û¦ì¬Û¦P¡ABufferªº¿é¤JºÝµu¸ô¨ì¦a¡C
¡i¹Ï 52¡j¬O¨ä¿é¥XºÝ¹ï¹q·½¥æ¬y¤zÂZ°T¸¹©Ò²£¥ÍªºÀW²vÅTÀ³¡C

³o­Ó§ï¦¨¹q¬yÃ誺 Diamond Bufferªº PSRR±q 69dB­°¨ì 64dB¡C

¡@


¡i¹Ï 51¡j


¡i¹Ï 52¡j

¡i¹Ï 51¡j¬O¨Ï¥Î JFETÅX°ÊÂù·¥©Ê¹q´¹Å骺 Buffer¡A¥¿­t¹q·½³£¦³¥[¥æ¬y¤zÂZ«H¸¹¡A¦Ó¥B¬Û¦ì¬Û¦P¡ABufferªº¿é¤JºÝµu¸ô¨ì¦a¡C
¡i¹Ï 52¡j¬O¨ä¿é¥XºÝ¹ï¹q·½¥æ¬y¤zÂZ°T¸¹©Ò²£¥ÍªºÀW²vÅTÀ³¡C

³o­Ó¨Ï¥Î JFETÅX°ÊÂù·¥©Ê¹q´¹Å骺 Bufferªº PSRR±q 58dB­°¨ì 55dB¡C


¡i¹Ï 53¡j


¡i¹Ï 54¡j

¥¿­t¹q·½³£¥[¥æ¬y«H¸¹¡A¦Ó¥B¬Û¦ì¬Û¦Pªº¹êÅçÅã¥Ü PSRR·|ÅÜ®t¡A¦ý¬Û¦ì¬Û¤Ï®É¤S¦p¦ó©O¡H½Ð¬Ý¤U­±ªº¹êÅç¡C

¡i¹Ï 55¡j¬O³Ì°ò¥»ªº¥|­Ó¹q´¹Åé²Õ¦¨ªº Diamond Buffer¡A¥¿­t¹q·½³£¦³¥[¥æ¬y¤zÂZ«H¸¹¡A¦Ó¥B¬Û¦ì¬Û¤Ï¡ABufferªº¿é¤JºÝµu¸ô¨ì¦a¡C
¡i¹Ï 56¡j¬O¨ä¿é¥XºÝ¹ï¹q·½¥æ¬y¤zÂZ°T¸¹©Ò²£¥ÍªºÀW²vÅTÀ³¡C

³o­Ó³Ì°ò¥»ªº¥|­Ó¹q´¹Åé²Õ¦¨ªº Diamond Bufferªº PSRR³ºµM±q±µªñ 46dB¼W¥[¨ì±µªñ 88dB¡C³o¬O¦]¬°¥¿­t¹q·½¥[ªº¥æ¬y¤zÂZ«H¸¹¬Û¦ì¬Û¤Ï¡A¨Ï±o¿é¥XºÝªº°T¸¹ ¤¬¬Û©è®ø©Ò­P¡C

¡@


¡i¹Ï 55¡j


¡i¹Ï 56¡j

¡i¹Ï 57¡j¬O²Ä¤@ºØ Sziklai Diamond Buffer¡A¥¿­t¹q·½³£¦³¥[¥æ¬y¤zÂZ«H¸¹¡A¦Ó¥B¬Û¦ì¬Û¤Ï¡ABufferªº¿é¤JºÝµu¸ô¨ì¦a¡C
¡i¹Ï 58¡j¬O¨ä¿é¥XºÝ¹ï¹q·½¥æ¬y¤zÂZ°T¸¹©Ò²£¥ÍªºÀW²vÅTÀ³¡C

³o­Ó²Ä¤@ºØ Sziklai Diamond Bufferªº PSRR±q±µªñ 40dB¼W¥[¨ì 80dB¡C

¡@


¡i¹Ï 57¡j


¡i¹Ï 58¡j

¡i¹Ï 59¡j¬O²Ä¤GºØ Sziklai Diamond Buffer¡A¥¿­t¹q·½³£¦³¥[¥æ¬y¤zÂZ«H¸¹¡A¦Ó¥B¬Û¦ì¬Û¤Ï¡ABufferªº¿é¤JºÝµu¸ô¨ì¦a¡C
¡i¹Ï 60¡j¬O¨ä¿é¥XºÝ¹ï¹q·½¥æ¬y¤zÂZ°T¸¹©Ò²£¥ÍªºÀW²vÅTÀ³¡C

³o­Ó²Ä¤GºØ Sziklai Diamond Bufferªº PSRR±q 46dB¼W¥[¨ì 84dB¡C

¡@


¡i¹Ï 59¡j


¡i¹Ï 60¡j

¡i¹Ï 61¡j¬O²Ä¤TºØ Sziklai Diamond Buffer¡A¥¿­t¹q·½³£¦³¥[¥æ¬y¤zÂZ«H¸¹¡A¦Ó¥B¬Û¦ì¬Û¤Ï¡ABufferªº¿é¤JºÝµu¸ô¨ì¦a¡C
¡i¹Ï 62¡j¬O¨ä¿é¥XºÝ¹ï¹q·½¥æ¬y¤zÂZ°T¸¹©Ò²£¥ÍªºÀW²vÅTÀ³¡C

³o­Ó²Ä¤TºØ Sziklai Diamond Bufferªº PSRR±q 63dB¼W¥[¨ì 80dB¡C

¡@


¡i¹Ï 61¡j


¡i¹Ï 62¡j

¡i¹Ï 63¡j¬O§ï¥Î«í¬y·½ªº Diamond Buffer¡A¥¿­t¹q·½³£¦³¥[¥æ¬y¤zÂZ«H¸¹¡A¦Ó¥B¬Û¦ì¬Û¤Ï¡ABufferªº¿é¤JºÝµu¸ô¨ì¦a¡C
¡i¹Ï 64¡j¬O¨ä¿é¥XºÝ¹ï¹q·½¥æ¬y¤zÂZ°T¸¹©Ò²£¥ÍªºÀW²vÅTÀ³¡C

³o­Ó§ï¥Î«í¬y·½ªº Diamond Bufferªº PSRR±q 69dB¼W¥[¨ì 79dB¡C

¡@


¡i¹Ï 63¡j


¡i¹Ï 64¡j

¡i¹Ï 65¡j¬O§ï¦¨¹q¬yÃ誺 Diamond Buffer¡A¥¿­t¹q·½³£¦³¥[¥æ¬y¤zÂZ«H¸¹¡A¦Ó¥B¬Û¦ì¬Û¤Ï¡ABufferªº¿é¤JºÝµu¸ô¨ì¦a¡C
¡i¹Ï 66¡j¬O¨ä¿é¥XºÝ¹ï¹q·½¥æ¬y¤zÂZ°T¸¹©Ò²£¥ÍªºÀW²vÅTÀ³¡C

³o­Ó§ï¦¨¹q¬yÃ誺 Diamond Bufferªº PSRR±q 69dB¼W¥[¨ì 80dB¡C


¡i¹Ï 65¡j


¡i¹Ï 66¡j

¡i¹Ï 67¡j¬O¨Ï¥Î JFETÅX°ÊÂù·¥©Ê¹q´¹Å骺 Buffer¡A¥¿­t¹q·½³£¦³¥[¥æ¬y¤zÂZ«H¸¹¡A¦Ó¥B¬Û¦ì¬Û¤Ï¡ABufferªº¿é¤JºÝµu¸ô¨ì¦a¡C
¡i¹Ï 68¡j¬O¨ä¿é¥XºÝ¹ï¹q·½¥æ¬y¤zÂZ°T¸¹©Ò²£¥ÍªºÀW²vÅTÀ³¡C

³o­Ó¨Ï¥Î JFETÅX°ÊÂù·¥©Ê¹q´¹Å骺 Bufferªº PSRR±q 58dB¼W¥[¨ì 61dB¡C

¡@


¡i¹Ï 67¡j


¡i¹Ï 68¡j

¥Ñ³oªº PSRRªº¹êÅç¥iª¾¡ABufferªº¥¿­t¹q·½¤Wªºº§ªi¦pªG¬Û¦ì¬Û¤Ï¡A¥i¥H¤j´T´£°ª Bufferªº PSRR­È¡C

¡@

¿Óªi¥¢¯u THD......

§Ú¦b OrCad PSPICE¤W¹êÅç¿Óªi¥¢¯uªº¤èªk¬O±N¹q¸ô¿é¤J¥¿©¶ªi¡A¨Ï¥Î OrCad PSPICEªº¡§§Ö³t³Å¥ß¸­ÅÜ´« FFT¡¨ªº¥\¯à¡A§â¿é¥Xªi§ÎÂà´«¦¨ÀWÃÐ¨ÓÆ[¹î¥¢¯u¦¨¤À¡C

¡i¹Ï 69¡j¬O³Ì°ò¥»ªº¥|­Ó¹q´¹Åé²Õ¦¨ªº Diamond Buffer¿é¤J 10V 1KHz¥¿©¶ªi°T¸¹ªº¹q¸ô¡C
¡i¹Ï 70¡j¬O¨ä¿é¥Xªi§ÎªºÀWÃСC

¥H°òÀW¬° 10V¡B¿Ó©Y¦¨¤À 1mV¬°¨Ò¡A¥¢¯u¬° 0.01%¡C³o­Ó³Ì°ò¥»ªº¥|­Ó¹q´¹Åé²Õ¦¨ªº Diamond Bufferªº¤T¦¸¿Ó©Y¥¢¯u¤j¬ù¦b 0.01%¡A¨ä¥Lªº¿Ó©Y³£§C©ó 0.01%¡C


¡i¹Ï 69¡j


¡i¹Ï 70¡j

¡i¹Ï 71¡j¬O²Ä¤@ºØ Sziklai Diamond Buffer¿é¤J 10V 1KHz¥¿©¶ªi°T¸¹ªº¹q¸ô¡C
¡i¹Ï 72¡j¬O¨ä¿é¥Xªi§ÎªºÀWÃСC

³o­Ó²Ä¤@ºØ Sziklai Diamond Buffe¸ò³Ì°ò¥»ªº¥|­Ó¹q´¹Åé²Õ¦¨ªº Diamond Buffer¬Û¤ñ¡A§C¦¸¿Óªi¥¢¯u¦ü¥G¤p¤@ÂIÂI¡A°ª¦¸¿Óªi¥¢¯u ¦ü¥G¸û¦h¡C


¡i¹Ï 71¡j


¡i¹Ï 72¡j

¡i¹Ï 73¡j¬O²Ä¤GºØ Sziklai Diamond Buffer¿é¤J 10V 1KHz¥¿©¶ªi°T¸¹ªº¹q¸ô¡C
¡i¹Ï 74¡j¬O¨ä¿é¥Xªi§ÎªºÀWÃСC

³o­Ó²Ä¤GºØ Sziklai Diamond Buffeªº¤T¦¸¿Ó©Y¥¢¯u¤p¤@ÂIÂI¡A¦ý¨ä¥Lªº§C¦¸¿Ó©Y¥¢¯u«o¤j±o¦h¡A°ª¦¸¿Óªi¥¢¯u¦ü¥G¸û¤Ö¡C


¡i¹Ï 73¡j


¡i¹Ï 74¡j

¡i¹Ï 75¡j¬O²Ä¤TºØ Sziklai Diamond Buffer¿é¤J10V 1KHz¥¿©¶ªi°T¸¹ªº¹q¸ô¡C
¡i¹Ï 76¡j¬O¨ä¿é¥Xªi§ÎªºÀWÃСC

³o­Ó²Ä¤TºØ Sziklai Diamond BufferÁöµMÀW²vÅTÀ³©M PSRRªº¯S©Ê¸û¨Î¡A¦ý¿Ó©Y¥¢¯u¤ñ²Ä¤GºØ Sziklai Diamond Bufferªº¿Ó©Y¥¢¯uÁÙ­n¤j¡C


¡i¹Ï 75¡j


¡i¹Ï 76¡j

¡i¹Ï 77¡j¬O§ï¥Î«í¬y·½ªº Diamond Buffer¿é¤J 10V 1KHz¥¿©¶ªi°T¸¹ªº¹q¸ô¡C
¡i¹Ï 78¡j¬O¨ä¿é¥Xªi§ÎªºÀWÃСC

³o­Ó§ï¥Î«í¬y·½ªº Diamond Bufferªº¿Ó©Y¥¢¯u¤ñ³Ì°ò¥»ªº¥|­Ó¹q´¹Åé²Õ¦¨ªº Diamond Bufferªº¿Ó©Y¥¢¯u­n¤p±o¦h¡C


¡i¹Ï 77¡j


¡i¹Ï 78¡j

¡i¹Ï 79¡j¬O§ï¦¨¹q¬yÃ誺 Diamond Buffer¿é¤J 10V 1KHz¥¿©¶ªi°T¸¹ªº¹q¸ô¡C
¡i¹Ï 80¡j¬O¨ä¿é¥Xªi§ÎªºÀWÃСC

³o­Ó§ï¦¨¹q¬yÃ誺 Diamond Bufferªº¿Ó©Y¥¢¯u¸ò§ï¥Î«í¬y·½ªº Diamond Bufferªº¿Ó©Y¥¢¯u®t¤£¦h¡C


¡i¹Ï 79¡j


¡i¹Ï 80¡j

¡i¹Ï 79¡j¬O¨Ï¥Î JFETÅX°ÊÂù·¥©Ê¹q´¹Å骺 Buffer¿é¤J 10V 1KHz¥¿©¶ªi°T¸¹ªº¹q¸ô¡C
¡i¹Ï 80¡j¬O¨ä¿é¥Xªi§ÎªºÀWÃСC

³o­Ó¨Ï¥Î JFETÅX°ÊÂù·¥©Ê¹q´¹Å骺 Bufferªº¿Ó©Y¥¢¯u¤ñ§ï¥Î«í¬y·½ªº Diamond Bufferªº¿Ó©Y¥¢¯u¤j¤@ÂI¡C


¡i¹Ï 81¡j


¡i¹Ï 82¡j

¡@

¤èªiÅTÀ³......

¤èªi´ú¸Õ¨ä¹ê´N¬O¦b´ú¸Õ¹q¸ôªº¡§¨B¶¥¼ÈºAÅTÀ³¡¨¡C±q¤èªiÅTÀ³¥i¥H¬Ý¥X¹q¸ôªº¤ÏÀ³³t«×¡Bí©w©Ê³o¤è­±ªº¯S©Ê¡C

¦b OrCAD PSPICE¤W¡A§Ú³£¬O¥H¯ßªi¨Ó´ú¸Õ¹q¸ôªº¡§¨B¶¥¼ÈºAÅTÀ³¡¨¡C

¡i¹Ï 83¡j¬O³Ì°ò¥»ªº¥|­Ó¹q´¹Åé²Õ¦¨ªº Diamond Bufferªº¡§¨B¶¥¼ÈºAÅTÀ³¡¨¡A ¯ßªi¼e«× 1£gS¡A®¶´T ¡Ó10V¡C
¡i¹Ï 84¡j¬O¨ä¿é¥Xªi§Î¡C

³Ì°ò¥»ªº¥|­Ó¹q´¹Åé²Õ¦¨ªº Diamond Bufferªº¡§¨B¶¥¼ÈºAÅTÀ³¡¨¡A±q¥¦ªº¿é¥Xªi§Î¥i¥H¬Ý¥X¨ä°jÂà²v«D±`°ª¡A¦ô­p¹F 1000V/£gS¥H ¤W¡A¥u¬OÂਤªº¦a¤èµy¦³¤í¯Ê¦Ó¤w¡C


¡i¹Ï 83¡j


¡i¹Ï 84¡j

¡i¹Ï 85¡j¬O²Ä¤@ºØ Sziklai Diamond Bufferªº¡§¨B¶¥¼ÈºAÅTÀ³¡¨¡A ¯ßªi¼e«× 10£gS¡A®¶´T ¡Ó10V¡C
¡i¹Ï 86¡j¬O¨ä¿é¥Xªi§Î¡C

²Ä¤@ºØ Sziklai Diamond Bufferªº¡§¨B¶¥¼ÈºAÅTÀ³¡¨´N¥X²{¤F¤j°ÝÃD¡AÅãµM¥Ñ©ó¹q´¹Åé¿é¥X©µ¿ðªºÃö«Y¡ASziklai pair¨â­Ó¹q´¹Å餣¯à¦b¦P¤@®É¶¡¤ÏÀ³¡A¨Ï±o¤W¤É¸ò¤U­°ªºªi§Î¤À¬q¡C


¡i¹Ï 85¡j


¡i¹Ï 86¡j

¡i¹Ï 87¡j¬O²Ä¤GºØ Sziklai Diamond Bufferªº¡§¨B¶¥¼ÈºAÅTÀ³¡¨¡A ¯ßªi¼e«× 1£gS¡A®¶´T ¡Ó10V¡C
¡i¹Ï 88¡j¬O¨ä¿é¥Xªi§Î¡C

²Ä¤GºØ Sziklai Diamond Bufferªº¡§¨B¶¥¼ÈºAÅTÀ³¡¨ÁöµM¤ñ²Ä¤@ºØ Sziklai Diamond Buffer¦n¦h¤F¡A¦ý¤W¤É¸ò¤U­°ªi§Î¤À¬qªº°ÝÃD¤´µM¦s¦b¡C


¡i¹Ï 87¡j


¡i¹Ï 88¡j

¡i¹Ï 89¡j¬O²Ä¤TºØ Sziklai Diamond Bufferªº¡§¨B¶¥¼ÈºAÅTÀ³¡¨¡A ¯ßªi¼e«× 1£gS¡A®¶´T ¡Ó10V¡C
¡i¹Ï 90¡j¬O¨ä¿é¥Xªi§Î¡C

²Ä¤TºØ Sziklai Diamond Bufferªº¡§¨B¶¥¼ÈºAÅTÀ³¡¨¸ò²Ä¤GºØ Sziklai Diamond Buffer®t¤£¦h¡C


¡i¹Ï 89¡j


¡i¹Ï 90¡j

¡i¹Ï 91¡j¬O§ï¥Î«í¬y·½ªº Diamond Bufferªº¡§¨B¶¥¼ÈºAÅTÀ³¡¨¡A ¯ßªi¼e«× 1£gS¡A®¶´T ¡Ó10V¡C
¡i¹Ï 92¡j¬O¨ä¿é¥Xªi§Î¡C

§ï¥Î«í¬y·½ªº Diamond Bufferªº¡§¨B¶¥¼ÈºAÅTÀ³¡¨¤ñ³Ì°ò¥»ªº¥|­Ó¹q´¹Åé²Õ¦¨ªº Diamond Buffer¦bÂਤ¤Wªº¤í¯Êµy·L¤j¤F¨Ç¡C


¡i¹Ï 91¡j


¡i¹Ï 92¡j

¡i¹Ï 93¡j¬O§ï¦¨¹q¬yÃ誺 Diamond Bufferªº¡§¨B¶¥¼ÈºAÅTÀ³¡¨¡A ¯ßªi¼e«× 1£gS¡A®¶´T ¡Ó10V¡C
¡i¹Ï 94¡j¬O¨ä¿é¥Xªi§Î¡C

§ï¦¨¹q¬yÃ誺 Diamond Bufferªº¡§¨B¶¥¼ÈºAÅTÀ³¡¨¦bÂਤ¤W¤£¬O¯Ê¨¤¡A¦Ó¬O¦³¨Ç¹L½Ä¡C


¡i¹Ï 93¡j


¡i¹Ï 94¡j

¡i¹Ï 95¡j¬O¨Ï¥Î JFETÅX°ÊÂù·¥©Ê¹q´¹Å骺 Bufferªº¡§¨B¶¥¼ÈºAÅTÀ³¡¨¡A ¯ßªi¼e«× 1£gS¡A®¶´T ¡Ó10V¡C
¡i¹Ï 96¡j¬O¨ä¿é¥Xªi§Î¡C

¨Ï¥Î JFETÅX°ÊÂù·¥©Ê¹q´¹Å骺 Bufferªº¡§¨B¶¥¼ÈºAÅTÀ³¡¨³Ì²z·Q¡C


¡i¹Ï 95¡j


¡i¹Ï 96¡j

«e­±°µªº¡§¨B¶¥¼ÈºAÅTÀ³¡¨¹êÅç¥i¥Hµo²{ Bufferªº°jÂà²v³£«D±`°ª¡A¦ý³o¼Ëªº¹êÅç¨Ã¤£¹ê»Ú¡I
¹ê»Úªº¹q¸ô¥Ñ©óÂø´²¹q®eµL©Ò¤£¦b¡ABuffer¸g±`¥Î¨Ó§ïµ½¥Ñ©ó­t¸ü¤¤§t¦³ªº¹q®e¦¨¤À©Ò³y¦¨ªº°ªÀW°I´î¡A©Ò¥H§Ú¦b³o¤CºØ Bufferªº­t¸ü¥[¤W 1000PFªº¹q®e¡A­«·s°µ¤@¦¸¡§¨B¶¥¼ÈºAÅTÀ³¡¨ªº¹êÅç¡C

¡i¹Ï 97¡j¬O³Ì°ò¥»ªº¥|­Ó¹q´¹Åé²Õ¦¨ªº Diamond Bufferªº¡§¨B¶¥¼ÈºAÅTÀ³¡¨¡A ­t¸ü¥[¤W 1000PFªº¹q®e¡A¯ßªi¼e«× 1£gS¡A®¶´T ¡Ó10V¡C
¡i¹Ï 98¡j¬O¨ä¿é¥Xªi§Î¡C

­t¸ü¥[¤W 1000PFªº¹q®e¡A¥¦ªº¿é¥Xªi§Îªº°jÂà²v´N­°¤F¤U¨Ó¡A¦ô­p¬ù 70V/£gS¡C


¡i¹Ï 97¡j


¡i¹Ï 98¡j

¡i¹Ï 99¡j¬O²Ä¤@ºØ Sziklai Diamond Bufferªº¡§¨B¶¥¼ÈºAÅTÀ³¡¨¡A ­t¸ü¥[¤W 1000PFªº¹q®e¡A ¯ßªi¼e«× 10£gS¡A®¶´T ¡Ó10V¡C
¡i¹Ï 100¡j¬O¨ä¿é¥Xªi§Î¡C

 ­t¸ü¥[¤W 1000PFªº¹q®e¡A²Ä¤@ºØ Sziklai Diamond Bufferªº¡§¨B¶¥¼ÈºAÅTÀ³¡¨´N§óºC¤F¡A¤W¤É¸ò¤U­°ªºªi§Î¤]©úÅã¤À¬q¡C


¡i¹Ï 99¡j


¡i¹Ï 100¡j

¡i¹Ï 101¡j¬O²Ä¤GºØ Sziklai Diamond Bufferªº¡§¨B¶¥¼ÈºAÅTÀ³¡¨¡A ­t¸ü¥[¤W 1000PFªº¹q®e¡A ¯ßªi¼e«× 1£gS¡A®¶´T ¡Ó10V¡C
¡i¹Ï 102¡j¬O¨ä¿é¥Xªi§Î¡C

 ­t¸ü¥[¤W 1000PFªº¹q®e¡A²Ä¤GºØ Sziklai Diamond Bufferªº¡§¨B¶¥¼ÈºAÅTÀ³¡¨«Ü©úÅ㪺©µ¿ð¤F¤@¬q®É¶¡¡C


¡i¹Ï 101¡j


¡i¹Ï 102¡j

¡i¹Ï 103¡j¬O²Ä¤TºØ Sziklai Diamond Bufferªº¡§¨B¶¥¼ÈºAÅTÀ³¡¨¡A ­t¸ü¥[¤W 1000PFªº¹q®e¡A ¯ßªi¼e«× 1£gS¡A®¶´T ¡Ó10V¡C
¡i¹Ï 104¡j¬O¨ä¿é¥Xªi§Î¡C

 ­t¸ü¥[¤W 1000PFªº¹q®e¡A²Ä¤TºØ Sziklai Diamond Bufferªº¡§¨B¶¥¼ÈºAÅTÀ³¡¨©M²Ä¤GºØ Sziklai Diamond Buffer®t¤£¦h¡C


¡i¹Ï 103¡j


¡i¹Ï 104¡j

¡i¹Ï 105¡j¬O§ï¥Î«í¬y·½ªº Diamond Bufferªº¡§¨B¶¥¼ÈºAÅTÀ³¡¨¡A ­t¸ü¥[¤W 1000PFªº¹q®e¡A ¯ßªi¼e«× 1£gS¡A®¶´T ¡Ó10V¡C
¡i¹Ï 106¡j¬O¨ä¿é¥Xªi§Î¡C

 ­t¸ü¥[¤W 1000PFªº¹q®e¡A§ï¥Î«í¬y·½ªº Diamond Bufferªº¡§¨B¶¥¼ÈºAÅTÀ³¡¨©M³Ì°ò¥»ªº¥|­Ó¹q´¹Åé²Õ¦¨ªº Diamond Buffer®t¤£¦h¡A°jÂà²v³£¦b 70V/£gS¥ª¥k¡C


¡i¹Ï 105¡j


¡i¹Ï 106¡j

¡i¹Ï 107¡j¬O§ï¦¨¹q¬yÃ誺 Diamond Bufferªº¡§¨B¶¥¼ÈºAÅTÀ³¡¨¡A ­t¸ü¥[¤W 1000PFªº¹q®e¡A ¯ßªi¼e«× 1£gS¡A®¶´T ¡Ó10V¡C
¡i¹Ï 108¡j¬O¨ä¿é¥Xªi§Î¡C

 ­t¸ü¥[¤W 1000PFªº¹q®e¡A§ï¦¨¹q¬yÃ誺 Diamond Bufferªº°jÂà²vÅãµM¤ñ³Ì°ò¥»ªº¥|­Ó¹q´¹Åé²Õ¦¨ªº Diamond Buffer§Ö¦h¤F¡A¬ù¦b 200V/£gS¥ª¥k¡A¥u¬O¦³¨Ç¹a®¶¡C


¡i¹Ï 107¡j


¡i¹Ï 108¡j

¡i¹Ï 109¡j¬O¨Ï¥Î JFETÅX°ÊÂù·¥©Ê¹q´¹Å骺 Bufferªº¡§¨B¶¥¼ÈºAÅTÀ³¡¨¡A ­t¸ü¥[¤W 1000PFªº¹q®e¡A ¯ßªi¼e«× 1£gS¡A®¶´T ¡Ó10V¡C
¡i¹Ï 110¡j¬O¨ä¿é¥Xªi§Î¡C

 ­t¸ü¥[¤W 1000PFªº¹q®e¡A¨Ï¥Î JFETÅX°ÊÂù·¥©Ê¹q´¹Å骺 Buffer¸ò§ï¦¨¹q¬yÃ誺 Diamond Bufferªº°jÂà²v®t¤£¦h¡A¬ù¦b 200V/£gS¥ª¥k¡A¥u¬O¦³¨Ç¹L½Ä¡C


¡i¹Ï 109¡j


¡i¹Ï 110¡j

§Ú¹Á¸Õ¦b Bufferªº¿é¤JºÝ¥[¤W RC§C³qÂoªi¹q¸ô¨Ó­­¨î¿é¤J°T¸¹ªºÀW¼e¡A¬Ý¬Ý¯à¤£¯à§ïµ½¡§¨B¶¥¼ÈºAÅTÀ³¡¨¹L½Ä©M¹a®¶ªº°ÝÃD¡C
¡§¨B¶¥¼ÈºAÅTÀ³¡¨¹êÅç­«°µ¦p¤U¡G

¡i¹Ï 111¡j¬O³Ì°ò¥»ªº¥|­Ó¹q´¹Åé²Õ¦¨ªº Diamond Bufferªº¡§¨B¶¥¼ÈºAÅTÀ³¡¨¡A ¿é¤J¥[¤W 100PF¹q®e¡A­t¸ü¥[¤W 1000PFªº¹q®e¡A¯ßªi¼e«× 1£gS¡A®¶´T ¡Ó10V¡C
¡i¹Ï 112¡j¬O¨ä¿é¥Xªi§Î¡C

¿é¤J¥[¤W 100PF¹q®eªº¿é¥Xªi§Î©M¤§«e®t¤£¦h¡C


¡i¹Ï 111¡j


¡i¹Ï 112¡j

¡i¹Ï 113¡j¬O²Ä¤@ºØ Sziklai Diamond Bufferªº¡§¨B¶¥¼ÈºAÅTÀ³¡¨¡A ¿é¤J¥[¤W 100PF¹q®e¡A­t¸ü¥[¤W 1000PFªº¹q®e¡A¯ßªi¼e«× 1£gS¡A®¶´T ¡Ó10V¡C
¡i¹Ï 114¡j¬O¨ä¿é¥Xªi§Î¡C

¿é¤J¥[¤W 100PF¹q®eªº¿é¥Xªi§Î©M¤§«e®t¤£¦h¡C

¡@


¡i¹Ï 113¡j


¡i¹Ï 114¡j

¡i¹Ï 115¡j¬O²Ä¤GºØ Sziklai Diamond Bufferªº¡§¨B¶¥¼ÈºAÅTÀ³¡¨¡A ¿é¤J¥[¤W 100PF¹q®e¡A­t¸ü¥[¤W 1000PFªº¹q®e¡A¯ßªi¼e«× 1£gS¡A®¶´T ¡Ó10V¡C
¡i¹Ï 116¡j¬O¨ä¿é¥Xªi§Î¡C

¿é¤J¥[¤W 100PF¹q®eªº¿é¥Xªi§Î©M¤§«e®t¤£¦h¡C


¡i¹Ï 115¡j


¡i¹Ï 116¡j

¡i¹Ï 117¡j¬O²Ä¤TºØ Sziklai Diamond Bufferªº¡§¨B¶¥¼ÈºAÅTÀ³¡¨¡A ¿é¤J¥[¤W 100PF¹q®e¡A­t¸ü¥[¤W 1000PFªº¹q®e¡A¯ßªi¼e«× 1£gS¡A®¶´T ¡Ó10V¡C
¡i¹Ï 118¡j¬O¨ä¿é¥Xªi§Î¡C

¿é¤J¥[¤W 100PF¹q®eªº¿é¥Xªi§Î©M¤§«e®t¤£¦h¡C


¡i¹Ï 117¡j


¡i¹Ï 118¡j

¡i¹Ï 119¡j¬O§ï¥Î«í¬y·½ªº Diamond Bufferªº¡§¨B¶¥¼ÈºAÅTÀ³¡¨¡A ¿é¤J¥[¤W 100PF¹q®e¡A­t¸ü¥[¤W 1000PFªº¹q®e¡A¯ßªi¼e«× 1£gS¡A®¶´T ¡Ó10V¡C
¡i¹Ï 120¡j¬O¨ä¿é¥Xªi§Î¡C

¿é¤J¥[¤W 100PF¹q®eªº¿é¥Xªi§Î©M¤§«e®t¤£¦h¡C


¡i¹Ï 119¡j


¡i¹Ï 120¡j

¡i¹Ï 121¡j¬O§ï¦¨¹q¬yÃ誺 Diamond Bufferªº¡§¨B¶¥¼ÈºAÅTÀ³¡¨¡A ¿é¤J¥[¤W 100PF¹q®e¡A­t¸ü¥[¤W 1000PFªº¹q®e¡A¯ßªi¼e«× 1£gS¡A®¶´T ¡Ó10V¡C
¡i¹Ï 122¡j¬O¨ä¿é¥Xªi§Î¡C

¿é¤J¥[¤W 100PF¹q®eªº¿é¥Xªi§Îªº¹a®¶¤£¨£¤F¡A¿é¥Xªi§Î¬Û·í²z·Q¡C


¡i¹Ï 121¡j


¡i¹Ï 122¡j

¡i¹Ï 123¡j¬O¨Ï¥Î JFETÅX°ÊÂù·¥©Ê¹q´¹Å骺 Bufferªº¡§¨B¶¥¼ÈºAÅTÀ³¡¨¡A ¿é¤J¥[¤W 100PF¹q®e¡A­t¸ü¥[¤W 1000PFªº¹q®e¡A¯ßªi¼e«× 1£gS¡A®¶´T ¡Ó10V¡C
¡i¹Ï 124¡j¬O¨ä¿é¥Xªi§Î¡C

¿é¤J¥[¤W 100PF¹q®eªº¿é¥Xªi§Îªº¹L½ÄÅܤp¤F¨Ç¡A§ïµ½¦³­­¡C©M§ï¦¨¹q¬yÃ誺 Diamond Buffer¬Û¸û¡A¨Ï¥Î JFETÅX°ÊÂù·¥©Ê¹q´¹Å骺 Buffer¡§¨B¶¥¼ÈºAÅTÀ³¡¨ªº¡§¦ÛµM¿Ó®¶ÀW²v¡¨¸û§C¡A­­¨î¿é¤J°T¸¹ÀW¼e¹ï§ïµ½¨ä¹L½Ä¹a®¶ªº®ÄªG¸û®t¡C


¡i¹Ï 123¡j


¡i¹Ï 124¡j

¡@

ÀþºA¤¬½Õ¥¢¯u TIM......

¤@¯ëªº¡§Àô¸ô­t¦^±Â©ñ¤j¾¹¡¨¤j­P¥i¤À¦¨¤ñ¸û¿é¤J°T¸¹»P¦^±Â°T¸¹¶¡»~®tªº®t°Ê¿é¤J¯Å¡A©ñ¤j»~®t°T¸¹ªº¹qÀ£©ñ¤j¯Å¡A°µ¹q¬y©ñ¤jªº¥\²v¯Å¡A¤T­Ó³¡¤À¡C
¹qÀ£©ñ¤j¯Å¥Ñ©ó¦Ì°Ç®ÄÀ³ªº§@¥Î¡A©Ò¥H°Ê§@¤WÃþ¦ü¿n¤À¾¹¡C°µ¹q¬y©ñ¤jªº¥\²v¯Å«h¬O Buffer¡C¨º»ò¡§Àô¸ô­t¦^±Â©ñ¤j¾¹¡¨ªºÂ²¤Æµ¥®Ä¹q¸ô¼Ò«¬´N¦p¦P ¡i¹Ï 125¡j©Ò¥Ü¡C


¡i¹Ï 125¡j

³q±`¦b³]­p¡§Àô¸ô­t¦^±Â©ñ¤j¾¹¡¨®É¡A¤j³£¬O¥H¡§Ã­ºAÅTÀ³¡¨¨Ó¦Ò¼{¨C¤@¯Åªº¤u§@½d³ò¡A©Ò¥H®t°Ê¿é¤J¯Åªº¤u§@½d³ò³£³Q³]­p±o«Ü¤p¡A¦ý¹ï©ó¡§°ª³t¼ÈºAÅTÀ³¡¨¦Ó¨¥¡A¥Ñ©ó¿é¥XºÝµLªk¥ß§Y¹ï°ª³t¼ÈºA°T¸¹°_¤ÏÀ³¡A³y¦¨¿é¤J°T¸¹»P¦^±Â°T¸¹®t²§¤Ó¤j¡A¶W¹L®t°Ê¿é¤J¯Åªº¤u§@½d³ò¡A¥H­P©ó¿é¤J¯ÅÀþ¶¡¿é¤J¹L²ü¡A­­¨î¤F¿é¥X«H¸¹ªº°jÂà²v¡C

¹ï©ó¡§µLÀô¸ô­t¦^±Â©ñ¤j¾¹¡¨¦Ó¨¥¡A¿é¥X«H¸¹ªº°jÂà²v­­¨î¬O¦b©ó¨C¤@­Ó©ñ¤j¯ÅªºÀW¼e¦³­­¡A¨C¤@­Ó©ñ¤j¯Å³£¬Û·í©ó§C³qÂoªi¾¹¡A¥H­P¨Ï¿é¥X«H¸¹ªº°jÂà²vÅܺC¡A¦Ó«D¦]¬°¿é¤J¯ÅÀþ¶¡¿é¤J¹L²ü©Ò¾É­P¡C

¡§ÀþºA¤¬½Õ¥¢¯u TIM¡¨¬O±Mªù¥Î¨Ó´y­z¡§Àô¸ô­t¦^±Â©ñ¤j¾¹¡¨¿é¤J¯ÅÀþ¶¡¿é¤J¹L²ü©Ò¾É­Pªº¥¢¯u±¡§Î¡C

¼Ð·Çªº TIM¥¢¯u´ú¸Õ¤èªk¡A¬O±N 3.18KHzªº¤èªi¸ò 15KHzªº¥¿©¶ªi¥H®¶´T 4:1ªº¤ñ¨Ò²V¦X°_¨Ó¡A°µ¬°«Ý´ú©ñ¤j¾¹ªº¿é¤J«H¸¹¡C 3.18KHz¤èªiªº 5¦¸¿Óªi¬° 15.9KHz¡A¸ò 15KHzªº¥¿©¶ªi¬Û®t 900Hz¡C¦pªGµo¥Í¡§ÀþºA¤¬½Õ¥¢¯u TIM¡¨¡A«Ý´ú©ñ¤j¾¹ªº¿é¥X«H¸¹·|²£¥Í¥X 900Hzªº®tÀW°T¸¹¡C¥u­nÆ[¹î«Ý´ú©ñ¤j¾¹ªº¿é¥X«H¸¹¦³¨S¦³²£¥Í 900Hzªº®tÀW°T¸¹¡A«K¥i¥H§PÂ_¦³¨S¦³²£¥Í¡§ÀþºA¤¬½Õ¥¢¯u TIM¡¨¡C

¡i¹Ï 126¡j¬° OrCAD PSPICE¤¤¡A±N 3.18KHzªº¤èªi¸ò 15KHzªº¥¿©¶ªi¥H®¶´T 4:1ªº¤ñ¨Ò²V¦X°_¨Óªº¹q¸ô¹Ï¡A¨ä¤¤ V2³o­Ó 3.18KHzªº¤èªi¨Ï¥Î¨ì¡§PWL¡¨¤¸¥ó¡A¡§PWL¡¨¤¸¥óµLªk¦b¹q¸ô¹Ï¤Wª½±µ¥[¥H©w¸q¡A¦Ó¥²¶·¦b¹q¸ôªº NetlistÀɤ¤¥[¤Jªi§Î´y­z¡C

¡i¹Ï 127¡j¬° 3.18KHzªº¤èªi¸ò 15KHzªº¥¿©¶ªi¥H®¶´T 4:1ªº¤ñ¨Ò²V¦X°_¨Óªºªi§Î¡C

¡i¹Ï 128¡j¬° 3.18KHzªº¤èªi¸ò 15KHzªº¥¿©¶ªi¥H®¶´T 4:1ªº¤ñ¨Ò²V¦X°_¨Óªºªi§ÎªºÀWÃйϡC¹Ï¤¤ªºÀWÃЦ±½u¦³¤@¨Ç¤p¬ð°_¬O³nÅé­pºâ»~®t©Ò­P¡A³o¬O¥Ñ©ó§Ú³]©w¹q¸ô¼ÒÀÀ®É¨C­Ó STEP¬° 0.1£gS¡A¦pªG³]©w¦¨¨C­Ó STEP¬° 0.01£gS¡AÀWÃЦ±½uªº¤p¬ð°_´N¤£¨£¤F¡A¦ý³o¼Ë¹q¸ô¼ÒÀÀ©Òªáªº®É¶¡·|«D±`«D±`¤[¡I¥Ñ©ó§Úªº¹q¸£®Ä¯à¤£¬O«Ü°ª¡A³]©w¦¨¨C­Ó STEP¬° 0.01£gS±`±` RUN¨ì·í¾÷¡C


¡i¹Ï 126¡j


¡i¹Ï 127¡j


¡i¹Ï 128¡j

¡i¹Ï 129¡j¬O³Ì°ò¥»ªº¥|­Ó¹q´¹Åé²Õ¦¨ªº Diamond Bufferªº TIM¥¢¯u´ú¸Õ¹q¸ô¡C
¡i¹Ï 130¡j¬O¨ä¿é¥Xªi§ÎªºÀWÃСCµ²ªGÅã¥Ü¨Ã¨S¦³ TIM¥¢¯u²£¥Í¡C


¡i¹Ï 129¡j


¡i¹Ï 130¡j

¡i¹Ï 131¡j¬O²Ä¤@ºØ Sziklai Diamond Bufferªº TIM¥¢¯u´ú¸Õ¹q¸ô¡C
¡i¹Ï 132¡j¬O¨ä¿é¥Xªi§ÎªºÀWÃСCµ²ªGÅã¥Ü TIM¥¢¯u«D±`ÄY­«¡I¤£¦ý 3.18KHz¤èªiªº 5¦¸¿Óªi 15.9KHz¸ò 15KHzªº¥¿©¶ªiªº®tÀW 900Hz³B¦³«Ü¤jªº®tÀW°T¸¹¡A³s 3.18KHz¤èªiªº 4¦¸¿Óªi 12.72KHz¸ò 15KHzªº¥¿©¶ªiªº®tÀW 2.28KHz³B¤]¦³«Ü¤jªº®tÀW°T¸¹¡C


¡i¹Ï 131¡j


¡i¹Ï 132¡j

¡i¹Ï 133¡j¬O²Ä¤GºØ Sziklai Diamond Bufferªº TIM¥¢¯u´ú¸Õ¹q¸ô¡C
¡i¹Ï 134¡j¬O¨ä¿é¥Xªi§ÎªºÀWÃСCµ²ªGÅã¥Ü¨Ã¨S¦³ TIM¥¢¯u²£¥Í¡C


¡i¹Ï 133¡j


¡i¹Ï 134¡j

¡i¹Ï 135¡j¬O²Ä¤TºØ Sziklai Diamond Bufferªº TIM¥¢¯u´ú¸Õ¹q¸ô¡C
¡i¹Ï 136¡j¬O¨ä¿é¥Xªi§ÎªºÀWÃСCµ²ªGÅã¥Ü¨Ã¨S¦³ TIM¥¢¯u²£¥Í¡C


¡i¹Ï 135¡j


¡i¹Ï 136¡j

¡i¹Ï 137¡j¬O§ï¥Î«í¬y·½ªº Diamond Bufferªº TIM¥¢¯u´ú¸Õ¹q¸ô¡C
¡i¹Ï 138¡j¬O¨ä¿é¥Xªi§ÎªºÀWÃСCµ²ªGÅã¥Ü¨Ã¨S¦³ TIM¥¢¯u²£¥Í¡C


¡i¹Ï 137¡j


¡i¹Ï 138¡j

¡i¹Ï 139¡j¬O§ï¦¨¹q¬yÃ誺 Diamond Bufferªº TIM¥¢¯u´ú¸Õ¹q¸ô¡C
¡i¹Ï 140¡j¬O¨ä¿é¥Xªi§ÎªºÀWÃСCµ²ªGÅã¥Ü¨Ã¨S¦³ TIM¥¢¯u²£¥Í¡C


¡i¹Ï 139¡j


¡i¹Ï 140¡j

¡i¹Ï 141¡j¬O¨Ï¥Î JFETÅX°ÊÂù·¥©Ê¹q´¹Å骺 Bufferªº TIM¥¢¯u´ú¸Õ¹q¸ô¡C
¡i¹Ï 142¡j¬O¨ä¿é¥Xªi§ÎªºÀWÃСCµ²ªGÅã¥Ü¨Ã¨S¦³ TIM¥¢¯u²£¥Í¡C


¡i¹Ï 141¡j


¡i¹Ï 142¡j

¡i¹Ï 140¡j¦b 300Hz³B¦³­Ó¤p¬ð°_¡A¦pªG¬O TIM¥¢¯uÀ³¸Ó¦b 900Hz³B¡A³o­Ó¤p¬ð°_À³¸Ó¬O³nÅé­pºâ»~®t©Ò­P¡C§Ú§â¹q¸ô¼ÒÀÀ¨C­Ó STEP¥Ñ 0.1£gS§ï¦¨¨C­Ó STEP¬° 0.01£gS¡A­«·s¼ÒÀÀ¤@¦¸¡Aµ²ªG¦p ¡i¹Ï 143¡j©Ò¥Ü¡A300Hz³Bªº¤p¬ð°_¤£¨£¤F¡I

§â²Ä¤@ºØ Sziklai Diamond Bufferªº TIM¥¢¯u´ú¸Õªº¹q¸ô¼ÒÀÀ¨C­Ó STEP¥Ñ 0.1£gS§ï¦¨¨C­Ó STEP¬° 0.01£gS¡A­«·s¼ÒÀÀ¤@¦¸¡Aµ²ªG¦p¡i¹Ï 144¡j©Ò¥Ü¡Aµ²ªGÅã¥Ü TIM¥¢¯uÁÙ¬O¤@¼Ë«D±`ÄY­«¡I


¡i¹Ï 143¡j


¡i¹Ï 144¡j

¡@

¡@

°jÂà²vªº§ïµ½......

«e­±¹ï©ó¤CºØ Bufferªº¡§¨B¶¥¼ÈºAÅTÀ³¡¨¹êÅ礤¡A°£¤F§ï¦¨¹q¬yÃ誺 Diamond Buffer©M¨Ï¥Î JFETÅX°ÊÂù·¥©Ê¹q´¹Å骺 Bufferªº°jÂà²v¸û°ª¤§¥~¡A¨ä¥Lªº¤­ºØ Diamond Bufferªº°jÂà²v³£¸û§C¡A³o¬O¦]¬°¤@¯ë Diamond BufferÅX°Ê¿é¥X´¹Å骺³Ì¤j¹q¬y¸û¤pªº½t¬G¡C¥H³Ì°ò¥»ªº¥|­Ó¹q´¹Åé²Õ¦¨ªº Diamond Buffer¬°¨Ò¡AQ1¸ò Q2°Ê§@¬Û¤Ï¡AQ4¸ò Q3°Ê§@¬Û¤Ï¡A·í Q1¹q¬y¶V¤j¡AQ2´N¹q¬y¶V¤p¦ÓÁͦVºI¤î¡A·í Q4¹q¬y¶V¤j¡AQ3´N¹q¬y¶V¤p¦ÓÁͦVºI¤î¡A¦]¦¹ÅX°Ê Q1ªº³Ì¤j°ò·¥¹q¬y³Q R1³oªº­­¬y¹qªý©Ò­­¨î¡AÅX°Ê Q4ªº³Ì¤j°ò·¥¹q¬y³Q R9³oªº­­¬y¹qªý©Ò­­¨î¡C¦pªG¦b Q1¡BQ4ªº°ò·¥¤§¶¡¸ó±µ¤@­Ó¹q®e¡A·í°ª³tªº°T¸¹¿é¤J®É¡A´Nºâ Q2ºI¤î¡AQ3¥i¸g¥Ñ¸ó±µ¹q®eÅX°Ê Q1¡A¤Ï¤§ Q3ºI¤î¡AQ2¥i¸g¥Ñ¸ó±µ¹q®eÅX°Ê Q4¡C

±µ¤U¨Ó¡A§Ú¦b¨C­Ó Bufferªº¿é¥X´¹Åé°ò·¥¶¡¸ó±µ 0.1£gF¹q®e¡A¹êÅç¬Ý¬Ý°jÂà²vªº§ïµ½±¡§Î¡C

¡i¹Ï 145¡j¬O³Ì°ò¥»ªº¥|­Ó¹q´¹Åé²Õ¦¨ªº Diamond Bufferªº¡§¨B¶¥¼ÈºAÅTÀ³¡¨¡A¦b¿é¥X´¹Åé°ò·¥¶¡¸ó±µ 0.1£gF¹q®e¡A ¿é¤J¥[¤W 100PF¹q®e¡A­t¸ü¥[¤W 1000PFªº¹q®e¡A¯ßªi¼e«× 1£gS¡A®¶´T ¡Ó10V¡C
¡i¹Ï 146¡j¬O¨ä¿é¥Xªi§Î¡C

¦b¿é¥X´¹Åé°ò·¥¶¡¸ó±µ 0.1£gF¹q®e¡A°jÂà²v¤j¬°§ïµ½¡A´£¤É¨ì¸ò§ï¦¨¹q¬yÃ誺 Diamond Buffer®t¤£¦h¡C


¡i¹Ï 145¡j


¡i¹Ï 146¡j

¡i¹Ï 147¡j¬O²Ä¤@ºØ Sziklai Diamond Bufferªº¡§¨B¶¥¼ÈºAÅTÀ³¡¨¡A¦b¿é¥X´¹Åé°ò·¥¶¡¸ó±µ 0.1£gF¹q®e¡A ¿é¤J¥[¤W 100PF¹q®e¡A­t¸ü¥[¤W 1000PFªº¹q®e¡A¯ßªi¼e«× 1£gS¡A®¶´T ¡Ó10V¡C
¡i¹Ï 148¡j¬O¨ä¿é¥Xªi§Î¡C

²Ä¤@ºØ Sziklai Diamond Buffer¦b¿é¥X´¹Åé°ò·¥¶¡¸ó±µ 0.1£gF¹q®e¡A°jÂà²v¤]¤j¬°§ïµ½¡A¦ý¤ñ°_¨ä¥Lªº BufferÁÙ¬O®t«Ü¦h¡C


¡i¹Ï 147¡j


¡i¹Ï 148¡j

¡i¹Ï 149¡j¬O²Ä¤GºØ Sziklai Diamond Bufferªº¡§¨B¶¥¼ÈºAÅTÀ³¡¨¡A¦b¿é¥X´¹Åé°ò·¥¶¡¸ó±µ 0.1£gF¹q®e¡A ¿é¤J¥[¤W 100PF¹q®e¡A­t¸ü¥[¤W 1000PFªº¹q®e¡A¯ßªi¼e«× 1£gS¡A®¶´T ¡Ó10V¡C
¡i¹Ï 150¡j¬O¨ä¿é¥Xªi§Î¡C

²Ä¤GºØ Sziklai Diamond Buffer¦b¿é¥X´¹Åé°ò·¥¶¡¸ó±µ 0.1£gF¹q®e¡AÁöµM°jÂà²v¤]¤j¬°§ïµ½¡A¦ýÁÙ¬O¤ñ¤£¤W§ï¦¨¹q¬yÃ誺 Diamond Buffer¡C


¡i¹Ï 149¡j


¡i¹Ï 150¡j

¡i¹Ï 151¡j¬O²Ä¤TºØ Sziklai Diamond Bufferªº¡§¨B¶¥¼ÈºAÅTÀ³¡¨¡A¦b¿é¥X´¹Åé°ò·¥¶¡¸ó±µ 0.1£gF¹q®e¡A ¿é¤J¥[¤W 100PF¹q®e¡A­t¸ü¥[¤W 1000PFªº¹q®e¡A¯ßªi¼e«× 1£gS¡A®¶´T ¡Ó10V¡C
¡i¹Ï 152¡j¬O¨ä¿é¥Xªi§Î¡C

²Ä¤TºØ Sziklai Diamond Buffer¦b¿é¥X´¹Åé°ò·¥¶¡¸ó±µ 0.1£gF¹q®e¡AÁöµM°jÂà²v¤]¤j¬°§ïµ½¡A¦ýÁÙ¬O¤ñ¤£¤W§ï¦¨¹q¬yÃ誺 Diamond Buffer¡C


¡i¹Ï 151¡j


¡i¹Ï 152¡j

¡i¹Ï 153¡j¬O§ï¥Î«í¬y·½ªº Diamond Bufferªº¡§¨B¶¥¼ÈºAÅTÀ³¡¨¡A¦b¿é¥X´¹Åé°ò·¥¶¡¸ó±µ 0.1£gF¹q®e¡A ¿é¤J¥[¤W 100PF¹q®e¡A­t¸ü¥[¤W 1000PFªº¹q®e¡A¯ßªi¼e«× 1£gS¡A®¶´T ¡Ó10V¡C
¡i¹Ï 154¡j¬O¨ä¿é¥Xªi§Î¡C

§ï¥Î«í¬y·½ªº Diamond Buffer¦b¿é¥X´¹Åé°ò·¥¶¡¸ó±µ 0.1£gF¹q®e¡A°jÂà²v¤j¬°§ïµ½¡A´£¤É¨ì¸ò§ï¦¨¹q¬yÃ誺 Diamond Buffer®t¤£¦h¡C


¡i¹Ï 153¡j


¡i¹Ï 154¡j

¡i¹Ï 155¡j¬O§ï¦¨¹q¬yÃ誺 Diamond Bufferªº¡§¨B¶¥¼ÈºAÅTÀ³¡¨¡A¦b¿é¥X´¹Åé°ò·¥¶¡¸ó±µ 0.1£gF¹q®e¡A ¿é¤J¥[¤W 100PF¹q®e¡A­t¸ü¥[¤W 1000PFªº¹q®e¡A¯ßªi¼e«× 1£gS¡A®¶´T ¡Ó10V¡C
¡i¹Ï 156¡j¬O¨ä¿é¥Xªi§Î¡C

§ï¦¨¹q¬yÃ誺 Diamond Buffer°jÂà²v­ì¥»´N«Ü°ª¡A¦b¿é¥X´¹Åé°ò·¥¶¡¸ó±µ 0.1£gF¹q®e«á¡A°jÂà²v¨Ã¨S¦³¦h¤Ö´£¤É¡C


¡i¹Ï 155¡j


¡i¹Ï 156¡j

¡i¹Ï 157¡j¬O¨Ï¥Î JFETÅX°ÊÂù·¥©Ê¹q´¹Å骺 Bufferªº¡§¨B¶¥¼ÈºAÅTÀ³¡¨¡A¦b¿é¥X´¹Åé°ò·¥¶¡¸ó±µ 0.1£gF¹q®e¡A ¿é¤J¥[¤W 100PF¹q®e¡A­t¸ü¥[¤W 1000PFªº¹q®e¡A¯ßªi¼e«× 1£gS¡A®¶´T ¡Ó10V¡C
¡i¹Ï 158¡j¬O¨ä¿é¥Xªi§Î¡C

¨Ï¥Î JFETÅX°ÊÂù·¥©Ê¹q´¹Å骺 Buffer°jÂà²v­ì¥»¤]«Ü°ª¡A¦b¿é¥X´¹Åé°ò·¥¶¡¸ó±µ 0.1£gF¹q®e«á¡A°jÂà²v¨Ã¨S¦³´£¤É¦h¤Ö¡C


¡i¹Ï 157¡j


¡i¹Ï 158¡j

¡@

µ²½×......

ºî¦X¤ñ¸û³o¤CºØ Buffer¹q¸ô¡A¥Ñ§Ú©Ò³Ðªº¥H¹q¬yÃè°ÊºA´£¨Ñ°¾¬yªº Diamond Buffer¦b¦U¤è­±ªº©Ê¯àªí²{´X¥G³£Àu©ó¨ä¥Lªº Buffer¹q¸ô¡C±N¨Ó¡A§Ú±N·|§â³o­Ó¹q¸ô¹ê»Ú¸Ë°t°_¨Ó¡A°µ§ó²`¤Jªº´ú¸Õ¬ã¨s¡A¨Ã±N³o­Ó Diamond Buffer¥[¤J¨ì§Ú©Ò³W¹ºªº Ultra Symmetry¥­¿Å¦¡«e¯Å©ñ¤j¾¹¤¤¡A§@¬°¿é¥X½w½Ä¹q¸ô¡C

¥Î¹q¸ô¼ÒÀÀ³nÅé¦b¹q¸£¤W°µ¹q¸ô¹êÅç¬Û·í¤è«K¡A¥»¤å©Ò°µªº¹êÅç¤j³£¥uÆ[´ú¹q¸ôªº¿é¥XºÝ¦Ó¤w¡A¨ä¹ê¹q¸ô¼ÒÀÀ³nÅé¥i¥H«Ü¤è«K¡B«Ü¨³³tªºÆ[´ú¹q¸ô¤¤¨C¤@­Ó¹q¸ô¸`ÂIªº¹qÀ£¡B¹q¬y¡A¥h¤F¸Ñ¹q¸ô¤¤¨C¤@­Ó¤¸¥óªº°Ê§@¡A¥u¬O­­©ó½g´TµLªk¤@¤@®i²{¦b¥»¤å¤§¤¤¡A¦U¦ìŪªÌ¥i¥H¦Û¦æ¥h°µ¹q¸ô¼ÒÀÀ¡A§ó²`¤Jªº¤F¸Ñ¹q¸ô¡C

¥»¤åªº©Ò¦³¹q¸ô³£©ú½T¼Ð¥Ü¤¸¥ó¼Æ­È»P³]©w¡A¦U¦ìŪªÌ¥i¥H·ÓµÛµe¹q¸ô¡A­«°µ¥»¤åªº©Ò¦³¹êÅç¡A¦ý½Ð¤£­n¨Ó¦V§Ú­n¹q¸ô¹ÏÀÉ¡I¹³³o»ò²³æªº¹q¸ô¡A¹ï©ó¹q¸ô¼ÒÀÀªº¦Ñ¤â¦Ó¨¥¡Aµe³o¼Ëªº¹q¸ôªá¤£¤F¦h¤Ö®É¶¡¡C¹ï©ó¹q¸ô¼ÒÀÀªº·s¤â¦Ó¨¥¡A§óÀ³¸Ó¦h¥[½m²ß¡C

¡@

ºô¸ô½æÃÀ......

¹³³o¼Ë¤@½g¤å³¹»Ý­nªá«Ü¦h®É¶¡¡Bºë¯«¡AÁÙ¦³¸£¤O¤~¯à§¹¦¨¡C

¦U¦ì¦pªGı±o³o½g¤å³¹ÁÙ¦³ÂI¥i¬Ý©Ê¡A¹ï¦U¦ì¦³ÂIÀ°§Uªº¸Ü¡AÁ٧Ʊæ¦U¦ì¯à®½ÂI¤p¿ú¤ä«ù§ÚÄ~Äò¬ã¨s¶}µo¹q¸ô¡C

´N·í¬O¬ÝµóÀY½æÃÀ¡A¦³¿úªº±·­Ó¿ú³õ¡B¨S¿úªº±·­Ó¤H³õ¡C

¤£¤~¦b¦¹¥ý¦æ¥nÁ¡I

¡@

®½´Ú±b¸¹¦p¤U¡G

¥xÆW¦a°Ï
¦w®õ»È¦æ  °ª¶¯¤À¦æ
¤á¦W¡G¬_¤å¤s
±b¸¹¡G008-22-0053228-00

¬ü°ê¦a°Ï
Washington Mutual Bank, FA
MILPITAS, #1546
Account Number: 356-608712-4
WEN SAN KO

¡@

¡@

¡@