使用 PSPICE 模擬真空管線路


PSPICE 的取得

    PSPICE 現在是屬於 Candence 所有, 目前已是第十版. 而以前可以在它的網上找到學生版 (Student Version 9.1), 現在可以使用 Google 或各大 FTP 站尋找關鍵字 "PSPICE Student Version" 或許還可以找到. 雖說是學生版, 它的功能可是與正試版不相上下, 除了以下的限制:

  • 1. 每個電路圖的總元件數不得超過 50 個.
  • 2. 元件函數庫 (symbols library) 個數不超過 10 個, 每個元件庫中不得超過 20 個元件.
  • 3. 模組函數庫 (Model Library) 的限制同元件函數庫.
  •     這兒有幾個連結可以下載 PSPICE Student Version 9.1
    www.eng.auburn.edu
    www.ee.cycu.edu.tw
    www.csie.ntu.edu.tw

        PSpice 真空管的 Library, 您可以在
    Norman Koren Vacuum tube audio page
    Duncan's Amp
    PAEng Audio Related Science
    Pete Millett's DIY Audio pages
    SPICE model index
    找到許多 model, 但主要還是以 Norman Koren 的方程式為主, 配合 MathLab 計算出各真空管方程式中的參數, 最後提供給各終端使用者. 由於各人的喜好不同, 各 Model 的函數可能會不一樣, 例如 Koren 使用 123 代表屏柵陰極, 而其他人喜歡使用 PGK 來表示, 如此這個 Model 就不相通了, 解決之道可以使用 Model Editor 在 .SUBCKT 後的函數後再加上 "; P G K" 或 "; 1 2 3" 來擴充函數. 而 Symble Library 也得做類似的修改. 如果您想使用我整理過後的函式庫, 請在使用前仔細閱讀注意事項, 免得搞不清楚要做什麼.

    [BACK TO TOP]


    元件與模組的加入

        元件函數庫 (symbols library) 的加入

        在 PSpice Schematics 程式中, 如圖一所示, 點選指令列的 Option -> Editor Configugation... 之後, 就會出現圖二的視窗. 選擇 Library Settings... 就會出現圖三的視窗.

        如果您知道電腦上元件函數庫的位置, 可以直接在 Ligrary Name 欄位中填入正確的路徑, 或者按一下 Browse 選擇檔案路徑. 路徑確定後請按一下 Add*Add Local. Add* 的 * 是表示 Gobal. 這兩個指令的差別在於 Add Local 是將函數庫路徑加入到電路圖的組態檔中, 而 Add* 是將函數庫路徑加入到程式的組態檔案中; 前者僅有針對某一個電路圖, 後者是對所有的電路圖都適用. 對於限制函數庫的學生版而言, 如果是偶爾使用的, 用前者即可; 若是經常使用的, 則可使用後者.

        模組函數庫 (Model Library) 的加入方式與元件函數庫大同小異, 只差在是由指令列的 Analysis -> Library and Include Files... 來開啟組態視窗.

        這兒要說明一下 Library (*.lib) 與 Include (*.inc) 這兩者的不同, lib 是由 Model Editor 所編寫的, 可以是多個模組所構成, 雖然它也可以使用純文字編輯程式進行修改, 但要小心不要將檔案開頭與結尾的符號刪掉, 否則會不大正常, 我們所使用的大都是這一型. Include 檔案就是很簡單的純文字述敘, 僅包含一個模組, Duncan's Amp 網站中所提供下載的就是這一類型.


    圖一

    圖二
    圖三 圖四

    [BACK TO TOP]


    電路圖的繪製

        在上述的步驟完成之後, 我們就可以開始繪製真空管電路圖了. 首先要開啟 PSpice Schematics 程式並建立一個新的電路檔 (Files -> New). 以下我們將示範一個常用的線路繪製 - 6C45PE 的屏壓-屏流曲線.

        在空白的電路圖中點選圖示來加入一個新元件. 元件瀏覽視窗如 圖五 所示. 在元件名稱 (Part Name) 欄位填入所要的元件名稱, 如果不確定名稱, 可由右下方的函數庫 (Libraries...) 按鍵去尋找所要的元件, 如 圖六 所示. 範例為鍵入 6C45PE, 出現 6C45PE 元件, 將它放置到電路上, 再選擇 VDC 做為屏極電壓與柵極電壓. 當然要形成迴路必須要使用 電線 (wire) 工具, 來將元件的各節點連接起來. 有一點是很多初學者會忘記要加的 地線, 它在元件庫中的名稱為 "GND_EARTH". 這樣就完成了第一個電路圖 (圖七).

        電路圖好了, 下一步就是設定參數. 在要更改的元件上雙擊左鍵, 就會出現元件參數設定值 (例如元件 VDC, 如圖八所示). 假設我們將元件名稱 (PARTREF) 改為 Vg, 直流 (DC) 改為 -2V (改完一個參數就要儲存 (Save Attr) 一次 ). 另外我們也將另一個 VDC 名稱改為 Vp, 直流改為 170V. 將這個電路圖找個位置存放.


    圖五

    圖六

    圖七

    圖八

        再看一遍我們的設定值: Triode = 6C45PE, Ep = 170V, Eg = -2V. 按一下 圖示, 此時如果一切無誤, PSpice 程式就會出現, 如此 BIAS 模擬就完成了. 沒看到什麼變化對不對! 別急, 按一下 圖示就會顯示各節點電壓參考值; 再按一下 圖示則會顯示各元件腳位的電流參考值. 在使用模擬之前, 先告訴各位一些元件的意義.

    [BACK TO TOP]


    基本模擬

    被動元件的描述

        要操作各種模擬之前, 要先對 PSpice 中的被動元件有些概念. 首先說明一下單位簡寫, T=1E12, G=1E9, MEG=1E6, K=1E3, M=1E-3, U=1E-6, N=1E-9, P=1E-12, F=1E-15. 而 PSPICE 對大小寫不區分.

        電阻與電容: PSPICE 中的電阻與電容都是無極性的.

        電感: 在 PSPICE 中電感僅有電感而無阻抗, 如須考慮阻抗, 可串聯一支等直流阻值的電阻. 變壓器也屬於電感的一種.

    獨立電源的描述

        VDC 與 VAC: 這兩個分別代表單純的直流與交流元素.

    Vsin 正弦波函數電源
    VOFF
    VAMPL
    FREQ
    TD
     
    Offset 電位
    峰值振幅電壓
    頻率
    延遲時間
    Vpulse 脈衝函數電源
    DC/AC
    V1
    V2
    TD
    TR
    TF
    PW
    PER
     
    直流/交流成份
    初始電壓
    脈衝電壓
    延遲時間
    上升時間
    下降時間
    脈衝時間
    脈衝週期

        GND_EARTH/GND_ANALOG 接地元件

        以上為常用的獨立電源, 使用時可以利用 BUBBLE 來做連結, 可以讓電路更簡捷.

    [BACK TO TOP]


    電路模擬

        模擬方式很多, 但我們僅舉幾個常用的做討論.

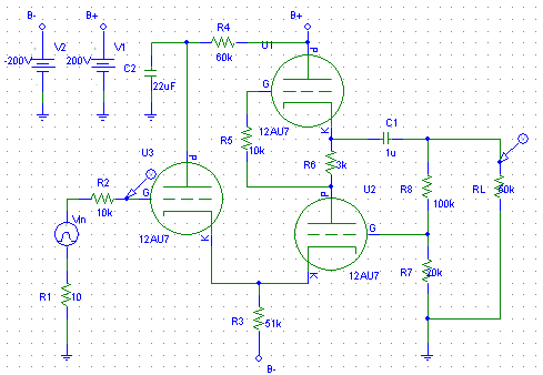
        我們先舉個例子, 如圖十一, 這是 12AU7 Grounded Grid Preamplifier 單聲道的電路, 注意一下 R4, 它為原線路圖的一倍, 因為僅有單聲道的關係.


    圖十一

    直流偏壓分析 (Bias Point Detail)

        這項模擬是預設的, 它是針對所有的節點的直流電壓與電流做分析.

        再回到圖十一的電路, 按一下 或由 Analysis -> Simulate 來執行模擬指令. 按一下 圖示就會顯示各節點電壓參考值; 再按一下 圖示則會顯示各元件腳位的電流參考值. 和書上說的差不多, 對不對.


    圖十二

    直流掃描分析 (DC Sweep) 與參數分析 (Parametric)

        簡單地說就是對某一電源做特定範圍的分析, 若要再加上另一個參數也是可以. 這兩個合起來可以畫真空管的特性曲線. 執行時會對第一個參數值做直流分析, 接下來對第二個參數做直流分析... 直到最後一個參數.

        我們與個簡單的例子, 12AU7, 電路如圖十三.

        按一下 圖示開啟分析設定視窗. 點選 DC Sweep..., 如圖十四. 我們要對電源做掃描, 在掃描變數類型 (Sweep Var. Type) 中選擇電源 (Voltage Source), 掃描方式 (Sweep Type) 為線性 (Linear), 變數電源名稱 (Name) 為 Vp, 掃描範圍起始值 (StartValue) 為 0(V), 終止值 (End Value) 為 250(V), 遞增值 (Increment) 為 2(V). 設定完成, 按 OK 離開.
    接下來設定參數部份, 設定參考值如圖十五. 終止值 0, 起始值 -20, 遞增變數為 2 是表是計算偏壓 0, -2, -4, -6,... -20. 喔! 對了, 直流掃描時, 獨立電源元件的設定值將會被模擬參數所替代, 不設也沒關係.

        按一下 圖示您就可以在 PSpice 程式中看到 EP-IP 的特性曲線, 如圖十六. 您可以雙擊 X 軸或 Y 軸來更改顯示範圍.

        再說一個畫 屏耗負載線 的技巧. 例如 12AU7 單屏最大屏耗 2.75W, 按一下 (Add Trace) 圖示, 在下方的 Trace Expression 欄位填入: 2.75/V_VP; 知道什麼意思嗎? 屏流 = 屏耗 / 屏壓, V_VP 就是表示屏壓變數. 同理, 如果是 B+ 為 300V 時, 20k 的負載線為: (300-V_VP)/20k.


    圖十三

    圖十四

    圖十五

    圖十六

    交流分析 (AC Sweep)

        交流分析主要是計算某一特定頻率範圍內的 頻率響應 . 又可分為頻率響應, 雜訊分析與失真分析 (傅立葉分析) .

        以圖十二的 12AU7-GG 為例, 先設定其訊源部份. 個人比較喜歡使用 Vpulse 做訊源, 它可以有直流交流, 也可以設定方形波, 用來模擬頻率響應與方形波輸出時只要設定一次, 不用再做更改. 以下是設定值: DC=0, AC=1, V1=-1, V2=1, TD=0.2m, TR=TF=0, PW=0.5m, PER=1m, 此時頻率為 1/PER=1000Hz.

        設定視窗如圖十七所示. 交流掃描類型 (AC Sweep Type) 是選擇以線性 (Linear), 八的自然對數 (Octave), 或十的自然對數 (Decade) 變化. 而掃描參數 (Sweep Parameters) 是設定每個範圍的變化點 (Total Points, Pts/Octave, Pts/Decade), 以及起始頻率 (Start Freq) 與終止頻率 (End Freq).

        一般而言我們會對這個模擬做個比較制式的設定: AC Sweep Type=Decade, Pts/Decade=101, Start Freq=1, End Freq=100MEG. 按確定後再按一下您可以看到圖十九. 再按一下 圖示您就可以在 PSpice 程式看到 12AU7-GG 的在 1k Hz 時響應頻率, 如圖十八.

        如果您想以 dB 表示呢? 按一下 (Add Trace) 圖示, 在右方的 Functions or Macros 視窗選擇 DB(), 再選擇一個您要監視的點, 如圖十二的 RL:2; 此時您可以在下方的 Trace Expression 欄位中看到 "DB(V(RL:2)). 按確定後您可以看到圖十九.

        如果您想要在圖上做標記, 先按一下 (Toggle Cursor) , 再點一下圖形下方所要顯示的曲線, 如 V(RL:2), 此時您可以看到一個 Probe Cursor 的小視窗, 它就是目前座標的值. 您可以試一下游標工作列中的各種指令, 包括最大值, 最小值與標記等功能. 如圖二十.


    圖十八

    圖十九

    圖二十

    圖十七

    圖二十一

    暫態分析 (Transient)

        暫態分析主要是計算在某一時間內對應某一輸出變數的響應. 實際應用上可以用來模擬 電源濾波 , 函數波形輸出, 等等的功用.

        我們還是以圖十二的 12AU7-GG 來做例子. 訊源仍與上述一致. 設定視窗如圖二十一所示. 一般 Print Step 都是設為 0, Final Time 是終止時間, No-Print Delay 是表示在模擬一定時間才開始列出圖形, Step Ceiling 是模擬的時間間距, 愈小愈精確, 但模擬時間也愈久. 模擬的圖形如圖二十二所示.

       

       

       



    圖二十二

    [BACK TO TOP]


        PSPICE 說了這麼多, 最重要的一點就是您一定要自己去使用, 有問題就找資料或找人討論. 我也是這樣學來的, 我一直覺得只要肯學沒有什麼可難倒您的.

        上述是個人自修改習下所了解的 PSPICE. 其實它還有許多功能, 有的自己用不著, 有的難度太高不知所云, 如果有需要, 您可以自行找資料來學習.

        另外還有一點是關於 Library 的修改, 這一點我不想提, 畢竟在學生版中用到的機率不大.




    copyright 2004 nexus