為了配合 Ultra Symmetry 平衡式前級放大器,我特別設計了的 Ultra Symmetry 穩壓電路做為 Ultra Symmetry 平衡式前級放大器的穩壓電源,當然,這個 Ultra Symmetry 穩壓電路同樣也可以用在其他的前級電路上。
這個 Ultra Symmetry 穩壓電路的特點在於運用了 Ultra Symmetry 全平衡放大電路的原理,讓正負電源的輸出電壓可以一起變大或變小,儘可能讓正負電源輸出的漣波呈反相對稱的狀態,使得正負電源輸出的漣波在前級放大電路內可以互相抵消,相對等於提高前級放大電路的電源斥拒比 PSRR。
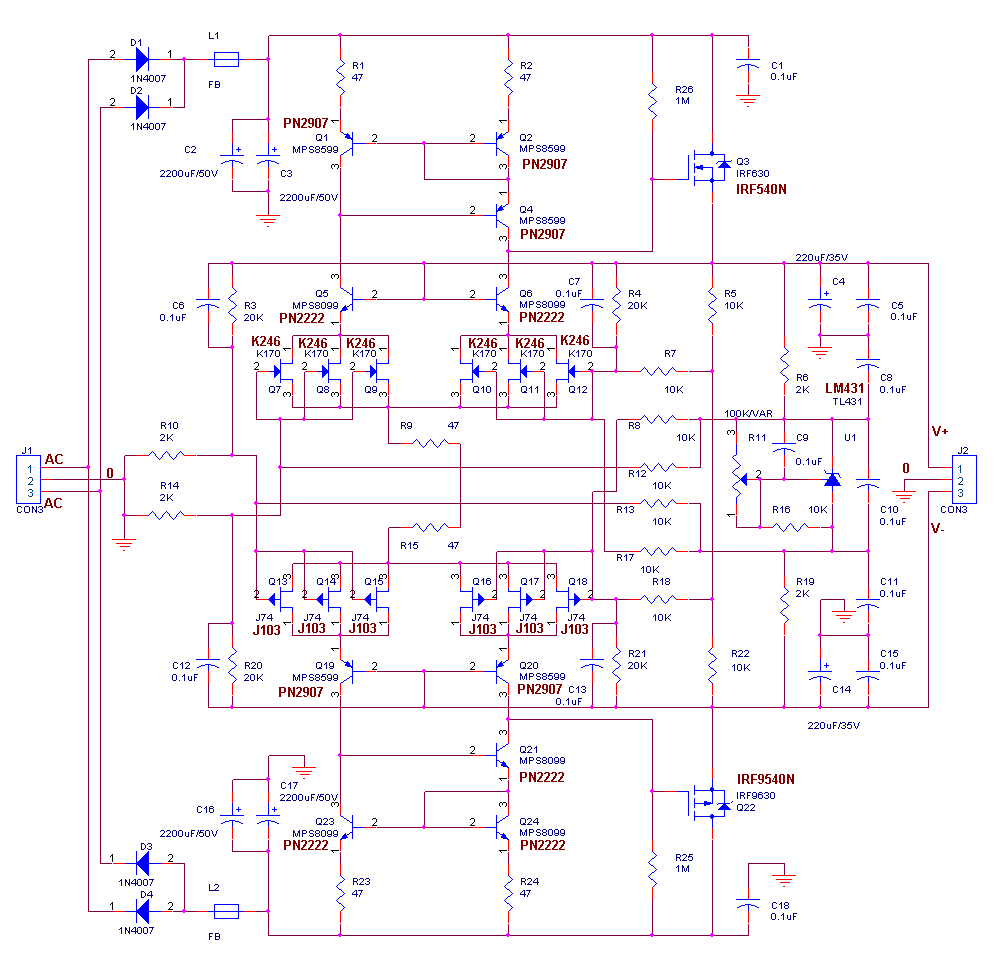
Ultra Symmetry 穩壓電路的電路圖如下:
由於最早製作原型電路進行實驗時所用的電晶體與後來實際使用的電晶體不一樣,所以電路圖中的電晶體都標示了兩種。小訊號 NPN電晶體原本使用 MPS8099,實際使用的是 PN2222A。小訊號 PNP電晶體原本使用 MPS8599,實際使用的是 PN2907A。N通道JFET原本使用 2SK170,實際使用的是 2SK246。P通道JFET原本使用 2SJ74,實際使用的是 2SJ103。N通道MOSFET原本使用 IRF630,實際使用的是 IRF540N。P通道MOSFET原本使用 IRF9630,實際使用的是 IRF9540N。
我多年來從事的是微控制器Microcontroller在各種電子產品的應用設計,我很清楚製作一兩台原型機起來測試是一回事,大量生產要不出問題又是一回事,因此我推出的 Ultra Symmetry 平衡式前級放大器、Ultra Symmetry 平衡式後級放大器、Ultra Symmetry 穩壓電路套件,我全都自己試製了四十片左右起來測試,找出問題來修正電路。這些試製的 PC板將以半成品的方式上架銷售。
Ultra Symmetry 穩壓電路的零件表如下:
項目 | 數量 | 編號 | 零件數值 |
1 | 12 | C1,C5,C6,C7,C8,C9,C10,C11,C12,C13,C15,C18 | 0.1uF 積層電容 |
2 | 4 | C2,C3,C16,C17 | 2200uF/50V 電解電容 |
3 | 2 | C4,C14 | 220uF/35V 電解電容 |
4 | 4 | D1,D2,D3,D4 | 1N4007 整流二極體 |
5 | 2 | J2,J1 | 3P接線台 |
6 | 2 | L1,L2 | FB 磁珠 |
7 | 5 | Q1,Q2,Q4,Q19,Q20 | PN2907A PNP小訊號電晶體 |
8 | 1 | Q3 | IRF540N N通道MOSFET |
9 | 5 | Q5,Q6,Q21,Q23,Q24 | PN2222A NPN小訊號電晶體 |
10 | 6 | Q7,Q8,Q9,Q10,Q11,Q12 | 2SK246 N通道JFET |
11 | 6 | Q13,Q14,Q15,Q16,Q17,Q18 | 2SJ103 P通道JFET |
12 | 1 | Q22 | IRF9540N P通道MOSFET |
13 | 6 | R1,R2,R9,R15,R23,R24 | 47±1% 金屬皮膜電阻 |
14 | 4 | R3,R4,R20,R21 | 20K±0.1% 金屬皮膜電阻 |
15 | 9 | R5,R7,R8,R12,R13,R16,R17,R18,R22 | 10K±0.1% 金屬皮膜電阻 |
16 | 4 | R6,R10,R14,R19 | 2K±0.1% 金屬皮膜電阻 |
17 | 1 | R11 | 100K/VAR密封型半可變電阻 |
18 | 2 | R25,R26 | 1M±1% 金屬皮膜電阻 |
19 | 1 | U1 | TL431參考電壓穩壓IC |
20 | 1 | PC板 | |
21 | 2 | M3 x 12mm 細牙螺絲 | |
22 | 2 | M3 x 8mm 割尾螺絲 |
PC板是採用雙面貫孔的 FR4玻璃纖維板,厚度是 1.6mm,尺寸是 90mm × 90mm,零件安排得很緊湊。
PC板零件面與焊接面全都鋪銅做為接地面,增加屏蔽的效果。而且還多鑽了很多小孔,貫穿上下兩個接地面,用以降低接地面的阻抗。
零件的位置都有標示數值與代號,裝配的時候直接看PC板上的標示,相當方便。電阻雖然是用1/4W的金屬皮膜電阻,但Layout的腳距大小是採用1/2W電阻的尺寸,如果想換成發燒電阻來玩玩,也是可以裝得進去。
注意!R10、R14的阻值由 20K修正為 2K,而 PC板上仍然是印 20K,裝配焊接時須特別注意。
散熱片的邊緣和旁邊的走線似乎太近了些,所以我在 PC板上散熱片的位置貼上雙面膠帶。如下圖所示:
裝配前能先將差動電路的 JFET配對一下最好,沒有配對也沒關係,我試製四十片時並沒有刻意配對,正負 15V輸出時正負電壓的誤差都在 0.3V以內。
差動電路的 JFET由於是三個三個並聯,所以配對的方式也是三個三個配對,只要三個JFET的 IDSS加起來跟另外三個JFET的 IDSS加起來大致相同即可,不需要一個 JFET對一個 JFET做配對。
裝配完成的電路板如下:
Ultra Symmetry 穩壓電路的輸入電壓最高可以達到 DC60V,不過為了保險起見最好不要超過 DC55V,也就是 AC電壓輸入最好不要超過 AC45V。
最低輸入電壓要視輸出電壓而定,當輸出電壓為 ±15V時, AC電壓輸入最好超過 18V。我製作的 Ultra Symmetry 平衡式前級放大器是使用 AC 20V-0V-20V的環型變壓器,我覺得 AC 30V-0V-30V、AC 24V-0V-24V的環型變壓器也是不錯的選擇。
下面是 Ultra Symmetry 穩壓電路裝在機箱內的照片,在 Ultra Symmetry 穩壓電路下方為 AC 20V-0V-20V的環型變壓器。
在差動電路的 JFET沒有刻意配對的情況下,正負 15V輸出時正負電壓的誤差在 0.5V以內都是正常,配對越精確,正負電壓的誤差就越小。
由於 2SK246跟 2SJ103的訂貨交期很長,導致這個 Ultra Symmetry 穩壓電路套件拖了這麼久的時間才敢出來,如今我的“餅乾盒 Ultra Symmetry 前後級放大器”都完成了,可以休息一下,好好聽聽音樂了………
Ultra Symmetry穩壓電路的修改方式示範如下:
將下圖中紅線圈出的四個電容拆掉,
依下圖在MOSFET的G-S極跨接12V穩壓二極體,
而且照下圖位置焊上兩個0.1uF電容.
原本還未修改的電路,
其+15V輸出的MOSFET晶體G極上的波形如下圖中的CH1, CH2為+15V輸出.
修改後的電路,
其+15V輸出的MOSFET晶體G極上的波形如下圖中的CH1, CH2
結語.....
由於 2SK246跟 2SJ103的訂貨交期很長,導致這個 Ultra Symmetry 穩壓電路套件拖了這麼久的時間…
編按:還有另一篇關於Ultra Symmetry穩壓的文章,是從討論區中,2006/03/11文山爺釋出的修改原理,
我們加入如下:
(2006/08/11加入,原Link在:http://www.diysong.com/phpBB2/viewtopic.php?t=1389&start=15)
上面這個平衡式穩壓的電路原理如下圖所示:
其實只是用一個高 CMRR 的平衡式放大器輸入一個參考電壓 Vref,
而在平衡式放大器的輸出端得到正負相反的對稱輸出電壓而已.
而參考電壓 Vref是由 LM431 所構成,
調整 R11 這個可變電阻可以調整 LM431 的電壓,
進而調整平衡式放大器的輸出端的正負電壓.
我設計這個電路時,
為了將參考電壓 Vref 跟未穩壓的輸入電源隔開來,
以得到較穩定的參考電壓,
所以將 LM431 工作所需的電流由平衡式放大器輸出端的正負電壓接過來,
但平衡式放大器中的串疊電路 Q5,Q6,Q19,Q20 所需的偏壓,
為了圖個方便省幾個零件,
是從平衡式放大器的輸出端接過來的,
所以Power On時,
平衡式放大器的輸出端若為 0V,
將導致 LM431 及平衡式放大器的 JFET 輸入電晶體無法工作,
以至電路無法啟動!
因此為了讓電路啟動,
而在兩個 MOSFET (IRF630/9630) 的閘極加上 R25,R26 這兩個阻值 1M 的電阻,
當Power On時, 平衡式放大器的 JFET 輸入差動電路的偏流仍為 0 時,
由 R25,R26 這兩個電阻將 MOSFET 輸出電晶體的電壓提昇起來,
讓 LM431 及平衡式放大器的 JFET 輸入電晶體可以工作,
而將電路啟動起來.
Ultra Symmetry穩壓電路的修改方式示範如下:
將下圖中紅線圈出的四個電容拆掉,
依下圖在MOSFET的G-S極跨接12V穩壓二極體, 而且照下圖位置焊上兩個0.1uF電容.
原本還未修改的電路,
其+15V輸出的MOSFET晶體G極上的波形如下圖中的CH1, CH2為+15V輸出.
修改後的電路,
其+15V輸出的MOSFET晶體G極上的波形如下圖中的CH1, CH2為+15V輸出.
coffin頂一下 (編按:這是前輩Coffin兄所做的Ultra Symmetry穩壓),給大家作參考.
整流是MUR860G
一些0.1uFMLCC換成wima 0.1uF/100V
輸出電容改成Silmic II α 金腳 100uF/50V 電容