Ultra Symmetry 平衡式後級放大器

前言.....

經過多年的研究思考才研發出來的 Ultra Symmetry全平衡放大電路並不只可以應用在前級放大器上,後級放大器同樣也可以採用 Ultra Symmetry全平衡放大電路。

先前我已介紹過運用 OP IC NE5534所構成的 Ultra Symmetry全平衡前級放大器,而 Ultra Symmetry全平衡後級放大器我則選用美國國家半導體的 LM4766TF雙包裝的大功率 IC。

有關 NS的 LM4766TF技術資料可以從National P/N LM4766 - Overture Audio Power Amplifier Series Dual 40-Watt Audio Power Amplifier with Mute這個網頁取得。

電路設計.....

 Ultra Symmetry全平衡放大電路的原理與研發過程在“Ultra Symmetry 平衡式前級放大器”一文中已有詳盡的介紹了,在此便不再贅述,本文將以介紹 Ultra Symmetry 平衡式後級放大器的裝機要點為主。

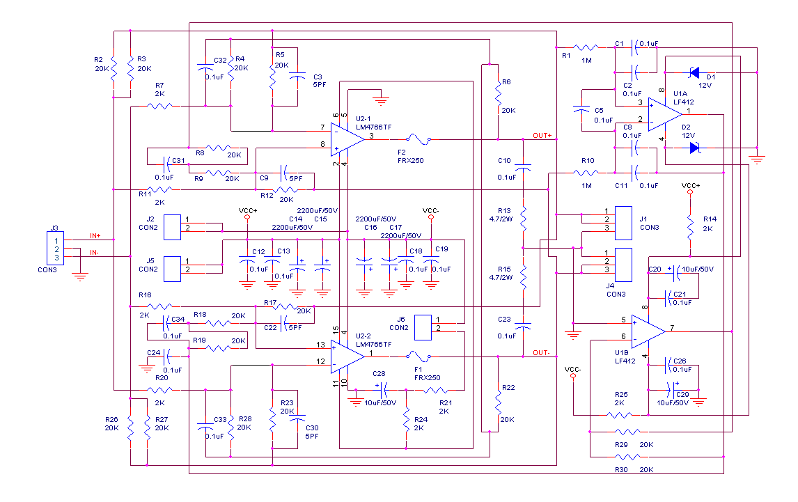
Ultra Symmetry 平衡式後級放大器的電路幾乎跟 Ultra Symmetry 平衡式前級放大器 一模一樣,主要的差別在於 IC輸出端加串了FRX250 自復型保險絲做保護。電路中加上“正回授”來提升輸入阻抗的正回授量較 Ultra Symmetry 平衡式前級放大器小,平衡輸入時的電壓增益為十倍,輸入阻抗約10K。直流伺服電路的電源加上 12V穩壓二極體穩壓。

下圖為綜合直流放大器、交流放大器,或是加上直流伺服電路的放大器的電路,Ultra Symmetry 平衡式後級放大器的 PC板便是依此圖下去Layout,但圖中的 C31、C32、C33、C34是後來我試製 40片起來測試後,發現一些問題才加上去的,因此 PC板上並沒有 Layout進去,C31、C32、C33、C34這四個電容必須另外跨在R4、R8、R19、R28上,焊上去與之並聯。

 

要做成加上直流伺服電路的放大器必須把C6、C25短路,電路圖如下圖所示:

 

要做成交流放大器的電路圖如下圖所示:

 

要做成直流放大器的電路圖如下圖所示:

 

製作裝配.....

PC板是採用雙面貫孔的 FR4玻璃纖維板,厚度是 1.6mm,尺寸是 139mm × 60mm,零件安排得很緊湊。

PC板零件面與焊接面全都鋪銅做為接地面,增加屏蔽的效果。而且還多鑽了很多小孔,貫穿上下兩個接地面,用以降低接地面的阻抗。

零件的位置都有標示數值與代號,裝配的時候直接看PC板上的標示,相當方便。電阻雖然是用1/4W的金屬皮膜電阻,但Layout的腳距大小是採用1/2W電阻的尺寸,如果想換成發燒電阻來玩玩,也是可以裝得進去。

零件表如下:

項目 數量 編號 零件數值
1 20 C1,C2,C4,C5,C8,C10,C11,C12,C13,C18,C19,C21,C23,C24,C26,C27,C31,C32,C33,C34 0.1uF 積層電容
2 4 C3,C9,C22,C30 5PF 陶瓷電容
3 2 C6,C25 470uF/10V_NP 無極性電解電容
4 4 C14,C15,C16,C17 2200uF/50V 電解電容
5 3 C20,C28,C29 10uF/50V 電解電容
6 2 D2,D1 12V 穩壓二極體
7 2 F2,F1 FRX250 自復型保險絲
8 3 J1,J3,J4 CON3 接線台
9 3 J2,J5,J6 CON2 接線台
10 2 R1,R10 1M±1% 金屬皮膜電阻
11 18 R2,R3,R4,R5,R6,R8,R9,R12,R17,R18,R19,R22,R23,R26,R27,R28,R29,R30 20K±0.1% 金屬皮膜電阻
12 8 R7,R11,R14,R16,R20,R21,R24,R25 2K±0.1% 金屬皮膜電阻
13 2 R13,R15 4.7/2W±5% 碳膜電阻
14 1 U1 LF412 運算放大器
15 1 U2 LM4766TF 功率 IC
16 1   PC板
17 1   散熱片
18 1   M3 x 12mm 細牙螺絲
19 1   金屬墊圈
20 4   1cm 細牙銅柱
21 4   M3 細牙螺帽

注意!PC板上 C7位置的 0.1μF電容不可以裝,裝上去會導致 LF412振盪。

下圖中圈起來的R4、R8、R19、R28四個電阻必須跨上 0.1uF 積層電容焊上去與之並聯。

下圖為R4、R8、R19、R28四個電阻跨上 0.1uF 積層電容的情形。

焊接 LM4766TF時最好先將 LM4766TF緊緊鎖在散熱片上再焊,以免 LM4766TF的位置不夠靠邊,鎖上散熱片時會被 PC板的邊緣頂住,而造成散熱片和 LM4766TF之間有縫隙。

LM4766TF為絕緣包裝,散熱片和 LM4766TF之間不需要在墊雲母片或矽膠片絕緣。

LM4766TF鎖上散熱片前最好圖上散熱膏,而且務必要鎖緊,不可以有縫隙。

如果要裝成加上直流伺服電路來阻隔直流訊號放大的電路,C6、C25必須如下面的照片那樣短路起來。

如果要裝成直流放大器,則將 LF412拔掉,再把 IC座的第 1、第 5、第 7腳短路起來,C6、C20也必須短路起來。

至於要裝成交流放大器,則同樣是將 LF412拔掉,再把 IC座的第 1、第 5、第 7腳短路起來,但 C6、C20不要短路。

靜音Mute的 2P接線台必須短路起來電路才會工作,如下圖所示:

 

散熱片尺寸如下:

這個散熱片相當有份量,而且翼片有波紋,增加散熱面積,基部厚達 13.5mm,才可以有效地將熱量均勻地傳導到每個翼片上。

裝機配線.....

Ultra Symmetry 平衡式後級放大器的配線圖如下:

照慣例,這個 Ultra Symmetry 平衡式後級放大器也是裝在餅乾盒子裡。

為了讓整個“餅乾盒音響”有一致性,這個 Ultra Symmetry 平衡式後級放大器的餅乾盒選用跟 Ultra Symmetry 平衡式前級放大器一樣餅乾盒子。

裝配前必須先將機箱挖好孔,這也是最困難、最費時的工作!

我所使用的挖孔工具都有二十年以上的歷史。

LM4766TF的工作電壓為 20V~78V,也就是 ±10V~±39V這麼大的範圍,但考慮他的消耗功率問題,我原希望用 15V- 0V- 15V  10A的變壓器整流濾波成 ±20V的直流電壓來供電,預計可以有 60W的最大持續功率輸出,但這樣的變壓器到各個電子料行都買不到,只好用一般電子材料行很普遍的 PT- 40變壓器中的 18V- 0V- 18V  5A繞組,但這種便宜的變壓器用料不實在,標示 5A繞組,輸出個幾安培電壓就掉了好多下來,機器裝好後實際加上 8Ω假負載測試,由於變壓器不夠力,最大持續功率輸出大約只有 30W~40W而已。

PC板上雖然有四顆 2200μF/50V的電源濾波電容,我又用兩個小板子,每聲道外加十顆 2200μF/50V的電源濾波電容。

整流器不是用一般的橋式整流器,而是用四顆 10A/60V的蕭特基二極體接成的橋式整流器。

整個機箱擠的滿滿的,“緩衝啟動喇叭保護器”沒地方放,只好“頂”在變壓器上方。

完成後,外觀如下:

Ultra Symmetry全平衡前級放大器和 Ultra Symmetry全平衡後級放大器疊在一起,儼然是世界上獨一無二的高級音響!

 

測試調校.....

通常後級放大器裝好後的第一次上電測試都會在正負電源串個 10Ω的功率電阻做為“保險”,不過我有台 0~50V/3A的雙電源供應器,具有調整輸出限流大小的功能,還有電壓表、電流表可以隨時監視電壓、電流,是二十幾年前我讀五專二年級實習課所組裝的作品,裡面的電路板是我去美術社買娟印材料回來印刷洗板而成。

我試做的四十片 Ultra Symmetry全平衡後級放大器都用這個電源供應器上電測試。

下圖為本機在 1KHz方波非平衡輸入時,同相與反相兩個輸出端的輸出波形。

將示波器顯示的波形拉開,觀察方波的升降緣,這個電路的方波升降緣表現得相當完美。

 

這個LM4766TF Ultra Symmetry全平衡後級放大器設計上大約可以有 60W左右的最大持續輸出功率,如果希望得到更大的輸出功率可以採用放大器並聯的方式,並且將電源電壓加大。

為了實驗 LM4766TF Ultra Symmetry全平衡後級放大器的並聯,我重新將裝好箱的後級放大器拆開來,一片散熱片鎖上兩片 LM4766TF Ultra Symmetry全平衡後級放大器,重新組裝。

一般放大器並聯的方式是在放大器輸出端串上 0.1Ω的功率電阻再並聯起來。

我則是用 PPTC自復型保險絲取代 0.1Ω的功率電阻。

原本在 PC板上的 PPTC自復型保險絲要拿掉,改用單芯線短路起來!

LM4766TF Ultra Symmetry全平衡後級放大器改成並聯版本後,機箱內更加擁擠了!

 

結語.....

連續熬夜一個禮拜才把這個 LM4766TF Ultra Symmetry全平衡後級放大器搞好,試聽了幾天,覺得很不錯!散熱片的溫度也不會很高,並不會燙手。

這個 Ultra Symmetry全平衡後級放大器也可以採用非平衡訊號輸入,我並沒有加上平衡/非平衡輸入的切換開關,在非平衡訊號輸入時,如果反相輸入端沒用銅線短路到地,電壓增益會比反相輸入端用銅線短路到地來得大些,這是由於電路中使用“正回授”來提升輸入阻抗的關係。

我在電子材料行有找到像上面這樣的平衡/非平衡轉接頭,它內部的接線已經將反相輸入端短路到地,使用起來蠻方便的!