Ultra Symmetry 平衡式前級放大器

前言.....

這幾年Nelson Pass大師設計的電路在音響DIY的圈子裡相當風行,他的電路設計往往簡單而有創意。

他早期在Threshold所發展的Stasis專利電路,如今已漸漸被淡忘,現在所流行的是他的Super Symmetry專利電路和Active Current Source專利電路。

Active Current Source專利電路其實類似真空管的SRPP電路,有興趣可以參考diyAudio Forums - Excellent SRPP power amp of MOSFET的討論。

Super Symmetry專利電路是一個具有負回授的雙端輸入、雙端輸出的差動放大電路。請參考Nelson Pass大師的Super Symmetric Amplification這篇文章。

我發覺Nelson Pass大師的Super Symmetry專利電路其實是像下圖這樣的“全平衡放大器”:

然而,這種全平衡放大器只能保證兩個輸入訊號的電位差和兩個輸出訊號的電位差成固定比例,並不能保證Vip和Vop成固定比例,或Vin和Von成固定比例。只要兩個輸入訊號的電位差和兩個輸出訊號的電位差成固定比例,兩個輸出訊號的電位可以是任意值!也就是說這種電路會有兩個輸出電位一起漂移的問題。

要解決全平衡放大器輸出兩個輸出電位一起漂移的問題,一般採用的方法是像下圖這樣,在共模增益的迴路中加上誤差放大電路:

就像TI的OPA1632 Fully-Differential Amplifier一樣,請參考TI Application Note [Full-Differential Amplifiers (Rev. D)/sloa054d]

而我則發展出另外一種不一樣的電路.........

 

 

緣起.....

所謂平衡式的訊號指的是兩個完全反相的訊號............

在訊號傳輸上,兩條並行的導線所感應到的雜訊會是相同的訊號,因此用平衡式訊號來做訊號傳輸,雖然訊號線會感應到雜訊,只要將平衡式訊號相減便可以將感應到的雜訊抵消掉。所以平衡式訊號傳輸可以有較佳的訊號雜音比。

對於BTL(Bridge-Tied-load)橋接式放大器而言,利用平衡式訊號來驅動跨接在平衡式訊號輸出的負載,可以讓負載上的最大輸出電壓倍增,理論上可以讓最大輸出功率變成一般非平衡式放大器的四倍。

然而,大部分的平衡式放大器並沒有使用全平衡放大電路,通常是在輸入端用減法器或變壓器將平衡式訊號轉換成非平衡式訊號來進行放大處理,而在輸出端用反相放大器或變壓器將非平衡式訊號轉換成平衡式訊號做輸出。有些則是用兩個獨立的放大器將平衡式訊號各自放大輸出,這樣的方式根本毫無“共模互斥比CMRR”可言!對於平衡式訊號因為音量電位器的聯動誤差或放大器特性差異所造成的訊號不對稱,這種號稱“全平衡”的放大器完全沒有排除共模訊號、增進訊號平衡對稱的能力。有些平衡式放大器採用下圖所示的電路接法,這種電路接法的共模增益為 1,雖然沒有將共模訊號加以放大,但實際上也沒有將共模訊號給消除掉!

二十多年前,我還在讀五專的時候,偶然在雜誌上發現下面這個全平衡放大電路:

當時對這個電路非常感興趣,發覺這個全平衡放大電路其實是由兩個減法器所構成,而有下面的分析推演:


由上面的分析推演中發現,這個電路可以均衡兩個運算放大器間的差異,讓同相與反相輸出交互影響,使得平衡式訊號輸出可以達到「你的泥中有我,我的泥中有你」這種「你儂我儂」的境界。

不過當時我實驗這個電路卻遇到了大問題!電路裝起來雖然兩個輸入訊號的電位差和兩個輸出訊號的電位差成固定比例,兩個輸出的絕對直流竟然有時偏到正電源電壓,有時偏到負電源電壓,甚至會隨訊號的大小所觸發,一下偏到正電源電壓, 一下偏到負電源電壓。我裝出來的電路竟然成為“正反器”? 顯然這個電路存在正回授的問題!

圖(四)這個兩個減法器構成的全平衡放大電路其實跟下圖是等效的,

圖(五)中的兩個運算放大器如果共用差動輸入級其實就等於圖(一)的電路。對於運算放大器的共模增益而言,同相與反相輸入都有相同的共模增益,所以這幾個全平衡放大器的共模增益等效電路全都如下圖所示:

從全平衡放大器的共模增益等效電路可以看出,當共模增益Ac為負值,也就是共模輸入與共模輸出為反相時,圖(六)的電路為負回授電路。當共模增益Ac為正值,也就是共模輸入與共模輸出為同相時,圖(六)的電路為正回授電路,如果Ac大於等於(Rf+R)/R的話,電路便會振盪或成為“正反器”

 

共模斥拒比“CMRR”

了解了全平衡放大器的共模增益等效電路之後,我開始對全平衡放大器在閉環路時能有多少共模斥拒比“CMRR”感到懷疑,所以便對減法器和全平衡放大器的共模斥拒比做了下面圖(七)、圖(八)的分析推演:

由圖(七)對非平衡輸出的減法器所做的分析推演可以看出其閉環路共模斥拒比等於開環路共模斥拒比。而圖(八)對全平衡放大器所做的分析推演得到的結論卻是閉環路共模斥拒比嚴重劣化!

 

解決之道.....

原本希望全平衡放大器有很高的共模斥拒比,可以增進平衡訊號的對稱性,結果卻發現全平衡放大器的閉環路共模斥拒比嚴重劣化,甚至共模迴路還會振盪或成為“正反器”!難道全平衡放大器除了像圖(二)那樣,在共模增益的迴路中加上誤差放大電路之外,就別無他法了嗎?

經過許多次的實驗與長久的思考,我想到了用差模增益來抑制共模增益的方法!

在考慮圖(四)兩個減法器構成的全平衡放大電路的共模增益時,可以把兩個減法器合併成下面這個共模增益等效電路。

將圖(九)的電路加上兩個電阻成為圖(十)那樣,使運算放大器的反相輸入端的回授量大於同相輸入端,那麼當運算放大器的差模增益非常大時,不論Vi為何值,Vo都會趨近於 0,要不然電路便無法平衡!

再將圖(十)的電路巧妙的切開來,便形成如下圖這樣“具有高CMRR的全平衡放大器”!

圖(十一)這個“具有高CMRR的全平衡放大器”電路經實驗證實效果非常好,即使是輸入非平衡訊號,另一輸入端不論接地或浮接,兩個輸出都能得到相當平衡對稱的輸出訊號。

我將這個電路命名為“Ultra Symmetry”電路。

 

電路設計.....


這個圖是Ultra Symmetry 平衡式前級放大器的基本架構。
平衡輸入時的電壓增益為十倍,輸入阻抗約100K。

圖(十一)的電路平衡輸入時的輸入阻抗為 Ri/2,那麼圖(十二)的電路中,Ri為 2k,輸入阻抗不是應該是 1K嗎?為什麼會變成 100K呢?
這是因為圖(十二)的電路中加上“正回授”來提升輸入阻抗的關係。

圖(十二)的電路在非平衡輸入時的電壓增益會因為反相輸入端接地或浮接而有所不同。
反相輸入端接地時的非平衡輸入電壓增益為五倍,輸入阻抗約 9.48K。
反相輸入端浮接時的非平衡輸入電壓增益為 9.52倍,輸入阻抗約 17.35K。



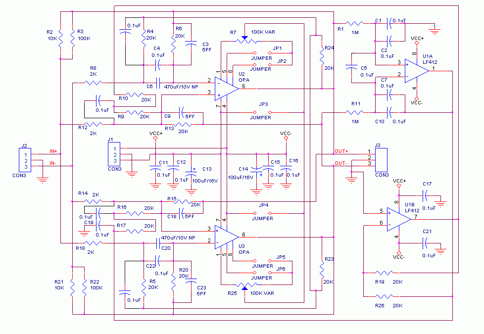
這個圖是加上 OP輸出中點微調及頻率補償電容、電源旁路電容後的樣子。
由於各種 OP IC的中點微調的接法不太一樣,
如果中點微調的可變電阻必須接正電源,則必須將 JP3短路。
如果中點微調的可變電阻必須接負電源,則必須將 JP4短路。
如果中點微調的可變電阻是接 OP IC的第 1、第 5腳,則必須將 JP1、JP6短路。
如果中點微調的可變電阻是接 OP IC的第 1、第 8腳,則必須將 JP2、JP5短路。

頻率補償電容雖然會降低放大器的頻寬,但是為了放大電路的穩定,還是加上去比較好!



這個圖是加上交連電容來阻隔直流訊號放大的電路。



這個圖是加上直流伺服電路來阻隔直流訊號放大的電路。



這個圖是綜合前面的電路圖而成,PC板是依照這個圖Layout。
因此這個PC板不論是要裝成圖(十三)的直流放大器、圖(十四)的交流放大器,或是圖(十五)加上直流伺服電路的放大器都可以。



如果要做為非平衡轉平衡訊號電路時,可以接成這樣,電壓增益降為兩倍。

 

Audio Wiki網站上,Arlo兄有一個有趣的想法:“一種動態迴授的機制,讓非平衡/平衡輸入時的電壓增益相同...”
我提出了下圖所示的做法來達成讓非平衡/平衡輸入時的電壓增益相同的目的。

當平衡電路接成非平衡輸入時,通常要把沒用到的反相輸入端接地,而由於輸入訊號由兩個變成一個,所以輸出訊號大小變一半。 上面那個圖是在證明平衡電路接成非平衡輸入時,不要把沒用到的反相輸入端接地,而改接成正回授的方式,可以把輸出加倍。 如果平衡輸入訊號的輸出阻抗夠低,足以把正回授訊號「吃掉」的話,連切換開關都可以省掉。

圖(十八)的做法可以用“Ultra Symmetry”電路來實現,就如下圖所示:

圖(十九)的電路須注意正回授只能加在反相輸入的這一邊,如果連同相輸入也加上正回授的話,當訊號線都拔掉,同相、反相兩個輸入端都空接時,電路會振盪!

 

製作裝配.....

這個電路的PC板其實早在半年前就已經Layout好,卻在找零件、詢價、進貨…這些瑣事上拖了很多時間!

PC板是採用雙面貫孔的 FR4玻璃纖維板,厚度是 1.6mm,尺寸是 90mm × 70mm,零件安排得很緊湊。

PC板零件面與焊接面全都鋪銅做為接地面,增加屏蔽的效果。而且還多鑽了很多小孔,貫穿上下兩個接地面,用以降低接地面的阻抗。

零件的位置都有標示數值與代號,裝配的時候直接看PC板上的標示,相當方便。電阻雖然是用1/4W的金屬皮膜電阻,但Layout的腳距大小是採用1/2W電阻的尺寸,如果想換成發燒電阻來玩玩,也是可以裝得進去。

零件表如下:

項目 數量 編號 零件數值
1 14 C1,C2,C4,C5,C7,C10,C11,C12,C15,C16,C17,C19,C21,C22 0.1u積層電容
2 4 C3,C9,C18,C23 5PF陶瓷電容
3 2 C6,C20 470uF/10V NP無極性電解電容
4 2 C13,C14 100uF/16V電解電容
5 6 JP1,JP2,JP3,JP4,JP5,JP6 2P排PIN及JUMPER
6 3 J1,J2,J3 3P接線台
7 2 R1,R11 1M±1%金屬皮膜電阻
8 2 R2,R21 10K±0.1%金屬皮膜電阻
9 2 R22,R3 100K±1%金屬皮膜電阻
10 14 R4,R5,R6,R9,R10,R13,R15,R16,R17,R19,R20,R23,R24,R26 20K±0.1%金屬皮膜電阻
11 2 R25,R7 100K VAR密封型半可變電阻
12 4 R8,R12,R14,R18 2K±0.1%金屬皮膜電阻
13 1 U1 LF412運算放大器
14 2 U2,U3 NE5534運算放大器
15 1   PC板

2K、10K、20K的金屬皮膜電阻都使用±0.1%的精密電阻,以增進Ultra Symmetry全平衡放大電路的對稱性。

 

裝配時,順序由低到高,高度最低的電阻先焊,依次序為 IC座,半可變電阻,積層電容,陶瓷電容,2P排PIN,3P接線台,100uF/16V電解電容,470uF/10V NP無極性電解電容。

NE5534的中點微調是接第 1、第 8腳,半可變電阻中間腳接正電源,因此要將JP2、JP3、JP5短路起來。
在上電測試前,先將半可變電阻轉到中央位置,免得一上電 NE5534的中點就完全偏掉。

注意!PC板上 C8位置的 0.1μF電容不可以裝,裝上去會導致 LF412振盪。

 

如果要裝成加上直流伺服電路來阻隔直流訊號放大的電路,C6、C20必須如上面的照片那樣短路起來。

 

如果要裝成直流放大器,則將 LF412拔掉,再把 IC座的第 1、第 5、第 7腳如上面的照片那樣短路起來,C6、C20也必須短路起來。

至於要裝成交流放大器,則同樣是將 LF412拔掉,再把 IC座的第 1、第 5、第 7腳如上面的照片那樣短路起來,但 C6、C20不要短路。

 

裝機配線.....

電路做好當然須要裝到機箱裡去,不過我一向捨不得花錢買機箱,所以照慣例,這個 Ultra Symmetry 平衡式前級放大器當然是裝在餅乾盒子裡。

餅乾盒內部的佈局如上面的照片所示。右邊是兩塊 Ultra Symmetry 平衡式前級放大器疊在一起,左邊是我所設計的 Ultra Symmetry 穩壓電路,穩壓電路下面是環型變壓器,音量控制器當然是使用我所設計的 10K串列型級進音量電位器

配線方式請參考下面這張圖:

我將穩壓電路的輸出調整在 ±15V左右,如果要換其他編號的 IC,必須注意其電源電壓的大小,以免損壞 IC!

上面的配線圖在非平衡輸入時,Ultra Symmetry 平衡式前級放大器的反相輸入端是空接的狀態,因此,原本為了提升輸入阻抗而加上的正回授會使電壓增益提升一些,如果不希望用正回授提升電壓增益的話,可以參考下面這張配線圖,這種配線方式再非平衡輸入時,將Ultra Symmetry 平衡式前級放大器的反相輸入端接地。

 

 

測試調校.....

電路板上有兩個調整輸出中點的半可變電阻,調整時一邊以電表測量兩個輸出對地的直流電位,一邊反覆調整兩個半可變電阻,讓兩個輸出對地的直流電位達到最小。

這個電路由於加上正回授來提升輸入阻抗,在輸入端空接時,共模增益迴路容易振盪,而在兩個輸出端振盪出同相的波形。在輸入端加上訊源或連接音量電位器之後,由於正回授的訊號變小,振盪便會消失。

如果各位並不會在輸入端連接音量電位器,或連接音量電位器之後仍然會振盪的話,可以將R3、R22這兩個100K的電阻拿掉,減少正回授的量,或者像下圖中圈出的四個位置加上 0.1μF基層電容做補償即可。

加上四個 0.1μF基層電容做補償後的電路如下:

 

下圖為本機在 1KHz方波非平衡輸入時,同相與反相兩個輸出端的輸出波形。

將示波器顯示的波形拉開,觀察方波的升降緣,這個電路的方波升降緣表現得相當完美。

 

結語.....

 二十多年前研究全平衡放大電路所遇到的難題,經過了這麼漫長的時間,終於圓滿的解決,並且發展出完全對稱、CMRR又高的“Ultra Symmetry”全平衡放大電路,對於我這個“電路迷”來說總算是了卻一樁心願。