¹ê¥Îªº¤Á´«½c by Skyboat
 
  • ³o­Óª±·N¨à¤£·|¦Û¤vµoÁn¡A»¡¥¦½ÆÂø¬O¦³¤@ÂIÂI¡AµM¦Ó¥u­n³W¹º¡B³]­p±o·í¡A¾ãÅé¬Ý¨Ó¤S¦³ÂI²³æ:
 
  • ¥¦¬O¤@¤f¤Á´«½c¡A¥i¤À§O§@¡u°T·½¸Ë¸m¡v»P¡uÂX¤j¾÷¡v¤§¢³¿ï¢°¡B¡u³â¥z¡v¤§¢±¿ï¢°¤Á´«¡C
    °T·½¤Á´«³¡¥÷¡Aª½±µ¨Ï¥Î¡u°T·½¿ï¾Ü¼Ò²Õ¡v¡A²Õ¸Ë¤è¦¡µy§@Åܧó§Y¥i¡A¤£¥²§ó°Ê¹q¸ô¡C
    ÂX¤j¾÷¿é¤J¤Á´«³¡¥÷¡A«h¨Ï¥Î²Ä¤G­Ó¼Ò²Õ¡A¦ý­n°t¦X¥\¯à»Ý¨D§@²³æªº¹q¸ô¤Á³Î¡B°l¥[.
  • ÂX¤j¾÷¿é¥X»P³â¥z¤Á´«³¡¥÷¡A¥H LM555(NE555) ÅX°ÊOMRON ³Ì·sªº RELAY (G6C¨t¦C,10A) ¬°¥D¬[ºc¡A¥¿­tÂù½u¦P®É¤Á´«¡A¨Ã¥Ñ±±¨î¹q¸ô¼ÒÀÀ ¡§¥ýÂ_¶}¡A«á±µ³q¡¨ ¤§¶}Ãö¾Þ§@®É§Ç¡A¥B©ó«ö¤U«öÁä¤Á´«´Á¶¡¡A«O«ùÀR­µª¬ºA¡A¾¨¥i¯àªºÁ×§K¨âÂX¤j¾÷¿é¥X¦b¤Á´«Àþ¶¡µu¸ô¡A ©ÎÅýºÞ¾÷­t¸üªÅ±µ¤u§@¡A©Î«_¥X¤Á´«Ãz­µµ¥½Ñ¦h¤£®®ªº±¡¨Æµo¥Í¡C
  • ¥þ¾÷¥Î®Æ¥­¥Á(³h¥Á¡H)¡A¬Ý¤£¨ì¡§¤W¦n­¹§÷¡¨¡A¬J¬O­ì«¬¾÷¡A´NÀ³µÛ­«¦b±±¨î¥\¯àªº¹ê²{¡C¾÷¤º°t½u¤@«ß¥Î¤âÃ䤣ªá¿úªº 18AWG ¦hªä½u¡A¬ù¥i©Ó¸ü 3¡ã5A¹q¬y¡ARELAY±µÂI©Ò¤Þ¥Xªº¨C¤@±ø¹q¬y¬y³q¸ô®|¡A³Ìªøªº½u¬qÁ`©M¤£¶W¹L30¤½¤À¡A¨¬°÷ 100W ¥H¤UªºÂX¤j¾÷À³¥Î¡C
    Ć
  • ª½±µ»P­µ½è¦³Ãöªº¸ô®|´N¬O¨º¨Ç RELAY¡B³â¥zºÝ¤l¬ÛÃö³s½u¡A¥H¤Î¡u°T·½¿ï¾Ü¼Ò²Õ¡v¹q¸ôªO¤Wªº´XÁû 220£[,1/4W ¹qªý¡A½Ð©y¼á¥S§ä¾÷·|´«¦¨¡§¤Wµ¥¦n®Æ¡¨§a¡A¹qªý¤]¥i¸Õ¸Õ¡§¤Uµ¥¡¨ªººÒ½¤¹qªý¡A©Î·í¦¨¤£¨}¥Î®Æ¥Ü½d¾÷¤]¦æ¡C
  • ¦³½u»»±±¡A¾Þ§@®e©ö¡Aª¬ºA«ü¥Ü¿O©ú½T¡A½uªø 1.8 ¤½¤Ø¡C
  • ¦Û¤v·QÂI¤l¡A¦Û¤v§ì³]­p¡A¦Û¤v¿Ë¤â§¹¦¨¡A¯u¬O¡§DIY²n¡¨§r¡I
 
  • ±µ¤U¨Ó½Ð¬Ý¹ÏÅ¥¬G¨Æ¡G
 
  • ¨t²Îµ¥®Ä¬[ºc¡G(¤£¥]¬A±±¨î¹q¸ô)
    ¾ã­Ó¨t²Î¬Û·í©ó¡G
    1).¡u³æ¤M¥|ÂYÂùÁp¶}Ãö¡v¡Ñ1
    2).¡u³æ¤M¥|ÂY¤»Áp¶}Ãö¡v¡Ñ1
    3).¡u³æ¤MÂùÂY¥|Áp¶}Ãö¡v¡Ñ1
 
 
  • ¤W¹Ï¡G«á¨â¶µ¦h²Õ³s°Ê¤j¹q¬y¶}Ãö¡A­Y§Ú­Ì·Q¥H¤@¯ëªº¾÷±ñ¦¡¶}Ãö¨Ó»s§@¡AÃø«×¦ü¥G»á°ª¡Aª½Ä±·Q¨ì®a¤¤¡u¹q½L½c¡v¸Ì­±ªº¨ººØ¤j¤j¶Â¶Âªº¶}Ãö¡I¦¹®ÉRELAY´N¦³µo´§ªºªÅ¶¡¡C
 
 
  • ¤W¹Ï¡G¥þ¾÷¥¿­±,­±ªO«O¯dµ¹±N¨Ó°l¥[ªº¡u¦hÀɦì16 LED ¿é¥X¥\²vªí¡v¨Ï¥Î¡C
 
 
  • ¤W¹Ï¡G¥þ¾÷­I­±
 
 
 
 
  • ¤W¹Ï¡G­IªOª«¥ó¤å¦r¥Ü·N¹Ï,¤À§O¬°­IªO¥¿µø¹Ï¡B±q­±ªO¤è¦V¡§§CÀY­Áµø¹Ï,(«ö¤p¹Ï¥i¬Ý¤j¹Ï)
 
 
  • ¤W¹Ï¡G°T·½¿ï¾Ü¼Ò²Õ¤§RCAºÝ¤l¦w¸Ëªk
 
 
  • ¤W¹Ï¡Gª`·N¡I­IªO¥uÆpRCAºÝ¤l¥Îªº10­Ó¤j¤Õ¡A¨ä¤¤ªº¥Õ¦â¹Ô¤ù­n®³±¼¤£¥Î¡A¥¿¦¡²Õ¸Ë®É¡A°l¥[¤»¨¤»É¬Wµ²¦X¤W¤U¨âªO¡A¥BºÝ¤l¥¿·¥¥Hµu¸õ½u³s±µ¡A¤£ª½±µ²k©ó¤WªO¡A¥Øªº¬O¤è«Kºû­×©î¨ø§@·~¡C
 
 
  • ¤W¹Ï¡G·P¥ú¹q¸ôªOªº»Éºä­±¯S¼g(³æ­±ªO)
 
 
  • ¤W¹Ï¡G­IªO¯S¼g,¤@ªO¦h¤Õ¡A­n¥¿¡B­n·Ç¡A­W¤£³ô¨¥¡I
 
 
  • ¤W¹Ï¡G­I­±©Ò¦³ºÝ¤l±Æ¦C
 
 
  • ¤W¹Ï¡GÆ_°Í¦¡¹q·½¶}Ãö¡A¤£¦A·nÀY¡A¤£©ÈÂ_ÀY¡C(·|¤£·|º|¹q¡H¤£ª¾¹D­C¡I)
 
 
  • ¤W¹Ï¡G¹q·½ªO¯S¼g,«O¯d¤@²Õ¡uLED¿é¥X¥\²vªí¡v¥Îªº¡Ó18Vdc AC-DC¼Ò²ÕªÅ¶¡¥¼²Õ¸Ë¡C
 
  • ¤W¹Ï¡G¤j¹q¬yRELAYªO¯S¼g,·Q¹³¤@¤U¤T¤ù¨Ã¦C¡A24Áû RELAY ¤@¦r±Æ¶}¡A¬Æ¬°¾ã»ô§§Æ[¡I(¢C+¢C+¢C+¢C+¡K)
  • ½u±±¾¹¯S¼g¡G³z©úÀ£§J¤O¶ê¯]«öÁä¡A©³½L¬OµwºÐ©â¨ú²°·Æ»\§ï¸Ë¡A
  • ¤W¹Ï¡G½u±±¾¹
  • ¤W¹Ï¡G½u±±¾¹ºÝ¤l³s±µ½u¬O¥«°âªº VGA ±m¦â¿Ã¹õ±M¥Î½u¡C
  • ¤W¹Ï¡G½u±±¾¹«öÁä¤å¦r¥Ü·N¹Ï
  • ¤W¹Ï¡G²Ä¤G°T·½¼Ò²Õ§ï¸Ë¯S¼g
  • ¤W¹Ï¡G²Ä¤G°T·½¼Ò²Õ§ï¸Ë¯S¼g(¥t¤@¨¤«×)
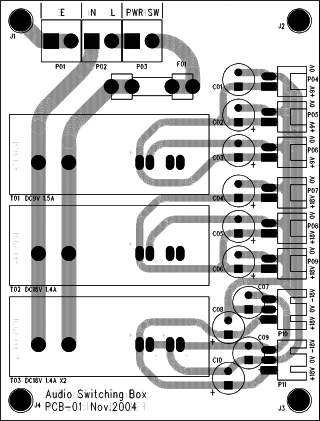
  • ¤W¹Ï:PCB°Ñ¦Ò¹Ï¼Ë¡G
  • ¤W¹Ï:PCB°Ñ¦Ò¹Ï¼Ë¡G
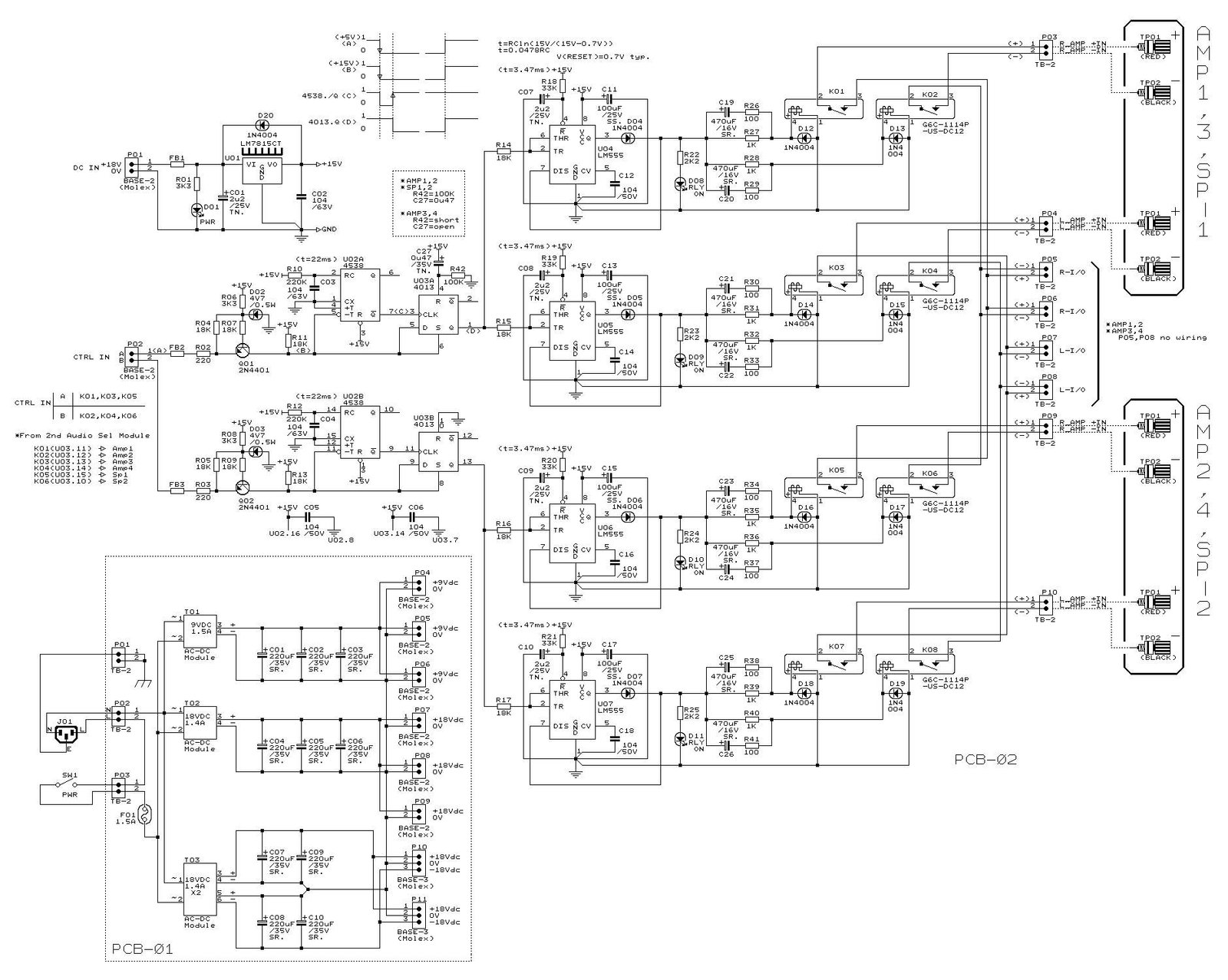
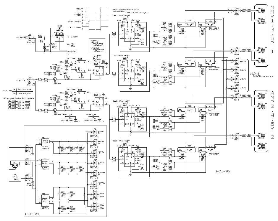
  • ¤W¹Ï:RELAYªO¹q¸ô¥þ¹Ï¡G(½s«ö:«ö¤p¹Ï¥i¬Ý¤j¹Ï)
  • ¸Õ§@¹Lµ{¡A³Ì¥ý«eªº¹q¸ô³]­p¡BPCB Layout »P¹s¥ó±ÄÁʼȤ£­pºâ¥~¡A«áÄòªº¹ê§@´Nªá¶O20¤u§@¤Ñ¡A¸ê®Æ¾ã²z»P¼¶¼g³o¥÷³ø§i¦A¥Î±¼¤@¶g¡A­È±o¼y©¯ªº¬O¤@¦¸ OK ¥u¦³°w¹ï Power-ONªº³B¸m°µ·¥¤Ö¤§­×§ï¡B°l¥[¡C
  • ³o¤f½c¤lªñ¤é±N°e¦Ü Diysong ¹ü¤Æ¤j¥»Àç¸Õ¥Î§ì°ÝÃD¡A¥H°µ¬°¥L¤é§ï¶i°Ñ¦Ò¡C³Ì¦n¯à±N¤W»\§ï¬°³z©úÀ£§J¤OªO¡A¤º¸Ëª«¥ó¤­ÃC¤»¦â¥þ³£ÅS¡A¦A¥[¤W¤G¤Q¦h­Ó LED¿O¸¹ÅܤơAÁ`·|¤ñ¤@¤f¶Â½c¦n¬Ý¤£¬O¶Ü¡H±z¦³·R¾÷·Q¡§§¼¡¨¶Ü¡H¥h¸Õ¸Õ§a¡C
  • ¹ê¥Î¤Wªº«ØÄ³¡G
    1). Power-ON¤§®É¡AÀu¥ý¿ï¾Ü°T·½¢°¡BAMP¢°¡BSPEAKER¢°¡C
    2). ­Y¥u¦³¤@°T·½¸Ë¸m¡A´N¥Ñ¡§¢°¿ï¢³¿é¤J¡¨ºÝ¤l¶i¤J¡C
    3). ¨C¥xÂX¤j¾÷³Ì¦n¦Û¦³½Õ¾ã¹q¥­ªº­µ¶qVR¡A¦b¦h¾÷¬Û¡§§¼¡¨®É¤~·|¦³¬Ûµ¥ªº¿é¥X¤ô¥­¡C
    4). ¤Á´«½c»P¦U­Ó°T·½¸Ë¸m¡BAMP¤§¶¡¡AÁÙ¶·¥t¥~·Ç³Æ¤@¨Ç³s±µ½u§÷¡Aªø«×¡B²Ê²Ó¨Ì»Ý¨D¨M©w¤§¡C
    5). ­IªO©Ò´¡±µªº¤j§â½u§÷¡A¥H¾A·íªº¡u¤ä¬[¡v¼µ°_¡AÁ×§K½cÅ饿­±¡§©ïÀY¦V¤W¬Ý¡¨¡C
    6). ¦w¸Ë½u§÷®É¡A­nª`·N§áÂà¤O¹D¤£¥i¹L¤j¡A¸U¤@ÃP°Ê²æ¸¨¥i¤£¦nµ½«á¡A¦w¸Ë·f¿ù½u¡H¦N¤¿Ãø¤R¡I
    7). ½u±±¾¹¥ª¥b¤§°T·½¿ï¾Ü¬O¿W¥ß¹B§@¡C
    8). ½u±±¾¹¥k¥b¤§AMP»P³â¥z¤Á´«¡A¨C·í«ö¤U¥ô¤@Áä®É¡A¡§¤Á´«´£¥Ü¡¨¿O·|µu¼È«G°_¡A«ö¤UÁ䤣©ñ¤â§Y§e°{Ã{«ü¥Ü¡C
    9). ­IªO»P½u±±¾¹¦U³¡¦ì¥\¯à¤å¦r¡A³Ì¦n¦C¦L¦¨®Ñ­±¹Ï¯È¤è«KÀH®É°Ñ·Ó¡A¥Î¤W¤â´N¼ô°O¤£§Ñ¤F¡C
  • ³Ì«á¡A«ç»ò¨S¹q¸ô¤ÀªR¡H¦³¿³½ìªÌ¥ý¦Û¦æ¬ã¨s¡A¦³°Ý¦³µª¡A¤£·|°Ý¡H¬Ý±¡ªp¦^µª¡I«ç»ò¨S¦³¥­¿Å¿é¥X¤J³]­p¡H­IªO­±¿n´N¨º»ò¤j¡A²²³æ³æ´N¦n¡A¨º¬O¥t¤@­Ó½ÒÃD¡C
  • ´N³o¼Ë¤l³ø§i§¹²¦¡A½Ð¦h«ü±Ð¡C