|
¤@´Ú³]p¥J²Ó¦ý°â»ù¥©öªñ¤Hªº³â¥z«OÅ@¾¹
¤W¶° by ¾G»¨ 6/19/2006 |
|
- ³â¥z«OÅ@¾¹¤j·§¬O²³¦h¦Û¸Ë¬£ªºª±®a²´¤¤,³Ì¤£³Q¬D窺³æ¤¸. ·íµÅT·R¦nªÌ¹ï©ó¥D¹q¸ôªO¤Wªº¥æ³s¹q®e, ³Ä¸ô¹q®e¬Æ¦Ü©ó©Ò¥Î¹qªý¤ç¤çp¸û®É,
«Ü¤Ö¤H·|¹ï¤@Ó³â¥z«OÅ@¾¹§ëª`¤°»òÃöª`ªº²´¥ú. ³»¦h¬O¦b¥«±¤F¶R¤F´N¥Î. µ§ªÌ³Ìªñ¦]¬°³]p,¸Õ¸Ë¤F¦h´Ú¦ÕÂX¤ÎAÃþ«á¯Å, ¶}©l¹ï«OÅ@¾¹¹q¸ô¦³¤@¨Ç¯AÂy,
µo²{¤F¤@¨Ç¥«°â®M¥óªº¯Ê¥¢, ¶i¦Ó¤]³]p¤F¤@ª©¦Û¦æ¶}µoªº«OÅ@¾¹. ¥H¤U¬O¤@¨Ç¬ã¨s²{¦³®M¥óªº¤ß±o¤Î¦Û¤x®M¥óªº¸Õ»s³ø§i. §Æ±æ¹ï»OÆWªºDIY¬É¦³¤@¨ÇÀ°§U
.
|
|
- ³â¥z«OÅ@¾¹¥Dnªº¥\¯à, ¦b°Ñ¦Ò¤F¦h¤è·N¨£«á, Âk¯Ç¦p¤U:
|
|
(1) ª½¬y°»´ú, ¦p¤j©ó¤@©wȧY¤ÁÂ_ÂX¤j¾÷¿é¥XºÝ©M³â¥zªº³sµ²
(2) ¶}¾÷½w±µ³q, Ãö¾÷ÀþÂ_¸ô, Á×§K¤£¥²nªºÂø°T, ¯ß½ÄÀþ¶¡À»·´³â¥z
(3) ¤j«H¸¹¯ß½Ä°»´ú, Â_¸ô
(4) °ªÀW®¶Àú°»´ú, Â_¸ô |
|
|
|
- ÂX¤j¾÷¿é¥XºÝ¦pªG¦³¶W¹L1Vªº¿é¥Xª½¬y¡A¥¼¥²·|¿N³â¥z, ¦b«Üµuªº®É¶¡¤º«o¥i¯à§â¬Ã¶Q³â¥zºÏ¤Æ, ¥t¥~¶}Ãö¾÷ªºÂø°T´N¤£n´£¤F,
¬Û«H¤j®a³£¦³¸gÅç. ¥t¥~¦pªG³â¥z«OÅ@¹q¸ô¯à°÷§Ö³tªº°»´ú¨ìÂX¤j¾÷¤£¥¿±`ªº¿é¥X¡A¥[¥HÂ_¸ô«OÅ@, ¤]¬O«Ü«nªº¦p°ªÀWÕ£Àú·|¿N°ªµ.
|
|
|
|
- ¤U±¬O¤@¨Ç¥«°â³â¥z«OÅ@¾¹ªº¹q¸ô¤ÀªR, ·|¦³³o¤@¬q¬O¦]¬°ì¨Ó¨Ã¤£ª¾¹D¹q¸ô¦p¦ó°Ê§@, ©Ò¥H±q²{¦¨«~¤¤¥ÎLTSpice¥[¥H¤ÀªR
. ¨S·Q¨ì²{¦bPC³t«×¹ê¦bÅå¤H, ¦A¥[¤Wºô¸ô¸ê·½Â×´I, §Ú·Q, ¥þ¥Á¤]³\ÁÙ¤£¨ì, ¦ý¥þDIYer³£¥ÎSPICEªº®É¥NÀ³¸Ó¬O¨ÓÁ{¤F.
LTSpice¬O§K¶Oªº, ¥i±qLinear Technology ªººô¯¸¤W§ì. ¦UÓ¤¸¥óªº¸ê®Æ®w´Nn±qºô¤W§ä¤F. §Ú¤j³¡¥÷¬O§ä¯S©Ê¬Ûªñªº.
|
|
(1) ²Ä¤@´Ú, ¤Í¯¸¥Xªº³â¥z«OÅ@¾¹ (W¥D) |
|
|
|
|
|
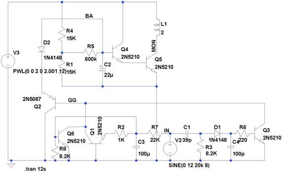
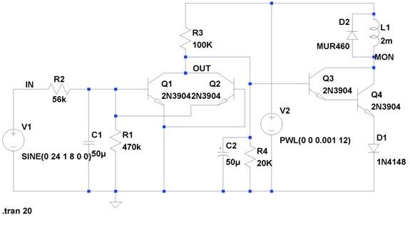
- ³o¤@®M¥ó¥i¯à¬Oªñ¦~¨Ó·íDIY¤S¦b»OÆW·¦æ«á²Ä¤@Ó³â«O®M¥ó. ´X¦~«e§Ú¤]°µ¹L¤@®Mµ¹ªB¤Í. §Ú¥Î¤U¹Ïªº¹q¸ô¨Ó¥Nªíì¨Óªº«OÅ@¾¹.
¨ä¤¤Q1, Q2¬O°»´ú¥¿tª½¬yªº¥D¨¤. ¶}¾÷«á¦p¨S¦³ª½¬y, Vcªº¹q¦ì¥ÑR5¨ÑÀ³¤@ª½¤Wª@, Vout¤]¤@ª½¤Wª@¨ìQ4, Q5¹FÆF¹y´¹Åé§Ö³t¾É³q.
Ä~¹q¾¹³Q§l¤U. ¦pªGV2¦³¥¿ªºª½¬y¦s¦b¨ì¤j©ó1.6¥ñ, «hQ1¾É³q§âVout©Ô¤U, Ä~¹q¾¹¸õ¶}, «OÅ@¹q¸ô±Ò°Ê. ¦p¦³tªºª½¬y³q¹L¨ì¤j©ó-0.7¥ñ,
«hQ2¾É³q§âVout©Ô¤U, «OÅ@¹q¸ô¤]±Ò°Ê.
|
|
 |
|
|
|
|
|
- ¥»¹q¸ô¥Ñ©óµ²ºc¤Wªº°ÝÃD¨Ï±o¥¿tª½¬yIJµo¹q¦ì¤£µ¥. ¥t¥~¦b¤jªº§CÀW¯ß½Äªº°»´ú¤W, ¦pªGIJµo¤F·|¦³Ä~¹q¾¹¸õ«ê©Éªº±¡§Î,
¨Ï±oÄ~¹q¾¹±µÀY®e©ö§Ö³tªº®ñ¤Æ¦Ó·´·l. ¦¹¥~,¤]¨S¦³°ªÀW®¶Àúªº¨¾¨î¾÷ºc.
|
|
|
|
|
|
- (2) ²Ä¤G´Ú, ¤Í¯¸¥Xªº³â¥z«OÅ@¾¹ (DZ)
|
|
|
|
- ³o¤@´Ú§Ú¦Û¤v¥Îªº¬Æ¦h, ¤âÀY¤W¨ì²{¦bÁÙ¦³¤G¤ù. ½Ð¬Ý¤U¹Ï. ¨ä¤¤Q1, Q2¬O°»´ú¥¿tª½¬yªº¥D¨¤. ¶}¾÷«á¦p¨S¦³ª½¬y,
Q1Q2¬O¤£¾É³qªº. C2ªº¹q¦ì¥ÑR3¨ÑÀ³¤@ª½¤Wª@¨ìQ3, Q4¹FÆF¹y´¹Åé§Ö³t¾É³q. Ä~¹q¾¹³Q§l¤U. ¦pªGV1¦³¥¿ªºª½¬y¦s¦b¨ì¤j©ó0.7¥ñ,
«hQ1¾É³q§âVc2©Ô¤U, Ä~¹q¾¹¸õ¶}, «OÅ@¹q¸ô±Ò°Ê. ¦p¦³tªºª½¬y³q¹L¨ì¤p©ó-1.4¥ñ, «hQ2¾É³q§âVc2©Ô¤U, «OÅ@¹q¸ô¤]±Ò°Ê.
±q¼ÒÀÀ¤¤¥i¬Ý¥X, tª½¬y¦b-1¥ñ¤w¦³¾É³q²{¶H, ¥u¬O¹q¬y¤£°÷¤j.
|
|
|
|
|
|
|
|
- ¥»¹q¸ô¥Ñ©óµ²ºc¤Wªº°ÝÃD¨Ï±o¥¿tª½¬yIJµo¹q¦ì¤£µ¥. ¥t¥~¦b¤jªº§CÀW¯ß½Äªº°»´ú¤W«h¦³¥¿½TªºÄ²µo. ¦¹¥~¨Ã¨S¦³°ªÀW®¶Àúªº¨¾¨î¾÷ºc
|
|
|
|
|
|
- (3) ²Ä¤T´Ú, ¤Í¯¸¥Xªº·s³â¥z«OÅ@¾¹ (DZ)
|
|
|
|
- ³o¬O¤Í¯¸³Ì·s¥X«~ªº¤@´Ú³æÁn¹Dªº³â¥z«OÅ@¾¹. ¥Dn¥\¯à¦³©µ¿ð®É¶¡µL¬q¥i½Õ¡B³â¥zt¸ü¸ÉÀvºô¸ô¤º«Ø¥H¤Î¥Î¤GÓÄ~¹q¾¹¨Ó¨Ã±µ¥H±j¤Æ¿é¥X¹q¬y©Ó¨ü¯à¤O¡C
|
|
- ¤u§@ì²z¹À, ¥H¤U¬O©xºôªº±Ôz:
|
|
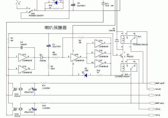
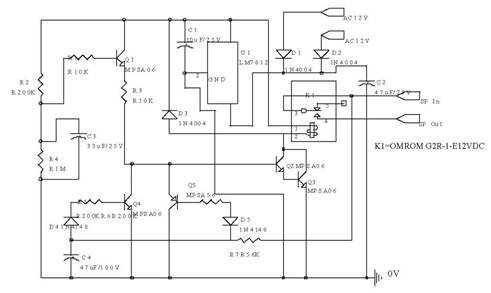
- ¦¹´Ú³æÁn¹D³â¥z«OÅ@¾¹¡A¥Dn®Ö¤ß¬O¥Ñ555¾áºõ¡AÂÇ¥Ñ2¡B6¸}ªº¹qÀ£¨Ó±±¨î²Ä3¸}ªº¹q¦ì¡C·í²Ä2¡B6¸}¬Ò¤j©ó2/3Vcc®É¡A¤º³¡¥¿¤Ï¾¹SR=01¡A²Ä3¸}¿é¥X¬°§C¹q¦ì¡C·í²Ä2¡B6¸}¬Ò¤p©ó1/3Vcc®É¡A¤º³¡¥¿¤Ï¾¹SR=10¡A²Ä3¸}¿é¥X¬°°ª¹q¦ì¡Cè¶}¾÷³q¹q®É¡AC3©|¥¼¥R¹q§¹¦¨¡A2¡B6¸}¬°°ª©ó2/3Vcc¡A²Ä3¸}¿é¥X¬°§C¹q¦ì¡AQ3¤£¾É³q¡ALED(D6)¤£«G¡ARELAY¤£¾É³q¡C
|
|
- ·íC3³vº¥¥R¹q¡A¨Ï 2¡B6¸}¬°§C©ó1/3Vcc®É¡A²Ä3¸}¿é¥X¬°°ª¹q¦ì¡AQ3¾É³q¡ALED(D6)«G¡ARELAY¾É³q¡C©µ¿ð¬í¼Æ¤j¬ù¬°((R3+VR1)*C3)*1.1¡A¦]¦¹¥iÂǽվãVR1¨Ó§ïÅÜ©µ¿ð¾É³q®É¶¡¡C¥»®M¥ó±Ä¥Î¨âÓG2R1-E¨ÃÁp¿é¥Xªº³]p¡AÀ³¥I¤j¹q¬y¿é¥X®É»´ÃP¦Û¦b¡A¥i¾A¥Î©ó¶W¤j¥\²v©Î¶W¤j¹q¬y¿é¥Xªº«á¯Å¤¤¡CR10¡BR11¡BC5¡BC6²Õ¦¨ªº§C³qÂoªi¾¹»PQ1¡BQ2©Ò²Õ¦¨ªºª½¬yÀË´ú¹q¸ô¡A·íÀË´ú¨ìAMP¹L°ªª½¬y¿é¥X®É¡AÂǥѱ±¨îRESET(²Ä4¸})ªº¹q¦ì°ª§C¡A¥ç·|¨³³t¤ÁÂ_»P³â¥zªº³sµ²¡A¹F¨ì«OÅ@³â¥zªº¥Øªº¡C
|
|
- ¤U¹Ï¬O¼ÒÀÀ¥Îªº¹q¸ô. ¦b³oùØ¥u¨ú¤Fª½¬yÀË´ú¹q¸ô©M©µ¿ð¹q¸ô. Ä~¹q¾¹ªº³¡¥÷¬Ù²¤.
|
|
|
|
|
|
|
|
- ¥¿¦Vªºª½¬y¤j¬ù¦b0.8V¥H¤W³£·|°Ê§@, ¥u¬O®É¶¡ªºªøµu, ¦]¬°³o¬OVC1n³z¹LR1¥R¹qªºÃö«Y, ¥H0.9¬°¨Ò«h»Ý¥|¬íÄ~¹q¾¹¤~·|¸õ¶}.
t¦Vªºª½¬y«hºG¤F, n¨ì-23.68¥ñ¥ª¥k¤~¦³°Ê§@, ³o¬O¦]¬°t¦Vªº¹q¬y¸ô®|¤¤Q2ªºBE·¥©MR4¬O¨ÃÁpªº, ¦bÅýQ2ªº¾É³q¹Lµ{¤¤rbe¤]°§C³\¦h.
¤j¤j´î¤Ö¤FR1, R4¤ÀÀ£ºô¸ô¤¤VinªºÈ. ³o¨Ï±oV2±oÅܦ¨·¥¤jªºÈVin¤~¯à¤À¨ì¨¬°÷ªºt¹q¦ìÅýÄ~¹q¾¹¸õ¶}.
|
|
-
§CÀW¯ß½Äªº«OÅ@, «h¤S¦^¨ì¤F¸õ«ê©Éªº±¡§Î,
³o¬O¦]¬°555¦b¥»¹q¸ô¤¤¥Îªº¬O¤@¯S®í¼Ò¦¡, Vrst¦pªG§C©óVref - 0.7¥ñ, ¿é¥X¥ß§YÅܰÊ, ¨S¦³©µ¿ð. ¦¹¥~,¤]¨S¦³°ªÀW®¶Àúªº¨¾¨î¾÷ºc.
|
|
|
|
|
|
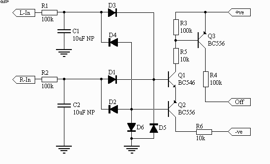
- (4) ²Ä¥|´Ú, ¥~°ê¤Í¯¸¥Xªº³â¥z«OÅ@¾¹ (ESP)
|
|
|
|
- ½Ð¬Ý¤U±Â²¹Ï, ³o¬O¥»³â¥z«OÅ@¾¹ªº¹q¸ô¤ÀªR, C2, R8ºc¦¨¤@Ó¥R¹qªºRC. è¶}©lR7, R8³£¦³¹q¬y¬y¹L,
²£¥ÍÀ£°¨ÏQ4¾É³q. ®É¶¡¤[¤FC2¬°Â_¸ô¨Ï±oQ4¤£¾É³q. ³y¦¨¤@ӤϬ۾¹«áªºÄ~¹q¾¹¾É³q. ¦pªGÂX¤j¾÷¿é¥XºÝ²£¥Íª½¬y, ¥un¥¿t¦Vªºª½¬y¤j©ó¤GÓ¤G·¥Å骺¹qÀ£(1.3V)³£·|°Ê§@,
¥u¬O®É¶¡ªºªøµu, ¦]¬°³o¬OVC1n³z¹LR1¥R¹qªºÃö«Y. ¥¿¦Vªºª½¬y·|¨ÏD2, Q1, Q3º¥º¥¾É³q, ¹q¬yª`¤JQ4¨Ï¨ä¾É³q¦ÓVout¤U°,
Ä~¹q¾¹¸õ¶}. t¦Vªºª½¬y·|¨ÏD1, Q2, Q3º¥º¥¾É³q, ¹q¬yª`¤JQ4¨Ï¨ä¾É³q¦ÓVout¤U°, Ä~¹q¾¹¸õ¶}.
|
|
|
|
|
|
|
|
- §CÀW¯ß½Äªº«OÅ@, «h¤S¦^¨ì¤F¸õ«ê©Éªº±¡§Î, ³o¬O¦]¬°¥unVC1ªº¹qÀ£³Q¥R¤W¥¿t1.3V, ¿é¥X¥ß§YÅܰÊ,
¨S¦³©µ¿ð. ¦¹¥~,¤]¨S¦³°ªÀW®¶Àúªº¨¾¨î¾÷ºc
|
|
|
|
|
|
- (5) ²Ä¤´Ú, ¤å¤s·Ý¥Xªº³â¥z«OÅ@¾¹
|
|
- ¤å¤s·Ýªº³â¥z«OÅ@¾¹¬Oªþ¦b½w¶}¾÷®M¥ó¤Uªº. ¦Ó³oÓ¹q¸ô³Ì¯S§Oªº¦a¤è¦b©ó±Ä¥Î
PC814Âù¦V¥ú¹jÂ÷¾¹¨Ó°»´ú¿é¥Xª½¬y¡A©Ò¥H¥ª¥k¨âÁn¹Dªºª½¬y°»´ú¬O¤¬¬Û¹jÂ÷ªº¡A¤£¹³¤@¯ëªº³â¥z«OÅ@¾¹¨âÁn¹Dª½¬y°»´úªº¹q¦ì°Ñ¦ÒÂI¬O¦P¤@Ó¦a¹q¦ì¡A¨º»ò¹J¨ì¥¿Å¿é¥Xªº
BTL©ñ¤j¾¹¡A¥Ñ©ó¨âÓÁn¹Dªºt¿é¥XºÝ¹q¦ì¤£¦P¡A¤£¥i¥H±µ¦b¤@°_¡A¦]¦¹¥²¶·¨Ï¥Î¨âÓ¤¬¬Û¹jÂ÷ªº³â¥z«OÅ@¾¹¡A³s¨âÓ³â¥z«OÅ@¾¹ªº¹q·½³£¥²¶·n¿W¥ß¹jÂ÷¡I
|
|
- ³oÓ³â¥z«OÅ@¾¹ªº©µ®É¹q¸ô±Ä¥Î CD4049 CMOS¤Ï¦V¾¹±µ¦¨¥v±K¯SIJµo¹q¸ô©Òºc¦¨¡An§ïÅÜ©µ®É®É¶¡¥un×§ï¹q®e
C3ªº¤j¤p§Y¥i¡A¥Ñ©ó¬O±Ä¥Î¶°¦¨¹q¸ô°µ°»´ú, ³oùØ´N¤£¼ÒÀÀ¤F. ¦¹¥~,¤]¨S¦³°ªÀW®¶Àúªº¨¾¨î¾÷ºc
|
|
|
|
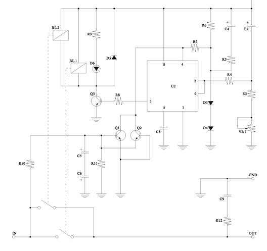
- (6) ²Ä¤»´Ú, (©y°¶)Luxman¥Xªº³â¥z«OÅ@¾¹
|
|
|
|
- A501¬O³Ìªñ¤~³QDS«¨è¹Lªº»Ê¾÷. ±q½u¸ô¹Ï¤W, Luxmanªº¤uµ{®v¯uªº¤Q¤À¥Î¤ß, ³]p¥X¤@Ó²³æ¤S¦³®Ä²vªº³â¥z«OÅ@¾¹.
|
|
- §Ú±Nì½u¸ô«¹º©ó¤U. ¨ä¤¤Q1, Q6¬O°»´úª½¬yªº¥D¨¤. ¶}¾÷«á¦p¨S¦³¹J¨ìª½¬y, Q1, Q2, Q6¬O¤£¾É³qªº.
¹q¬y¥ÑR4, R5¦VC2¥R¹q, §ïÅÜR5ªº¤j¤p¥i¥H½Õ¾ã¶}¾÷©µ¿ðªº®É¶¡. ·íVc2¹q¦ì¨ì¹F1.4¥ñ®ÉQ4, Q5¹FÆF¹y´¹Åé§Ö³t¾É³q, Ä~¹q¾¹³Q§l¤U.
¦pªGV2¦³¥¿ªºª½¬y¦s¦b¨ì¤j©ó1.3¥ñ, «hQ6¾É³q§âVgg, Vba©Ô¤U, Ä~¹q¾¹¸õ¶}, «OÅ@¹q¸ô±Ò°Ê. ¦p¦³tªºª½¬y³q¹L¨ì¤p©ó-1.3¥ñ,
«hQ1¾É³q§âVgg, Vba©Ô¤U, «OÅ@¹q¸ô¤]±Ò°Ê. ª`·NC3¬°µL·¥©Ê¹q®e.
|
|
|
|
|
|
|
|
- ³oÓ¹q¸ô¹ï§CÀW¯ß½Äªº¤ÏÀ³¤]¤£¿ù, ¤jµ¶qªº¶W§CÀW(3Hz)¬O·|±Ò°Ê¥»¹q¸ô, ¦ý¬O¤£·|¤@ª½¨Ó¦^¶}Ãö, ³y¦¨Ä~¹q¾¹ªº·lÃa,
¦¹¥~, ¨S¦³°ªÀW®¶Àúªº¨¾¨î¾÷ºc.
|
|
|
|
|
|
- (7) ²Ä¤C´Ú, DSªº³â¥z«OÅ@¾¹
|
|
|
|
|
|
|
|
|
|
|
|
|
|
- µ§ªÌ§@¤F¤@±iªí,¥Î¨Óªí¥Ü¦U®a³â¥z«OÅ@¾¹ªº¹qÀ£¤Î¥\¯à:
|
|
|
DCª½¬y¥¿ |
DCª½¬yt |
¯ß½Ä«OÅ@ |
°ªÀW«OÅ@ |
W¥D |
1.7V |
-0.8V |
¦³, ¸õ«ê©É |
µL |
DZ1 |
0.7V |
-1.4V |
¦³ |
µL |
DZ2 |
0.8V |
-24V |
¦³, ¸õ«ê©É |
µL |
ESP |
1.3V |
-1.3V |
¦³, ¸õ«ê©É |
µL |
¤å¤s |
1.2V |
-1.2V |
¦³ |
µL |
A501 |
1.3V |
-1.3V |
¦³ |
µL |
Diysong |
1.3V |
-1.3V |
¦³ |
¦³ |
|
|
|
|
|
|
|
|
|
|
|
|
|
|
|
|
|
|
|
|
|
|
|
|
|
|
|
|
|
|
|
|
|
|
|
|
|
|
|
|
|
|
|
|
|
|
|
|
|
|
|
|
|
|
|
 |
|