|
UX-226直熱管前級
By steven chen |
|
|
|
|
|
- 線路分析:
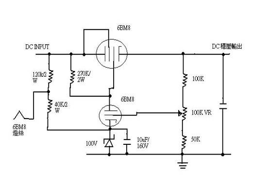
由於前級放大器對電源的要求甚於後級放大器,所以在此由6BM8作為高壓電源的穩壓,直熱管為減少因燈絲感染的哼聲,也必須使用直流穩壓點燈.
|
|
- 原先設計是採用屏極電阻當負載,但組裝完成試聽時,老婆大人說聲音怎麼那麼尖.於是改變設計由負載電阻改成屏極負載電感.
- UX-226的屏內阻高達約9K ohm,所以為達到低頻的要求, 屏極交流負載阻抗要=3~4*屏內阻,所以屏極電感值約要=2*pi*f*L=2*3.14*25*200=31500
ohm.
此例中實側頻寬約為30HZ~35KHZ, –1dB
|
|
|
|
|
|
|
|
- 圖說:高壓穩壓線路,此例中將100V的Zener改用5651電壓放電管
|
|
|
|
|
|
|
|
|
|
|
|
- 圖說:屏極負載電阻(39K/5W),UX-226燈絲平衡電阻(51+51ohm)
|
|
|
|
|
|
|
|
|
|
|
|
|
|
|
|
|
|
|
|
|
|
|
|
|
|
|
|
|
|
|
 |
|